Suppr超能文献

混合IgE-IgG1抗体(IgEG):一种结合了IgE和IgG功能的新型抗体类别。

Hybrid IgE-IgG1 antibodies (IgEG): a new antibody class that combines IgE and IgG functionality.

作者信息

Grandits Melanie, Palhares Lais C G F, Macleod Olivia, Devlin John, Amin Oliver E, Birtley James, Partington Leanne, Wilson Tim, Hardaker Elizabeth, Karagiannis Sophia N, Bax Heather J, FitzGerald Kevin

机构信息

St. John's Institute of Dermatology, School of Basic & Medical Biosciences, King's College London, London, UK.

Epsilogen Ltd, Waterfront, ARC West London, London, UK.

出版信息

MAbs. 2025 Dec;17(1):2502673. doi: 10.1080/19420862.2025.2502673. Epub 2025 May 16.

Abstract

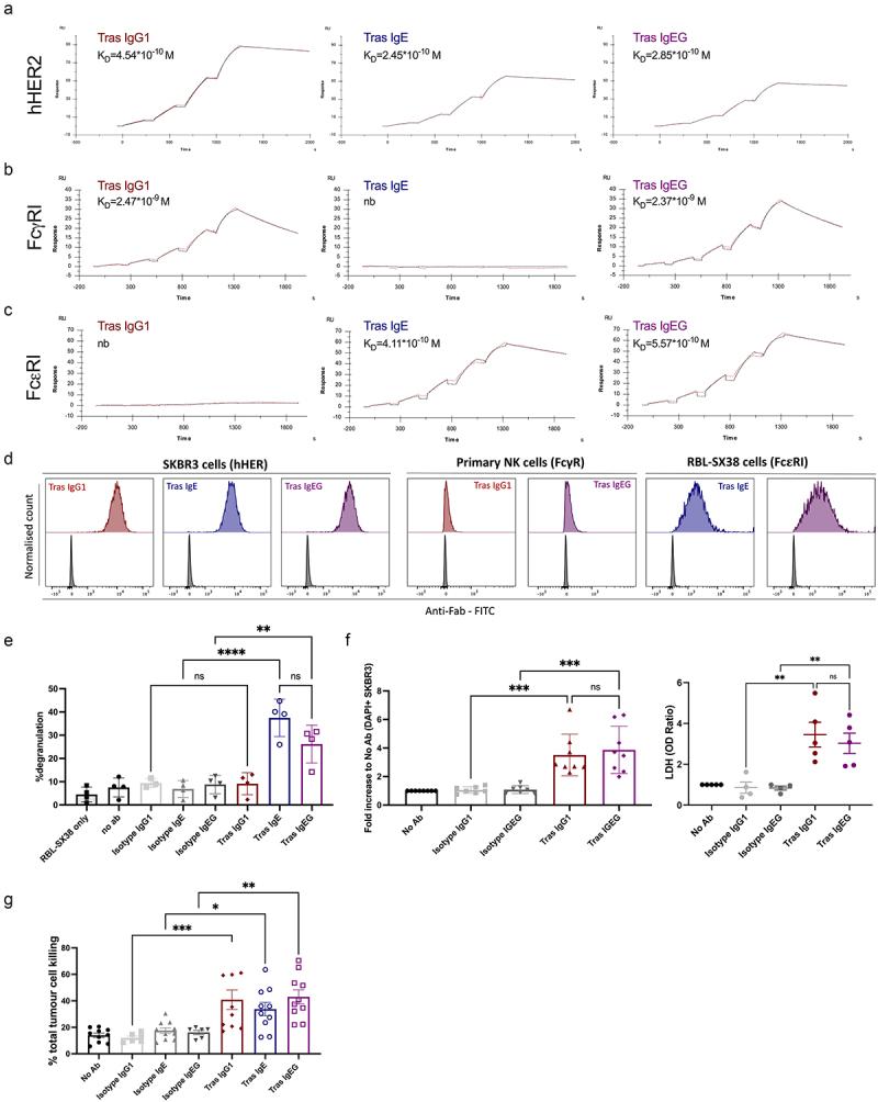
IgG-based anti-cancer therapies have achieved promising clinical outcomes, but, especially for patients with solid tumors, response rates vary. IgE antibodies promote distinct immune responses compared to IgG and have shown anti-tumoral pre-clinical activity and preliminary efficacy and safety profile in clinical testing. To improve potency further, we engineered a hybrid IgE-IgG1 antibody (IgEG), to combine the functions of both isotypes. Two IgEGs were generated with variable regions taken from trastuzumab (Tras IgEG) and from a novel anti-HER2 IgE (26 IgEG). Both IgEGs expressed well in mammalian cells and demonstrated IgE-like stability. IgEGs demonstrated both IgE and IgG1 functionality . A lack of type I hypersensitivity associated with IgEG incubation with human blood is suggestive of acceptable safety. , IgEGs exhibited distinct pharmacokinetic profiles and produced anti-tumoral efficacy comparable to IgE. These findings highlight the potential of IgEG as a new therapeutic modality in oncology.

摘要

基于IgG的抗癌疗法已取得了令人鼓舞的临床效果,但特别是对于实体瘤患者,缓解率各不相同。与IgG相比,IgE抗体可促进不同的免疫反应,并且在临床前试验中已显示出抗肿瘤活性,在临床试验中也展现出初步的疗效和安全性。为进一步提高效力,我们构建了一种杂合IgE-IgG1抗体(IgEG),以结合两种同种型的功能。通过取自曲妥珠单抗(Tras IgEG)和一种新型抗HER2 IgE(26 IgEG)的可变区,产生了两种IgEG。两种IgEG在哺乳动物细胞中均表达良好,并表现出类似IgE的稳定性。IgEG表现出IgE和IgG1的功能。与用人类血液孵育IgEG相关的I型超敏反应的缺乏表明其安全性是可接受的。此外,IgEG表现出独特的药代动力学特征,并产生了与IgE相当的抗肿瘤疗效。这些发现突出了IgEG作为肿瘤学新治疗方式的潜力。

https://cdn.ncbi.nlm.nih.gov/pmc/blobs/10b8/12087487/9774c615f139/KMAB_A_2502673_F0001_OC.jpg

文献AI研究员

20分钟写一篇综述,助力文献阅读效率提升50倍。

立即体验

用中文搜PubMed

大模型驱动的PubMed中文搜索引擎

马上搜索

文档翻译

学术文献翻译模型,支持多种主流文档格式。

立即体验