Suppr超能文献

κ阿片受体激活颈动脉体能减轻芬太尼引起的呼吸抑制。

Activation of the Carotid Body by Kappa Opioid Receptors Mitigates Fentanyl-Induced Respiratory Depression.

作者信息

Peng Ying-Jie, Nanduri Jayasri, Wang Ning, Xie Zheng, Fox Aaron P, Prabhakar Nanduri R

机构信息

Institute for Integrative Physiology and Center for Systems Biology of O2 Sensing, The University of Chicago, Chicago, IL 60637, USA.

Department Anesthesia and Critical Care, The University of Chicago, Chicago, IL 60637, USA.

出版信息

Function (Oxf). 2025 May 19;6(3). doi: 10.1093/function/zqaf020.

Abstract

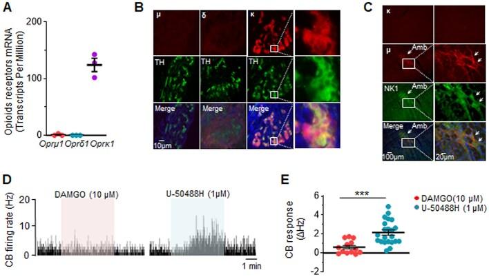
Previous studies reported that opioids depress breathing by inhibiting respiratory neural networks in the brainstem. The effects of opioids on sensory inputs regulating breathing are less studied. This study examined the effects of fentanyl and sufentanil on carotid body neural activity, a crucial sensory regulator of breathing. Both opioids stimulated carotid body afferent nerve activity and increased glomus cell [Ca2+]i levels. RNA sequencing and immunohistochemistry revealed a high abundance of κ opioid receptors (KORs) in carotid bodies, but no µ or δ opioid receptors. A KOR agonist, like fentanyl, stimulated carotid body afferents, while a KOR antagonist blocked carotid body activation by fentanyl and KOR agonist. In unanesthetized rats, fentanyl initially stimulated breathing, followed by respiratory depression. A KOR agonist stimulated breathing without respiratory inhibition, and this effect was absent in carotid body-denervated rats. Combining fentanyl with a KOR agonist attenuated respiratory depression in rats with intact carotid body but not in carotid body-denervated rats. These findings highlight previously uncharacterized activation of carotid body afferents by fentanyl via KORs as opposed to depression of brainstem respiratory neurons by µ opioid receptors and suggest that KOR agonists might counteract the central depressive effects of opioids on breathing.

摘要

先前的研究报道,阿片类药物通过抑制脑干中的呼吸神经网络来抑制呼吸。阿片类药物对调节呼吸的感觉输入的影响研究较少。本研究考察了芬太尼和舒芬太尼对颈动脉体神经活动的影响,颈动脉体是呼吸的关键感觉调节器官。两种阿片类药物均刺激颈动脉体传入神经活动并提高球细胞内钙离子浓度。RNA测序和免疫组化显示颈动脉体中κ阿片受体(KORs)含量很高,但没有μ或δ阿片受体。一种KOR激动剂,如芬太尼,刺激颈动脉体传入神经,而一种KOR拮抗剂可阻断芬太尼和KOR激动剂对颈动脉体的激活。在未麻醉的大鼠中,芬太尼最初刺激呼吸,随后导致呼吸抑制。一种KOR激动剂刺激呼吸而无呼吸抑制,且这种作用在去神经支配的颈动脉体大鼠中不存在。将芬太尼与一种KOR激动剂联合使用可减轻颈动脉体完整大鼠的呼吸抑制,但对去神经支配的颈动脉体大鼠无效。这些发现突出了芬太尼通过KORs对颈动脉体传入神经的激活作用,这与μ阿片受体对脑干呼吸神经元的抑制作用不同,表明KOR激动剂可能抵消阿片类药物对呼吸的中枢抑制作用。

https://cdn.ncbi.nlm.nih.gov/pmc/blobs/a711/12117331/adde92ea1ee7/zqaf020fig1g.jpg

文献AI研究员

20分钟写一篇综述,助力文献阅读效率提升50倍。

立即体验

用中文搜PubMed

大模型驱动的PubMed中文搜索引擎

马上搜索

文档翻译

学术文献翻译模型,支持多种主流文档格式。

立即体验