Suppr超能文献

双重DNA去甲基化机制实现了由先驱因子PAX7驱动的表观遗传记忆。

Dual DNA demethylation mechanisms implement epigenetic memory driven by the pioneer factor PAX7.

作者信息

Harris Juliette, Mayran Alexandre, Gouhier Arthur, Gauthier Yves, Sleiman Nawal Hajj, Merabet Samir, Dukatz Michael, Bashtrykov Pavel, Jeltsch Albert, Djambazian Haig, Chen Shu-Huang, Balsalobre Aurelio, Drouin Jacques

机构信息

Laboratoire de génétique moléculaire, Institut de recherches cliniques de Montréal, Montréal H2W1R7, Canada.

Institut de Génomique Fonctionnelle de Lyon, CNRS UMR5242, École Normale Supérieure de Lyon, Université Lyon I, Lyon 69007, France.

出版信息

Sci Adv. 2025 May 16;11(20):eadu6632. doi: 10.1126/sciadv.adu6632.

Abstract

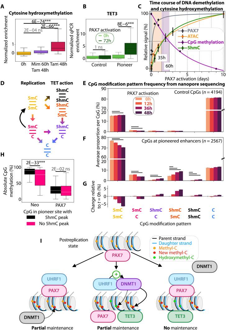
Pioneer transcription factors have the unique ability to open chromatin at enhancers to implement new cell fates. They also provide epigenetic memory through demethylation of enhancer DNA, but the underlying mechanisms remain unclear. We now show that the pioneer paired box 7 (PAX7) triggers DNA demethylation using two replication-dependent mechanisms, including direct PAX7 interaction with the E3 ubiquitin-protein ligase (UHRF1)-DNA methyltransferase 1 (DNMT1) complex that is responsible for DNA methylation maintenance. PAX7 binds to UHRF1 and prevents its interaction with DNMT1, thus blocking activation of its enzyme activity. The ten-eleven translocation DNA dioxygenase (TET) DNA demethylases also contribute to the replication-dependent loss of DNA methylation. Thus, PAX7 hijacks UHRF1 to block activation of DNMT1 after replication, leading to loss of DNA methylation by dilution, and the process is assisted by the action of TET demethylases.

摘要

先驱转录因子具有独特的能力,可在增强子处打开染色质以实现新的细胞命运。它们还通过增强子DNA的去甲基化提供表观遗传记忆,但其潜在机制仍不清楚。我们现在表明,先驱配对盒7(PAX7)使用两种复制依赖性机制触发DNA去甲基化,包括PAX7与负责DNA甲基化维持的E3泛素蛋白连接酶(UHRF1)-DNA甲基转移酶1(DNMT1)复合物直接相互作用。PAX7与UHRF1结合并阻止其与DNMT1相互作用,从而阻断其酶活性的激活。十一-十一易位DNA双加氧酶(TET)DNA去甲基化酶也有助于复制依赖性DNA甲基化的丧失。因此,PAX7劫持UHRF1以在复制后阻断DNMT1的激活,导致DNA甲基化因稀释而丧失,并且该过程由TET去甲基化酶的作用辅助。

https://cdn.ncbi.nlm.nih.gov/pmc/blobs/e564/12083534/55aa29ef067a/sciadv.adu6632-f1.jpg

文献AI研究员

20分钟写一篇综述,助力文献阅读效率提升50倍。

立即体验

用中文搜PubMed

大模型驱动的PubMed中文搜索引擎

马上搜索

文档翻译

学术文献翻译模型,支持多种主流文档格式。

立即体验