Suppr超能文献

直接从体外和天然膜进行膜蛋白复合物的原生自上而下分析。

Native Top-Down Analysis of Membrane Protein Complexes Directly From In Vitro and Native Membranes.

作者信息

Jung Wonhyeuk, Panda Aniruddha, Lee Jaywon, Ghosh Snehasish, Shaw Jared B, Gupta Kallol

机构信息

Nanobiology Institute, Yale University, West Haven, Connecticut, USA; Department of Cell Biology, Yale University School of Medicine, New Haven, Connecticut, USA.

Department of Chemistry, University of Nebraska-Lincoln, Lincoln, Nebraska, USA.

出版信息

Mol Cell Proteomics. 2025 May 14;24(7):100993. doi: 10.1016/j.mcpro.2025.100993.

Abstract

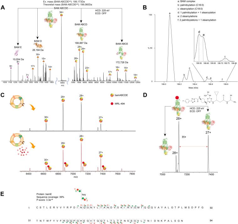
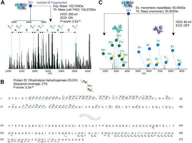
Macromolecular organization of proteins and lipids in cellular membranes is fundamental to cell functionality. Recent advances in native mass spectrometry (nMS) have established it as a key analytical tool for capturing these associations. This typically necessitates the extraction of target membrane proteins (MPs) from their physiological environments into detergent-like surroundings. In our recent studies using in vitro synthetic liposomes, we discovered that gas phase supercharging can selectively destabilize lipid bilayers and enable MS1 detection of embedded and associated protein-lipid complexes. Here, we further extend and apply this methodology to native cell-derived membrane vesicles. We demonstrate our ability to detect and ID protein complexes and their proteoforms directly from native membranes using supercharger-assisted prequadrupole activation followed by downstream native top-down tandem mass spectrometry, which combines both collision-based and electron capture-based fragmentation approaches. We first demonstrated this approach through native top-down identification of several integral MPs from in vitro membranes. Subsequently, we developed a protocol to produce nMS-ready native membrane vesicles. Applying to Escherichia coli total membranes, we generated nMS-ready vesicles and identified both integral and membrane-associated protein complexes of homomeric and heteromeric nature using our supercharging-enabled native top-down platform. For the heteropentameric β-barrel-assembly machinery (BAM) complex, which includes the integral MP BAM-A, we detected several lipidated proteoforms. For peripheral homodimeric dihydrolipoyl dehydrogenase, we identified bound endogenous metabolite cofactors. Furthermore, using BAM complex, a crucial antibiotic target, we show how this platform could be utilized to study drug binding to MPs directly from their native membranes.

摘要

细胞膜中蛋白质和脂质的大分子组织对细胞功能至关重要。近年来,原生质谱(nMS)技术的进展使其成为捕捉这些关联的关键分析工具。这通常需要将目标膜蛋白(MPs)从其生理环境中提取到类似去污剂的环境中。在我们最近使用体外合成脂质体的研究中,我们发现气相增压可以选择性地破坏脂质双层的稳定性,并实现对嵌入和相关蛋白质-脂质复合物的MS1检测。在此,我们进一步扩展并将此方法应用于源自天然细胞的膜泡。我们展示了使用增压辅助四极杆预激活,随后进行下游原生自上而下串联质谱分析的能力,该方法结合了基于碰撞和基于电子捕获的碎裂方法,可直接从天然膜中检测和鉴定蛋白质复合物及其蛋白变体。我们首先通过对体外膜中几种整合膜蛋白进行原生自上而下鉴定来证明这种方法。随后,我们开发了一种制备适用于nMS分析的天然膜泡的方案。将其应用于大肠杆菌总膜,我们制备了适用于nMS分析的膜泡,并使用我们的增压原生自上而下平台鉴定了同聚体和异聚体性质的整合膜蛋白复合物和膜相关蛋白复合物。对于包含整合膜蛋白BAM-A的异源五聚体β-桶组装机器(BAM)复合物,我们检测到了几种脂化的蛋白变体。对于外周同二聚体二氢硫辛酰胺脱氢酶,我们鉴定出了结合的内源性代谢物辅因子。此外,利用关键抗生素靶点BAM复合物,我们展示了该平台如何用于直接从天然膜研究药物与膜蛋白的结合。

https://cdn.ncbi.nlm.nih.gov/pmc/blobs/7820/12305242/568a724f5faf/ga1.jpg

文献AI研究员

20分钟写一篇综述,助力文献阅读效率提升50倍。

立即体验

用中文搜PubMed

大模型驱动的PubMed中文搜索引擎

马上搜索

文档翻译

学术文献翻译模型,支持多种主流文档格式。

立即体验