Suppr超能文献

低密度脂蛋白通过过氧化物酶体增殖物激活受体途径调节肠道干细胞稳态。

LDL regulates intestinal stem cell homeostasis via PPAR pathway.

作者信息

Shi Ruicheng, Lu Wei, Zhao Zhiming, Wang Bo

机构信息

Department of Comparative Biosciences, College of Veterinary Medicine, University of Illinois at Urbana-Champaign, Urbana, IL, USA.

Department of Comparative Biosciences, College of Veterinary Medicine, University of Illinois at Urbana-Champaign, Urbana, IL, USA; Division of Nutritional Sciences, College of Agricultural, Consumer and Environmental Sciences, University of Illinois at Urbana-Champaign, Urbana, IL, USA; Cancer Center at Illinois, University of Illinois at Urbana-Champaign, Urbana, IL, USA.

出版信息

J Lipid Res. 2025 Jun;66(6):100826. doi: 10.1016/j.jlr.2025.100826. Epub 2025 May 14.

Abstract

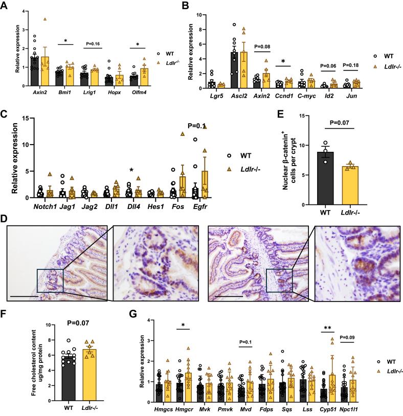
Epidemiological studies have highlighted a strong association between hyperlipidemia and an increased risk of cancer in the gut. Intestinal stem cells (ISCs) have been demonstrated as the cells of origin for tumorigenesis in the gut. However, the impact of hyperlipidemia on ISC homeostasis remains unclear. Here, we show that hyperlipidemia induced by LDL receptor (Ldlr) deficiency enhances ISC proliferation in vivo. Additionally, LDL treatment impairs organoid survival but increases ISC stemness ex vivo, as evidenced by the formation of poorly differentiated spheroid and higher ISC self-renewal capacity. Mechanistically, LDL treatment activates PPAR pathways, and pharmacological inhibition of PPAR and its downstream targets, including CPT1A and PDK4, mitigates the effect of LDL on ISCs. These findings demonstrate that hyperlipidemia modulates ISC homeostasis, providing new insights into the mechanism linking hyperlipidemia with tumorigenesis in the gut.

摘要

流行病学研究突出了高脂血症与肠道癌症风险增加之间的紧密联系。肠道干细胞(ISC)已被证明是肠道肿瘤发生的起源细胞。然而,高脂血症对ISC体内平衡的影响仍不清楚。在此,我们表明,由低密度脂蛋白受体(Ldlr)缺乏诱导的高脂血症在体内增强了ISC增殖。此外,低密度脂蛋白(LDL)处理损害了类器官的存活,但在体外增加了ISC的干性,这通过低分化球体的形成和更高的ISC自我更新能力得以证明。从机制上讲,LDL处理激活了过氧化物酶体增殖物激活受体(PPAR)途径,对PPAR及其下游靶点(包括肉碱/有机阳离子转运体1A(CPT1A)和丙酮酸脱氢酶激酶4(PDK4))的药理学抑制减轻了LDL对ISC的影响。这些发现表明,高脂血症调节ISC体内平衡,为将高脂血症与肠道肿瘤发生联系起来的机制提供了新的见解。

https://cdn.ncbi.nlm.nih.gov/pmc/blobs/da41/12173109/b1ab2ffd54d2/ga1.jpg

文献AI研究员

20分钟写一篇综述,助力文献阅读效率提升50倍。

立即体验

用中文搜PubMed

大模型驱动的PubMed中文搜索引擎

马上搜索

文档翻译

学术文献翻译模型,支持多种主流文档格式。

立即体验