Suppr超能文献

髓系表皮生长因子受体缺乏通过巨噬细胞胞葬作用和中性粒细胞凋亡加速急性肾损伤的恢复。

Myeloid EGFR deficiency accelerates recovery from AKI via macrophage efferocytosis and neutrophil apoptosis.

作者信息

Pan Yu, Cao Shirong, Wang Yinqiu, Tang Jiaqi, Niu Aolei, Kar Sarah Abu, Jiang Mengdi, Peng Fenfen, Siew Gabriela M, Lu Wentian, Wang Suwan, Wilson Matthew, Brooks Craig, Fogo Agnes B, Terker Andrew S, Ornelas Juan Pablo Arroyo, Chen Jianchun, Zhang Ming-Zhi, Harris Raymond C

机构信息

Division of Nephrology and Hypertension, Department of Medicine, Vanderbilt University Medical Center, Nashville, TN, USA.

Vanderbilt Center for Kidney Disease, Vanderbilt University Medical Center, Nashville, TN, USA.

出版信息

Nat Commun. 2025 May 16;16(1):4563. doi: 10.1038/s41467-025-59393-y.

Abstract

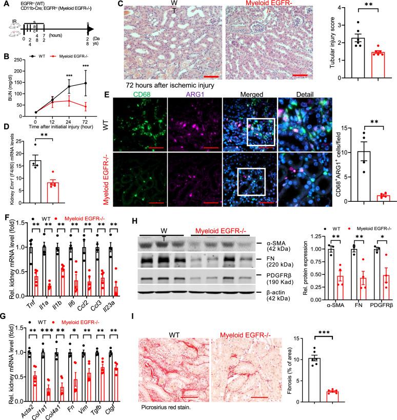
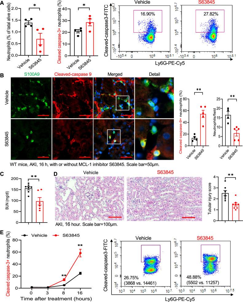
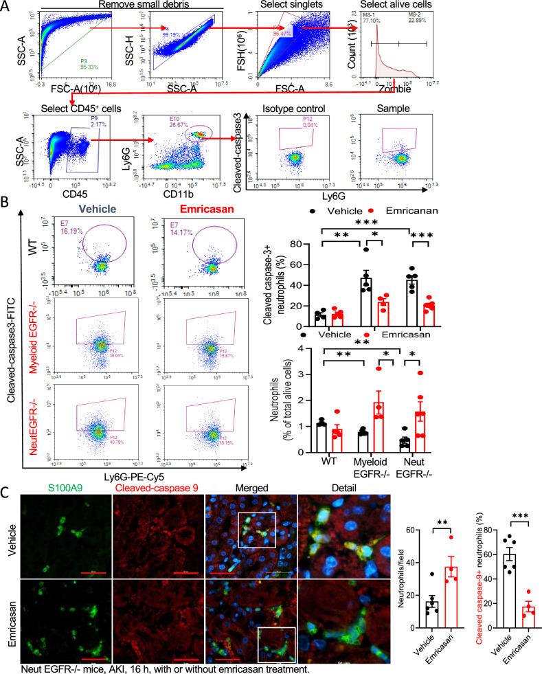
Altered expression and activation of Epidermal Growth Factor Receptor (EGFR) is implicated in acute and chronic kidney injury. One of the important cellular sources of EGFR is the myeloid compartment, which plays roles in both acute kidney injury and subsequent fibrosis. Here we show in a murine ischemic acute kidney injury (AKI) model that myeloid deletion of EGFR promotes a pro-resolving, anti-inflammatory phenotype and increased efferocytotic capacity in macrophages. This leads to accelerated recovery in response to AKI and inhibited subsequent development of tubulointerstitial fibrosis. We find that selective EGFR deletion in neutrophils also accelerates recovery from ischemic kidney injury and reduces subsequent fibrosis. EGFR activation plays an essential role in increasing the life span of neutrophils in the injured kidney. Deletion of EGFR expression either in all murine myeloid cells or selectively in neutrophils decreases kidney neutrophil Mcl-1 expression and promotes neutrophil apoptosis, which is accompanied by accelerated recovery from organ injury and reduced subsequent fibrosis. These studies thus identify coordinated and complementary roles for EGFR activation in neutrophils and macrophages to exacerbate kidney injury.

摘要

表皮生长因子受体(EGFR)表达和激活的改变与急性和慢性肾损伤有关。EGFR的重要细胞来源之一是髓系细胞区室,其在急性肾损伤和随后的纤维化过程中均发挥作用。在此,我们在小鼠缺血性急性肾损伤(AKI)模型中发现,EGFR的髓系细胞缺失可促进巨噬细胞产生促消退、抗炎表型,并增强其噬菌能力。这导致对AKI的反应恢复加速,并抑制随后肾小管间质纤维化的发展。我们发现,中性粒细胞中EGFR的选择性缺失也能加速缺血性肾损伤的恢复,并减少随后的纤维化。EGFR激活在延长受损肾脏中中性粒细胞的寿命方面起着至关重要的作用。在所有小鼠髓系细胞中或选择性地在中性粒细胞中缺失EGFR表达,会降低肾脏中性粒细胞的Mcl-1表达并促进中性粒细胞凋亡,这伴随着器官损伤恢复加速和随后纤维化减轻。因此,这些研究确定了EGFR激活在中性粒细胞和巨噬细胞中具有协同和互补作用,从而加剧肾损伤。

https://cdn.ncbi.nlm.nih.gov/pmc/blobs/6f0b/12084582/7231efc49b14/41467_2025_59393_Fig1_HTML.jpg

文献AI研究员

20分钟写一篇综述,助力文献阅读效率提升50倍。

立即体验

用中文搜PubMed

大模型驱动的PubMed中文搜索引擎

马上搜索

文档翻译

学术文献翻译模型,支持多种主流文档格式。

立即体验