Suppr超能文献

星状神经节阻滞通过抑制蓝斑核到基底外侧杏仁核的神经回路,减少小鼠条件性恐惧记忆的巩固。

Stellate ganglion block diminishes consolidation of conditioned fear memory in mice by inhibiting the locus coeruleus to the basolateral amygdala neural circuit.

作者信息

Wang Ziheng, Liu Zhouliang, Yu Youjia, Sun Yuning, Zhang Yan, Gao Kailun, Cao Junli, Wang Liwei, Zhu Yangzi

机构信息

Department of Anesthesiology, Xuzhou Clinical College of Xuzhou Medical University, Xuzhou, Jiangsu, China.

Department of Anesthesiology, Xuzhou Central Hospital, Xuzhou, Jiangsu, China.

出版信息

Transl Psychiatry. 2025 May 17;15(1):172. doi: 10.1038/s41398-025-03383-7.

Abstract

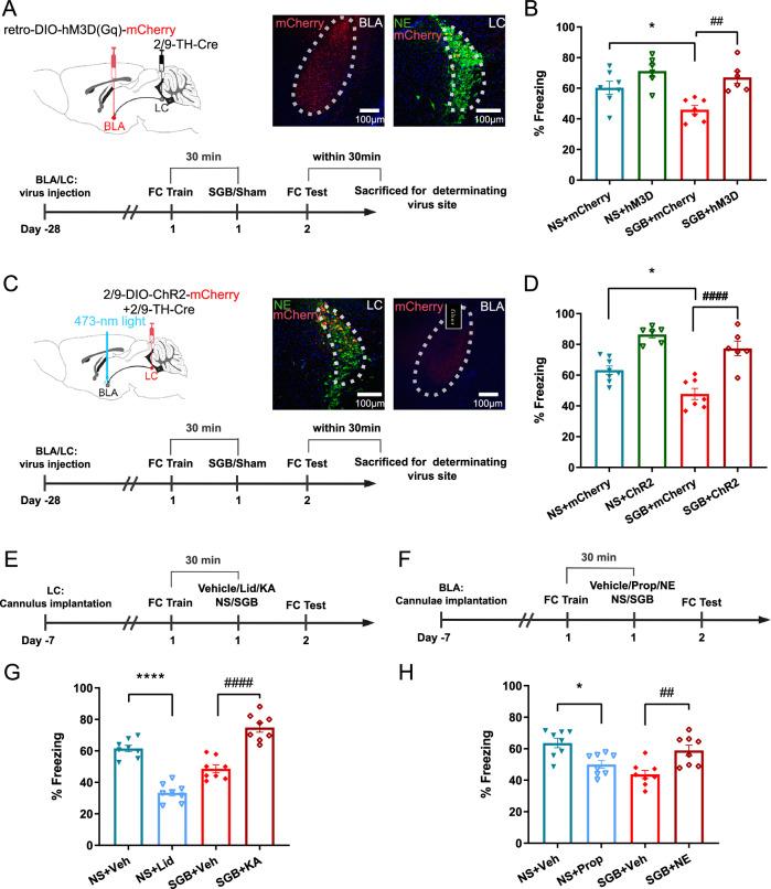
Posttraumatic stress disorder (PTSD) is a devastating, prevalent psychological disorder characterized by excessive fear memory because of exposure to severe trauma. Stellate ganglion block (SGB) is traditionally used as a clinical treatment for pain but has been regarded as an innovative therapy for PTSD in recent reports. However, the mechanisms underlying the effect of SGB on PTSD remain unknown. Here, we established a fear conditioning model, which is considered a representative model of traumatic memory, and evaluated the effect of SGB on conditioned fear memory. We found that SGB reduced conditioned fear memory in mice in conjunction with the hypoactivity of locus coeruleus (LC) noradrenergic and basolateral amygdala (BLA) glutamatergic neurons. The norepinephrine concentration in the BLA decreased after SGB. Moreover, conditioned fear memory was re-enforced when the LC NE (LC)-BLA pathway was activated in SGB mice. Our study findings indicated that the hypoactivity of the LC-BLA pathway was the potential mechanism underlying the effects of SGB, which diminished consolidation of fear memory to relieve PTSD symptoms.

摘要

创伤后应激障碍(PTSD)是一种毁灭性的常见心理障碍,其特征是因暴露于严重创伤而产生过度恐惧记忆。星状神经节阻滞(SGB)传统上用于疼痛的临床治疗,但最近的报告将其视为PTSD的一种创新疗法。然而,SGB对PTSD影响的潜在机制尚不清楚。在这里,我们建立了一种恐惧条件反射模型,该模型被认为是创伤记忆的代表性模型,并评估了SGB对条件性恐惧记忆的影响。我们发现,SGB与蓝斑(LC)去甲肾上腺素能神经元和基底外侧杏仁核(BLA)谷氨酸能神经元的活动减退一起降低了小鼠的条件性恐惧记忆。SGB后BLA中的去甲肾上腺素浓度降低。此外,当在接受SGB的小鼠中激活LC去甲肾上腺素(LC)-BLA通路时,条件性恐惧记忆得到强化。我们的研究结果表明,LC-BLA通路的活动减退是SGB发挥作用的潜在机制,它减少了恐惧记忆的巩固,从而缓解了PTSD症状。

https://cdn.ncbi.nlm.nih.gov/pmc/blobs/dc8f/12085701/09d0090df17d/41398_2025_3383_Fig1_HTML.jpg

文献AI研究员

20分钟写一篇综述,助力文献阅读效率提升50倍。

立即体验

用中文搜PubMed

大模型驱动的PubMed中文搜索引擎

马上搜索

文档翻译

学术文献翻译模型,支持多种主流文档格式。

立即体验