Suppr超能文献

天然共生细菌粪肠球菌LX10通过分泌肠球菌素使家蚕对家蚕微孢子虫感染产生抗性。

The natural symbiotic bacterium Enterococcus faecalis LX10 drives Bombyx mori refractoriness to Nosema bombycis infection via the secretion of enterococcin.

作者信息

Zhang Xiancui, Yang Liang, Cai Tong, Liao Haoran, Cai Peiwen, Zhao Xinkuang, Gu Nengjie, Yue Zihan, Gu Yanzhou, Zhang Fan, Wu Choufei, Lu Xingmeng

机构信息

School of Life Science, Huzhou University, Huzhou, 313000, China.

Institute of Sericulture, Huzhou Academy of Agricultural Sciences, Huzhou, 313002, China.

出版信息

BMC Microbiol. 2025 May 17;25(1):303. doi: 10.1186/s12866-025-03980-y.

Abstract

BACKGROUND

The microsporidian Nosema bombycis is an obligate intracellular fungal-related parasites of the Bombyx mori, causing the epidemic disease Pebrine and extensive economic losses in the agricultural and sericulture industry. Enterococcus has emerged as one of the predominant gut microorganisms of the major model organism, Bombyx mori. However, the potential interactions mechanism between B. mori, N. bombycis and Enterococcus have not been well demonstrated.

METHODS

To address this gap, we used an insect model, silkworm to examine the potential mechanism of the natural symbiotic bacterium Enterococcus faecalis LX10 drives B. mori refractoriness to N. bombycis infection. E. faecalis LX10 was isolated from the gut of healthy silkworms, and its inhibitory activity against N. bombycis was evaluated at both the cellular and individual levels using posttranslational modifications, gene and protein expression analysis, transfected cells, and in vitro immunofluorescence.

RESULTS

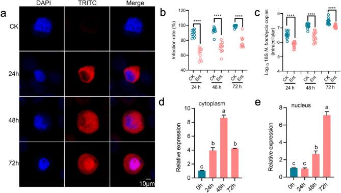
We demonstrated that enterococcin (EntLX), the first antimicrobial protein family in gut commensal bacterium Enterococcus faecalis LX10 of B. mori, contributes to defending against N. bombycis infection resistance depends on the enzyme gelatinase (GelE), disulfide bond and disulfide bond formation proteinA (DsbA). The EntLX protein, abundantly expressed in transgenic BmN cells and gut organs(gut epithelium, peritrophic membrane and contents), can reduce the infection rate of cells and alleviate intestinal damage caused by N. bombycis infection. After simultaneous vaccination with E. faecalis LX10 and N. bombycis, the differentially key metabolites, physiological characteristics(larval mass), or economic traits(cocoon length, cocoon width, whole-cocoon weight, cocoon shell weight, pupation rate and adult emergence rate) showed a certain degrees of recovery and correction compared with those of single N. bombycis inoculation at the individual level.

CONCLUSIONS

This study advances the understanding of the anti-microsporidia activity of enterococci and paves the way for the expression of these molecules as antifungal agents via the genetic transformation of Enterococcus symbionts from disease-transmitting insects.

CLINICAL TRIAL NUMBER

Not applicable.

摘要

背景

微孢子虫家蚕微粒子虫是家蚕专性细胞内寄生的真菌相关寄生虫,可引发家蚕微粒子病,给农业和养蚕业造成巨大经济损失。肠球菌已成为主要模式生物家蚕的主要肠道微生物之一。然而,家蚕、家蚕微粒子虫和肠球菌之间潜在的相互作用机制尚未得到充分阐明。

方法

为填补这一空白,我们利用昆虫模型家蚕,研究天然共生细菌粪肠球菌LX10使家蚕对家蚕微粒子虫感染产生抗性的潜在机制。从健康家蚕肠道中分离出粪肠球菌LX10,并使用翻译后修饰、基因和蛋白质表达分析、转染细胞以及体外免疫荧光技术,在细胞和个体水平上评估其对家蚕微粒子虫的抑制活性。

结果

我们证明,家蚕粪肠球菌LX10肠道共生菌中的首个抗菌蛋白家族肠球菌素(EntLX)有助于抵御家蚕微粒子虫感染,其抗性取决于明胶酶(GelE)、二硫键和二硫键形成蛋白A(DsbA)。EntLX蛋白在转基因BmN细胞和肠道器官(肠上皮、围食膜和内容物)中大量表达,可降低细胞感染率,并减轻家蚕微粒子虫感染引起的肠道损伤。在同时接种粪肠球菌LX10和家蚕微粒子虫后,与单独接种家蚕微粒子虫相比,差异关键代谢产物、生理特征(幼虫体重)或经济性状(茧长、茧宽、全茧重、茧层重、化蛹率和羽化率)在个体水平上呈现出一定程度的恢复和纠正。

结论

本研究增进了对肠球菌抗微孢子虫活性的理解,并为通过对来自疾病传播昆虫的肠球菌共生体进行基因改造,将这些分子作为抗真菌剂表达铺平了道路。

临床试验编号

不适用。

https://cdn.ncbi.nlm.nih.gov/pmc/blobs/ac23/12084927/6ef51902ca6f/12866_2025_3980_Fig1_HTML.jpg

文献AI研究员

20分钟写一篇综述,助力文献阅读效率提升50倍。

立即体验

用中文搜PubMed

大模型驱动的PubMed中文搜索引擎

马上搜索

文档翻译

学术文献翻译模型,支持多种主流文档格式。

立即体验