Suppr超能文献

茶黄素通过抑制肝细胞铁死亡减轻铁过载诱导的肝脏氧化损伤。

Theaflavins attenuate iron overload-induced liver oxidative injury by inhibiting hepatocyte ferroptosis.

作者信息

Chen Junzhou, Mu Mingdao, Lai Xin, Liu Chen, Luo Yuheng, He Jun, Yu Bing, Wang Quyuan, Wang Huifen, Chen Daiwen, Wu Aimin

机构信息

Institute of Animal Nutrition, Sichuan Agricultural University, Chengdu 611130, China.

Key Laboratory for Animal Disease-resistance Nutrition of China Ministry of Education, Sichuan Agricultural University, Chengdu 611130, China.

出版信息

Int J Biol Sci. 2025 Apr 21;21(7):3030-3044. doi: 10.7150/ijbs.103971. eCollection 2025.

Abstract

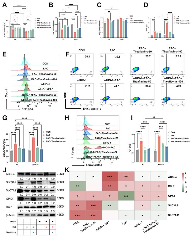
Liver, as a major iron storage organ, is particularly sensitive to oxidative stress-induced damage stemming from iron overload. Thus, antioxidant therapies are often used to reverse oxidative stress-induced tissues damage, however, the cellular mechanisms remain enigmatic. This study investigated the protective effects and mechanisms of theaflavins, a nature production from tea, against oxidative damage in iron overload hepatocytes and mouse liver. Iron overload disrupted iron metabolism in hepatocytes by activating inflammation and enhancing HO-1 expression, leading to hepatic ferroptosis and serious liver damage. Additionally, iron overload inhibited Xc system (SLC7A11 and SLC3A2), decreasing GSH synthesis, ultimately further induced ferroptosis. Intriguingly, theaflavins supplementation robustly counteracted iron overload-induced ferroptosis and subsequent liver damage. Notably, inhibition of HO-1 and activation of Xc system provided the mechanistic insights into theaflavins inhibition of hepatocytes ferroptosis. Take together, these results highlight ferroptosis as an inducer of iron overload-induced liver damage, which is inhibited by theaflavins. This nature product form tea represents a potential therapeutic approach to attenuating organ damage in iron overload individuals.

摘要

肝脏作为主要的铁储存器官,对铁过载引起的氧化应激损伤尤为敏感。因此,抗氧化疗法常被用于逆转氧化应激诱导的组织损伤,然而,其细胞机制仍然不明。本研究调查了茶黄素(一种茶叶中的天然产物)对铁过载肝细胞和小鼠肝脏氧化损伤的保护作用及机制。铁过载通过激活炎症反应和增强HO-1表达扰乱肝细胞内的铁代谢,导致肝脏铁死亡和严重的肝损伤。此外,铁过载抑制Xc系统(SLC7A11和SLC3A2),减少谷胱甘肽合成,最终进一步诱导铁死亡。有趣的是,补充茶黄素能有力地对抗铁过载诱导的铁死亡及随后的肝损伤。值得注意的是,抑制HO-1和激活Xc系统为茶黄素抑制肝细胞铁死亡提供了机制上的见解。综上所述,这些结果突出了铁死亡是铁过载诱导肝损伤的一个诱因,而茶黄素可抑制这一过程。这种茶叶中的天然产物代表了一种减轻铁过载个体器官损伤的潜在治疗方法。

https://cdn.ncbi.nlm.nih.gov/pmc/blobs/4ab8/12080394/01bbbbf31c28/ijbsv21p3030g001.jpg

文献AI研究员

20分钟写一篇综述,助力文献阅读效率提升50倍。

立即体验

用中文搜PubMed

大模型驱动的PubMed中文搜索引擎

马上搜索

文档翻译

学术文献翻译模型,支持多种主流文档格式。

立即体验