Suppr超能文献

通过阻断STAT3信号通路调节免疫抑制性肿瘤微环境并抑制突变型p53驱动的去势抵抗性前列腺癌的生长

Modulating the Immunosuppressive Tumor Microenvironment and Inhibiting Growth in Mutp53-Driven CRPC via STAT3 Pathway Blockade.

作者信息

Bian Zichen, Chen Jia, Wang Yufan, Jin Chen, Liang Chaozhao, Meng Jialin, Zhang Meng

机构信息

Department of Urology, The First Affiliated Hospital of Anhui Medical University; Institute of Urology, Anhui Medical University; Anhui Province Key Laboratory of Urological and Andrological Diseases Research and Medical Transformation, Anhui Medical University, Hefei, 230022, China.

出版信息

Int J Biol Sci. 2025 Apr 22;21(7):3081-3098. doi: 10.7150/ijbs.111732. eCollection 2025.

Abstract

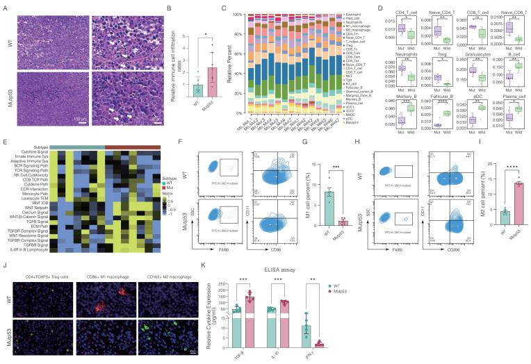
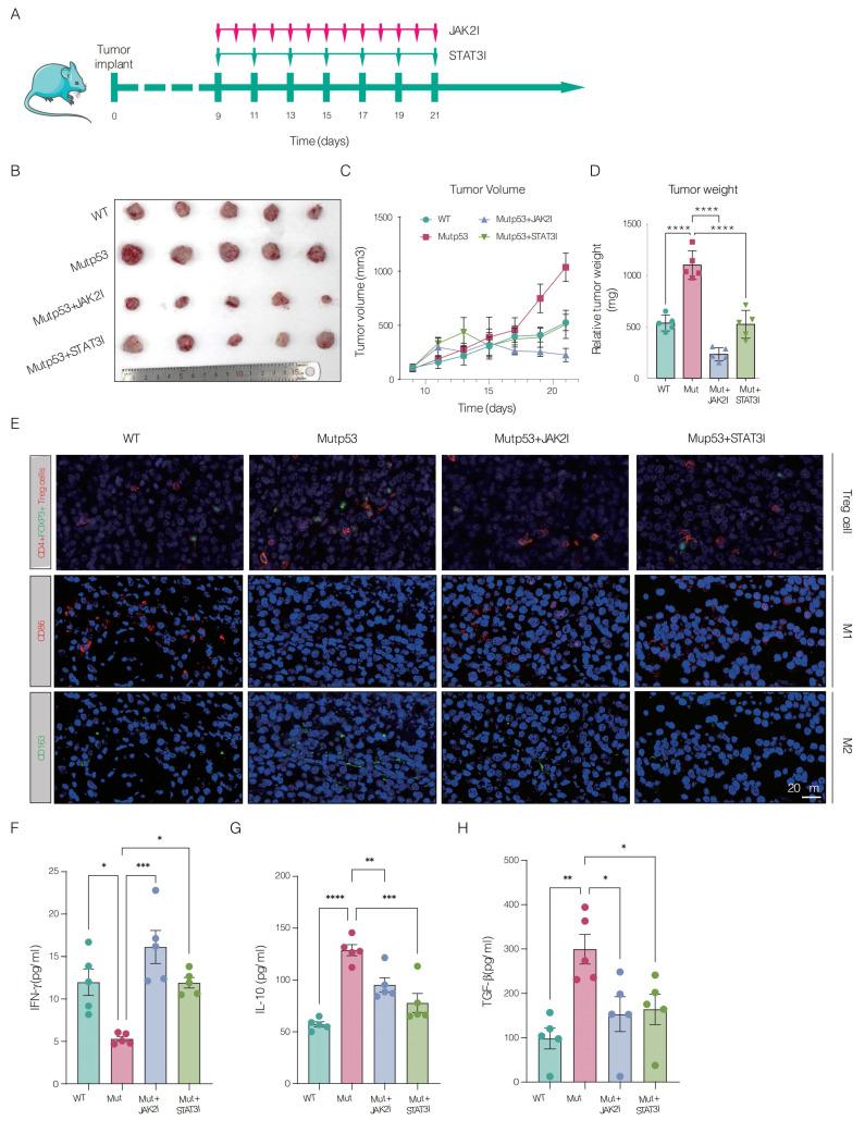
Mutations in , particularly the p.R248Q variant, contribute to the progression of castration-resistant prostate cancer (CRPC) by reshaping the tumor microenvironment (TME). This study examined the impact of p.R248Q (mutp53) on immune suppression and CRPC progression. We introduced the p.R245Q mutation into RM-1 mouse prostate cancer (PCa) cells via CRISPR/Cas9, which mimics human p.R248Q. These cells were implanted into C57BL/6 mice to model tumor progression and immune interactions. Mice were treated with JAK2 and STAT3 inhibitors to assess immune and tumor responses. Tumor behavior and immune responses were analyzed via histology, immunofluorescence, flow cytometry, Enzyme-linked immunosorbent assay (ELISA), and bioinformatics. Findings were validated in the C4-2 human PCa cell line. Compared with wild-type p53, mutations were present in 27% of PCa patients and were significantly correlated with reduced overall survival (p < 0.001, HR = 1.97) and recurrence-free survival (p = 0.02, HR = 1.62). The p.R248Q mutation was most prevalent. Gene-edited mutp53 cells exhibited increased proliferation and tumorigenicity. Screening and validation confirmed that IL6/JAK2/STAT3 pathway activation in mutp53 tumors led to immune microenvironment alterations. Flow cytometry and immunofluorescence revealed an immunosuppressive profile, with decreased proinflammatory cytokines and elevated anti-inflammatory factors. Coimmunoprecipitation revealed that mutp53 competes with SHP1 for STAT3 binding, sustaining its activation. Inhibition of STAT3 reduced mutp53-driven immune suppression and tumor progression. Mutp53 promotes an immunosuppressive TME and facilitates CRPC progression through the STAT3 pathway, underscoring its potential as a therapeutic target.

摘要

特别是p.R248Q变异,其突变通过重塑肿瘤微环境(TME)促进去势抵抗性前列腺癌(CRPC)的进展。本研究探讨了p.R248Q(突变型p53)对免疫抑制和CRPC进展的影响。我们通过CRISPR/Cas9将p.R245Q突变引入RM-1小鼠前列腺癌(PCa)细胞,该突变模拟人类p.R248Q。将这些细胞植入C57BL/6小鼠体内以模拟肿瘤进展和免疫相互作用。用JAK2和STAT3抑制剂治疗小鼠以评估免疫和肿瘤反应。通过组织学、免疫荧光、流式细胞术、酶联免疫吸附测定(ELISA)和生物信息学分析肿瘤行为和免疫反应。在C4-2人PCa细胞系中验证了研究结果。与野生型p53相比,27%的PCa患者存在突变,且与总生存期缩短(p<0.001,HR=1.97)和无复发生存期缩短(p=0.02,HR=1.62)显著相关。p.R248Q突变最为常见。基因编辑的突变型p53细胞表现出增殖和致瘤性增加。筛选和验证证实,突变型p53肿瘤中的IL6/JAK2/STAT3通路激活导致免疫微环境改变。流式细胞术和免疫荧光显示出免疫抑制特征,促炎细胞因子减少,抗炎因子升高。免疫共沉淀显示,突变型p53与SHP1竞争STAT3结合,维持其激活。抑制STAT3可减少突变型p53驱动的免疫抑制和肿瘤进展。突变型p53通过STAT3通路促进免疫抑制性TME并促进CRPC进展,突出了其作为治疗靶点的潜力。

https://cdn.ncbi.nlm.nih.gov/pmc/blobs/cfd5/12080385/70dcb31bef5e/ijbsv21p3081g001.jpg

文献AI研究员

20分钟写一篇综述,助力文献阅读效率提升50倍。

立即体验

用中文搜PubMed

大模型驱动的PubMed中文搜索引擎

马上搜索

文档翻译

学术文献翻译模型,支持多种主流文档格式。

立即体验