Suppr超能文献

相互作用分子中蛋白质29的筛选与鉴定。

Screening and identification of protein 29 of interacting molecules.

作者信息

Shang Zailing, Qiao Fei, Li Yaning, Ma Xuelin, Wang Mingxia, Yang Wenji, He Tianyu, Ma Haixia, Wang Yana

机构信息

Basic Medical Institute of Ningxia Medical University, Yinchuan, China.

School of Clinical Medicine of Ningxia Medical University, Yinchuan, China.

出版信息

Front Cell Infect Microbiol. 2025 May 2;15:1560436. doi: 10.3389/fcimb.2025.1560436. eCollection 2025.

Abstract

INTRODUCTION

Eg.P29 is a specific protein of metacestod, and has been able to induce high levels of protection in mice and sheep against challenge with protoscolex of . Therefore, Eg.P29 plays a crucial role in the growth and development of the metacestode. However, the function of Eg.P29 remains unknown. During the process life, protein is commonly with other proteins to form a complex network of interactions to play the function. In this study, we identified the interacting molecules of Eg.P29 for foundation to exploring the function of Eg.P29 in metacestode.

METHODS

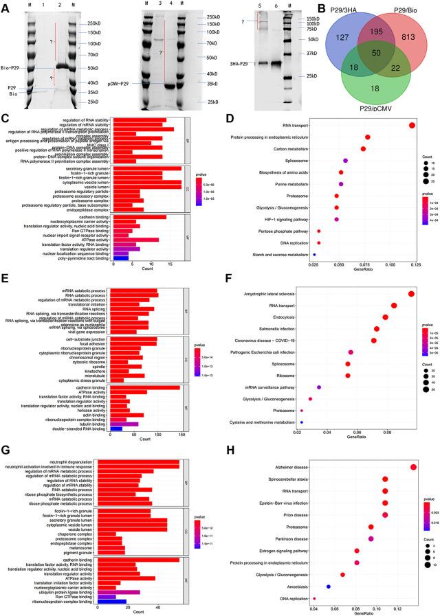
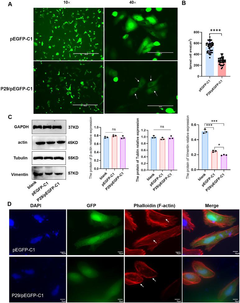
Some basic information about Eg.P29 through bioinformatics software. A total of 50 molecules interacting with Eg.P29 were screened by three immunoprecipitation-combined liquid chromatography-tandem mass spectrometry intersections. The /pEGFP-C1 vector was transfected into cells to observe the morphological changes. Seven molecules as actin and actin-related proteins were screened using Gene Ontology and Kyoto Encyclopedia of Genes and Genomes analyses, and the effects of Eg.P29 on them were verified at the mRNA and protein levels. Interacting proteins of Eg.P29 were identified by yeast two-hybrid assay and immunoprecipitation. The localization and distribution of Eg.P29 and Eg.actin on protoscolex were observed by immunohistochemistry.

RESULTS

Eg.P29 is a soluble cytoplasmic protein containing a BAR structural domain that may play a role in actin polarity and endocytosis. Cells in the Eg.P29 group showed marked morphological changes in the form of rounded, or oval shapes, which were attributed to changes in actin distribution. Seven molecules interacting with Eg.P29 were mainly actin and actin-related proteins (ACTG1, ACTN4, VCL, ARPC1A, LIMA1, FLNB and MYH10), and their mRNA and protein levels were significantly affected by Eg.P29. Yeast two-hybridization experiments showed that VCL did not interact with Eg.P29, whereas the other molecules interacted with Eg.P29. The interaction of LIMA1 and actin with Eg.P29 was verified by co-immunoprecipitation. Additionally, Eg.P29 and Eg.actin had the same histological location on rostellum, and suckers of the protoscolex. Additionally, the seven molecules were all discovered their homologous proteins in and formed a network of interacting proteins.

DISCUSSION

In this study, we confirmed LIMA1 and actin were Eg.P29-interacting molecules, they were forming a compound regulation system to affect cytoskeleton formation. And we also deduced that Eg.P29 interacts with Eg.actin in , which collaborate to affect the activity and development of protoscolex. These aspects warrant further in-depth study.

摘要

引言

例如,Eg.P29是绦虫蚴的一种特异性蛋白,已能够在小鼠和绵羊中诱导产生高水平的保护作用,使其免受原头蚴攻击。因此,Eg.P29在绦虫蚴的生长和发育中起着关键作用。然而,Eg.P29的功能仍然未知。在生命过程中,蛋白质通常与其他蛋白质形成复杂的相互作用网络来发挥功能。在本研究中,我们鉴定了Eg.P29的相互作用分子,为探索Eg.P29在绦虫蚴中的功能奠定基础。

方法

通过生物信息学软件获取有关Eg.P29的一些基本信息。通过三次免疫沉淀结合液相色谱 - 串联质谱交叉筛选出总共50个与Eg.P29相互作用的分子。将/pEGFP - C1载体转染到细胞中以观察形态变化。使用基因本体论和京都基因与基因组百科全书分析筛选出7个分子,如肌动蛋白和肌动蛋白相关蛋白,并在mRNA和蛋白质水平验证Eg.P29对它们的影响。通过酵母双杂交试验和免疫沉淀鉴定Eg.P29的相互作用蛋白。通过免疫组织化学观察Eg.P29和Eg.肌动蛋白在原头蚴上的定位和分布。

结果

Eg.P29是一种可溶性细胞质蛋白,含有一个BAR结构域,可能在肌动蛋白极性和内吞作用中发挥作用。Eg.P29组的细胞呈现出明显的形态变化,表现为圆形或椭圆形,这归因于肌动蛋白分布的变化。与Eg.P29相互作用的7个分子主要是肌动蛋白和肌动蛋白相关蛋白(ACTG1、ACTN4、VCL、ARPC1A、LIMA1、FLNB和MYH10),它们的mRNA和蛋白质水平受到Eg.P29的显著影响。酵母双杂交实验表明,VCL不与Eg.P29相互作用,而其他分子与Eg.P29相互作用。通过共免疫沉淀验证了LIMA1和肌动蛋白与Eg.P29的相互作用。此外,Eg.P29和Eg.肌动蛋白在原头蚴的顶突和吸盘上具有相同的组织学定位。此外,在[具体物种]中均发现了这7个分子的同源蛋白,并形成了一个相互作用蛋白网络。

讨论

在本研究中,我们证实LIMA1和肌动蛋白是与Eg.P29相互作用的分子,它们形成一个复合调节系统来影响细胞骨架的形成。并且我们还推断在[具体物种]中Eg.P29与Eg.肌动蛋白相互作用,共同影响原头蚴的活性和发育。这些方面值得进一步深入研究。

https://cdn.ncbi.nlm.nih.gov/pmc/blobs/977b/12081405/992726bbf24a/fcimb-15-1560436-g001.jpg

文献AI研究员

20分钟写一篇综述,助力文献阅读效率提升50倍。

立即体验

用中文搜PubMed

大模型驱动的PubMed中文搜索引擎

马上搜索

文档翻译

学术文献翻译模型,支持多种主流文档格式。

立即体验