Suppr超能文献

镓和镥标记的FAP抑制剂在心肌梗死后心脏纤维化评估与治疗中的应用

Application of Ga- and Lu-Labeled FAP Inhibitor in Evaluation and Treatment of Cardiac Fibrosis After Myocardial Infarction.

作者信息

Zhao Yiheng, Su Xiangyu, Xiang Boyang, Zhang Shuchen, Zhou Xiang

机构信息

Department of Cardiology The Second Affiliated Hospital of Nanjing Medical University Nanjing China.

Department of Cardiology The Second Affiliated Hospital of Soochow University Suzhou China.

出版信息

MedComm (2020). 2025 May 16;6(6):e70198. doi: 10.1002/mco2.70198. eCollection 2025 Jun.

Abstract

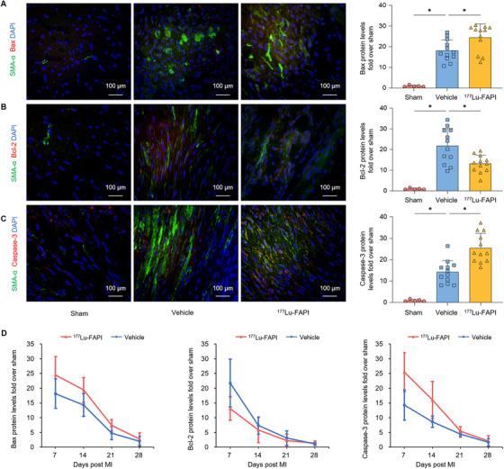
Ga and Lu-labeled fibroblast activation protein inhibitor (FAPI) have been introduced for the diagnosis and treatment of multiple malignant and non-malignant diseases. While several studies have examined the application of Ga-FAPI in myocardial infarction (MI), research on the use of Lu-FAPI for the treatment of MI is still scarce. In this study, we evaluated the effects of Ga-FAPI and Lu-FAPI in cardiac fibrosis after MI using permanent coronary artery ligation rat models. Ga-FAPI-04 effectively targeted fibroblasts within the MI area. Rats treated with Lu-FAPI-04 had a significant increase in left ventricular ejection fraction at 28 days post-MI, with no obvious kidney or liver toxicity. Magnetic resonance imaging and histological analysis revealed a reduced fibrotic area in the Lu-FAPI group. Lu-FAPI-04 exerted its therapeutic effect by suppressing activation and inducing apoptosis of fibroblasts. In summary, we demonstrated that Lu-FAPI-04 could effectively target FAP and eliminate activated fibroblasts after MI, thereby contributing to the development of new strategies for the treatment of MI.

摘要

镓和镥标记的成纤维细胞活化蛋白抑制剂(FAPI)已被用于多种恶性和非恶性疾病的诊断和治疗。虽然已有多项研究探讨了镓标记的FAPI在心肌梗死(MI)中的应用,但关于镥标记的FAPI用于治疗MI的研究仍然很少。在本研究中,我们使用永久性冠状动脉结扎大鼠模型评估了镓标记的FAPI和镥标记的FAPI对心肌梗死后心脏纤维化的影响。镓标记的FAPI-04能有效靶向梗死区域内的成纤维细胞。接受镥标记的FAPI-04治疗的大鼠在心肌梗死后28天时左心室射血分数显著增加,且无明显的肾脏或肝脏毒性。磁共振成像和组织学分析显示镥标记的FAPI组纤维化面积减小。镥标记的FAPI-04通过抑制成纤维细胞的活化和诱导其凋亡发挥治疗作用。总之,我们证明了镥标记的FAPI-04可有效靶向FAP并消除心肌梗死后活化的成纤维细胞,从而为心肌梗死治疗新策略的开发做出贡献。

https://cdn.ncbi.nlm.nih.gov/pmc/blobs/d6aa/12082031/6d022f5f0081/MCO2-6-e70198-g009.jpg

文献AI研究员

20分钟写一篇综述,助力文献阅读效率提升50倍。

立即体验

用中文搜PubMed

大模型驱动的PubMed中文搜索引擎

马上搜索

文档翻译

学术文献翻译模型,支持多种主流文档格式。

立即体验