Suppr超能文献

聚氯乙烯微塑料对花生生长发育的抑制及对根瘤形成包括植物氮吸收的促进作用

Inhibition of Peanut ( L.) Growth, Development, and Promotion of Root Nodulation Including Plant Nitrogen Uptake Triggered by Polyvinyl Chloride Microplastics.

作者信息

Halder Udayshankar, Radharamanan Chaithra, Venkatesan Karthick, Perumal Siddhuraju

机构信息

Bioresource Technology Laboratory, Department of Environmental Sciences, School of Life Sciences, Bharathiar University, Coimbatore, Tennessee 641046, India.

出版信息

ACS Omega. 2025 Apr 29;10(18):18668-18681. doi: 10.1021/acsomega.5c00063. eCollection 2025 May 13.

Abstract

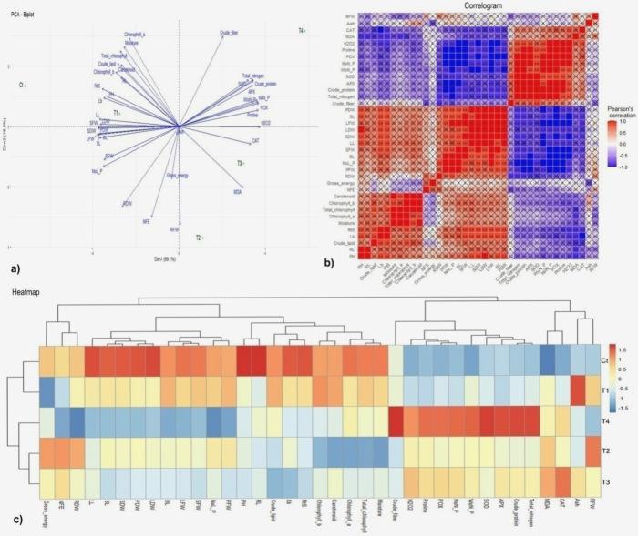
Agroecosystem sustainability and global food security may be threatened by the widespread presence and distribution of microplastics (MPs). This study investigates the impact of polyvinyl chloride (PVC) microplastics with four different dosages (0.5, 1.5, 2.5, and 3.5%) on the growth, development, and nitrogen uptake of peanut ( L.), a legume that forms symbiotic relationships with nitrogen-fixing root nodules. Oxidative stress was indicated by increases in the activity of hydrogen peroxide, proline, superoxide dismutase, peroxidase, and ascorbate peroxidase of 54.3, 72.93, 135.74, 41.59, and 44.59%, respectively, for the 3.5% dose (T4) and malondialdehyde and catalase of 23.7 and 17.52%, respectively, for the 2.5% dose (T3) over the control. Peanut seedlings' growth and development were inhibited through the suppression of chlorophyll a (30.92%), chlorophyll b (36.36%), and carotenoid (25.65%) for treatment 2 (T2) and plant height (19.52% for T4), plant dry weight (46.09%), leaf number (18.86%), and branch length (59.37%) for T4. However, root nodule number, weight, and plant N content promoted 30.19-72.32, 55.88-141.16, and 1.46-7.01%, respectively, from control to T4, which may be an adaptive mechanism for legumes to overcome N deficiency through the morphological and physiological adjustments in the stressed conditions. The study outcomes may provide worthy implications for correctly managing peanut crops in PVC MP-contaminated soil, which will ensure food security and ecosystem sustainability.

摘要

农业生态系统的可持续性和全球粮食安全可能受到微塑料(MPs)广泛存在和分布的威胁。本研究调查了四种不同剂量(0.5%、1.5%、2.5%和3.5%)的聚氯乙烯(PVC)微塑料对花生( )生长、发育和氮吸收的影响,花生是一种与固氮根瘤形成共生关系的豆科植物。对于3.5%剂量组(T4),过氧化氢、脯氨酸、超氧化物歧化酶、过氧化物酶和抗坏血酸过氧化物酶的活性分别增加了54.3%、72.93%、135.74%、41.59%和44.59%,表明存在氧化应激;对于2.5%剂量组(T3),丙二醛和过氧化氢酶的活性分别比对照组增加了23.7%和17.52%。处理2(T2)抑制了叶绿素a(30.92%)、叶绿素b(36.36%)和类胡萝卜素(25.65%)的合成,T4抑制了株高(19.52%)、植株干重(46.09%)、叶片数(18.86%)和分枝长度(59.37%),从而抑制了花生幼苗的生长和发育。然而,从对照组到T4,根瘤数量、重量和植株氮含量分别增加了30.19 - 72.32%、55.88 - 141.16%和1.46 - 7.01%,这可能是豆科植物在胁迫条件下通过形态和生理调节克服氮缺乏的一种适应机制。研究结果可能为在受PVC微塑料污染的土壤中正确管理花生作物提供有价值的启示,这将确保粮食安全和生态系统的可持续性。

https://cdn.ncbi.nlm.nih.gov/pmc/blobs/56ac/12079201/f28f8558d240/ao5c00063_0001.jpg

文献AI研究员

20分钟写一篇综述,助力文献阅读效率提升50倍。

立即体验

用中文搜PubMed

大模型驱动的PubMed中文搜索引擎

马上搜索

文档翻译

学术文献翻译模型,支持多种主流文档格式。

立即体验