Suppr超能文献

对 Franch. 和 Sav. 对卵清蛋白诱导的小鼠特应性皮炎以及 TNF-α/INF-γ 刺激的 HaCaT 细胞的保护作用的综合分析。

Comprehensive analysis of protective effects of Franch. and Sav. on ovalbumin-induced atopic dermatitis in mice and TNF-/INF--stimulated HaCaT cells.

作者信息

Yang Yea-Gin, Kim Woong-Il, Lee A Yeong, Pak So-Won, Park Sin-Hyang, Cho Young-Kwon, Kim Joong-Sun, Kim Jong-Choon, Kim Sung-Hwan, Shin In-Sik

机构信息

College of Veterinary Medicine and BK21 FOUR Program, Chonnam National University, Buk-gu, Gwangju, Republic of Korea.

KM Data Division, Korea Institute of Oriental Medicine, Daejeon, Republic of Korea.

出版信息

Anim Cells Syst (Seoul). 2025 May 14;29(1):339-348. doi: 10.1080/19768354.2025.2498928. eCollection 2025.

Abstract

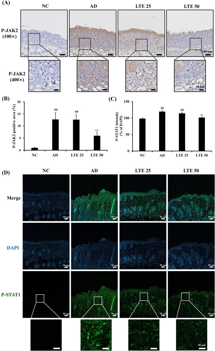
Franch. and Sav. is a traditional herbal remedy with anti-inflammatory and antioxidative properties, used to treat joint and respiratory inflammation. In this study, we investigated the therapeutic effects of ethanol extract (LTE) on atopic dermatitis (AD). An ovalbumin (OVA)-induced AD animal model and a human keratinocyte cell line, HaCaT, were used to assess LTE treatment effects on AD. An experiment showed that LTE treatment significantly decreased the production of regulated upon activation, normal T cell expressed and secreted (RANTES) cytokines and macrophage-derived chemokines (MDC) in tumor necrosis factor-alpha (TNF-)/interferon-gamma (IFN-) (TNF-/IFN-)-stimulated HaCaT cells in a concentration-dependent manner. In addition, treatment with LTE markedly reduced the translocation of signal transducer and activator transcription 1 (STAT1) protein to the nucleus and the phosphorylation of Janus kinase 2 (JAK2) in TNF-/IFN--stimulated HaCaT cells. In the experiment, administration of LTE significantly decreased the levels of immunoglobulin E (IgE) and interleukin-13 (IL-13) of OVA-induced AD mice, which was supported by histological evidence. Moreover, LTE treatment markedly reduced inflammatory cell infiltration and edema in the OVA-induced AD mice's damaged lesions. In addition, applying LTE notably inhibited the phosphorylation of JAK2 and STAT1 in the OVA-induced AD mice, supported by results. In conclusion, LTE effectively alleviated the AD-induced skin inflammation in the OVA-induced AD animal model and TNF-/IFN--stimulated HaCaT cells; this was related to the suppression of JAK2 and STAT1 phosphorylation. These findings suggest that LTE has potential as a therapeutic agent for AD management.

摘要

法兰奇和萨夫是一种具有抗炎和抗氧化特性的传统草药疗法,用于治疗关节和呼吸道炎症。在本研究中,我们调查了乙醇提取物(LTE)对特应性皮炎(AD)的治疗效果。使用卵清蛋白(OVA)诱导的AD动物模型和人角质形成细胞系HaCaT来评估LTE对AD的治疗效果。一项实验表明,LTE处理以浓度依赖性方式显著降低了肿瘤坏死因子-α(TNF-)/干扰素-γ(IFN-)(TNF-/IFN-)刺激的HaCaT细胞中活化调节正常T细胞表达和分泌因子(RANTES)细胞因子和巨噬细胞衍生趋化因子(MDC)的产生。此外,LTE处理显著降低了TNF-/IFN-刺激的HaCaT细胞中信号转导和转录激活因子1(STAT1)蛋白向细胞核的转位以及Janus激酶2(JAK2)的磷酸化。在实验中,给予LTE显著降低了OVA诱导的AD小鼠的免疫球蛋白E(IgE)和白细胞介素-13(IL-13)水平,组织学证据支持了这一点。此外,LTE处理显著减少了OVA诱导的AD小鼠受损病变中的炎症细胞浸润和水肿。此外,应用LTE显著抑制了OVA诱导的AD小鼠中JAK2和STAT1的磷酸化,结果支持了这一点。总之,LTE有效减轻了OVA诱导的AD动物模型和TNF-/IFN-刺激的HaCaT细胞中AD诱导的皮肤炎症;这与JAK2和STAT1磷酸化的抑制有关。这些发现表明LTE有潜力作为治疗AD的药物。

https://cdn.ncbi.nlm.nih.gov/pmc/blobs/9ada/12082742/f2909aaaea04/TACS_A_2498928_F0001_OC.jpg

文献AI研究员

20分钟写一篇综述,助力文献阅读效率提升50倍。

立即体验

用中文搜PubMed

大模型驱动的PubMed中文搜索引擎

马上搜索

文档翻译

学术文献翻译模型,支持多种主流文档格式。

立即体验