Suppr超能文献

整合代谢组学和蛋白质组学揭示了[具体物质或方法]在减轻创伤性血瘀证中的作用及机制。

Integrative metabolomics and proteomics reveal the effects and mechanisms of in alleviating traumatic blood stasis syndrome.

作者信息

Guo Pei, Wang Xin, Chen Qi, Dong Xufeng, Qin Zhihua, Liu Jiaguo

机构信息

College of Veterinary Medicine, Nanjing Agricultural University, Nanjing, China.

College of Veterinary Medicine, Qingdao Agricultural University, Qingdao, China.

出版信息

Front Vet Sci. 2025 Apr 25;12:1579790. doi: 10.3389/fvets.2025.1579790. eCollection 2025.

Abstract

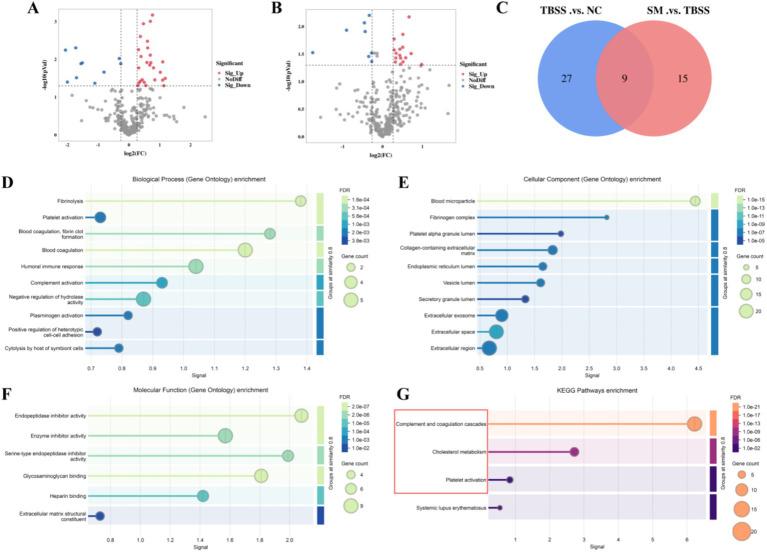
(SM) is widely used in clinical practice for the treatment of cardiovascular diseases. However, the efficacy and mechanisms of SM in addressing traumatic blood stasis syndrome (TBSS) have not been thoroughly investigated. We established a TBSS model in cats and examined the muscle swelling rate (MSR), pain index, coagulation index, hematological parameters, inflammatory factors, and platelet function levels to assess the effects of SM. Subsequently, integrative metabolomics and proteomics were employed to elucidate the effects and mechanisms of SM in alleviating TBSS. The results demonstrate that the effect of SM was evaluated by establishing a cat model of TBSS. Administration of SM for 10 days significant decrease in markers such as MSR, pain index, WBC, PLT, PCT, FIB, PAI-1, TNF-, IL-6, IL-1, TXB, TXB/6-Keto-PGF1α, β-TG, and PF4. Additionally, there was a significant increase in APTT, PT, TT, t-PA, IL-10, 6-Keto-PGF1α, and FN. These findings suggest that SM regulates swelling and pain, inflammatory responses, coagulation and fibrinolytic system abnormalities, as well as platelet aggregation and activation. Through platelet metabolomic and proteomic analyses, it was found that SM inhibited the aggregation and activation processes of TBSS platelets by modulating physiological pathways, including tryptophan metabolism, purine metabolism, fatty acid metabolism, the complement and coagulation cascades, and platelet activation.

摘要

丹参(SM)在心血管疾病治疗的临床实践中被广泛应用。然而,丹参在治疗创伤性血瘀证(TBSS)方面的疗效及机制尚未得到充分研究。我们建立了猫创伤性血瘀证模型,并检测肌肉肿胀率(MSR)、疼痛指数、凝血指标、血液学参数、炎症因子及血小板功能水平,以评估丹参的作用。随后,采用综合代谢组学和蛋白质组学方法来阐明丹参缓解创伤性血瘀证的作用及机制。结果表明,通过建立猫创伤性血瘀证模型对丹参的作用进行了评估。丹参给药10天可使MSR、疼痛指数、白细胞(WBC)、血小板(PLT)、血小板压积(PCT)、纤维蛋白原(FIB)、纤溶酶原激活物抑制剂-1(PAI-1)、肿瘤坏死因子-α(TNF-α)、白细胞介素-6(IL-6)、白细胞介素-1(IL-1)、血栓素B2(TXB2)、TXB2/6-酮-前列腺素F1α(6-Keto-PGF1α)、β-血小板球蛋白(β-TG)和血小板第4因子(PF4)等指标显著降低。此外,活化部分凝血活酶时间(APTT)、凝血酶原时间(PT)、凝血酶时间(TT)、组织型纤溶酶原激活物(t-PA)、白细胞介素-10(IL-10)、6-酮-前列腺素F1α、纤维连接蛋白(FN)显著升高。这些结果提示,丹参可调节肿胀与疼痛、炎症反应、凝血及纤溶系统异常,以及血小板聚集和活化。通过血小板代谢组学和蛋白质组学分析发现,丹参通过调节色氨酸代谢、嘌呤代谢、脂肪酸代谢、补体和凝血级联反应以及血小板活化等生理途径,抑制创伤性血瘀证血小板的聚集和活化过程。

https://cdn.ncbi.nlm.nih.gov/pmc/blobs/0f4d/12083185/3cb3bfea1569/fvets-12-1579790-g001.jpg

文献AI研究员

20分钟写一篇综述,助力文献阅读效率提升50倍。

立即体验

用中文搜PubMed

大模型驱动的PubMed中文搜索引擎

马上搜索

文档翻译

学术文献翻译模型,支持多种主流文档格式。

立即体验