Suppr超能文献

一种细胞外基质水凝胶可恢复椎间盘体积并减轻椎间盘相关性疼痛大鼠模型中的轴向超敏反应。

An Extracellular Matrix Hydrogel Restores Disc Volume and Alleviates Axial Hypersensitivity in a Rat Model of Disc-Associated Pain.

作者信息

Lillyman David J, Reddick Evie C, Ney Kayla E, Caparaso Sydney M, Wachs Rebecca A

机构信息

Department of Biological Systems Engineering University of Nebraska-Lincoln Lincoln Nebraska USA.

出版信息

JOR Spine. 2025 May 15;8(2):e70073. doi: 10.1002/jsp2.70073. eCollection 2025 Jun.

Abstract

BACKGROUND

Chronic low back pain is a global socioeconomic crisis, and the majority of those treated for this condition fail to reach long-term remission. Intervertebral disc degeneration is the predominant associative factor in chronic low back pain. Degenerated discs present with mechanical instability, inflammation, and nerve sprouting. Patients treated with spinal stabilizing procedures often report pain alleviation indicating aberrant spinal mechanics, could be causative in the production of pain.

METHODS

With this knowledge, a therapeutic was engineered from decellularized healthy porcine nucleus pulposus tissue mixed with type I collagen and a chemical crosslinker, genipin, to treat mechanical instability and pain.

RESULTS

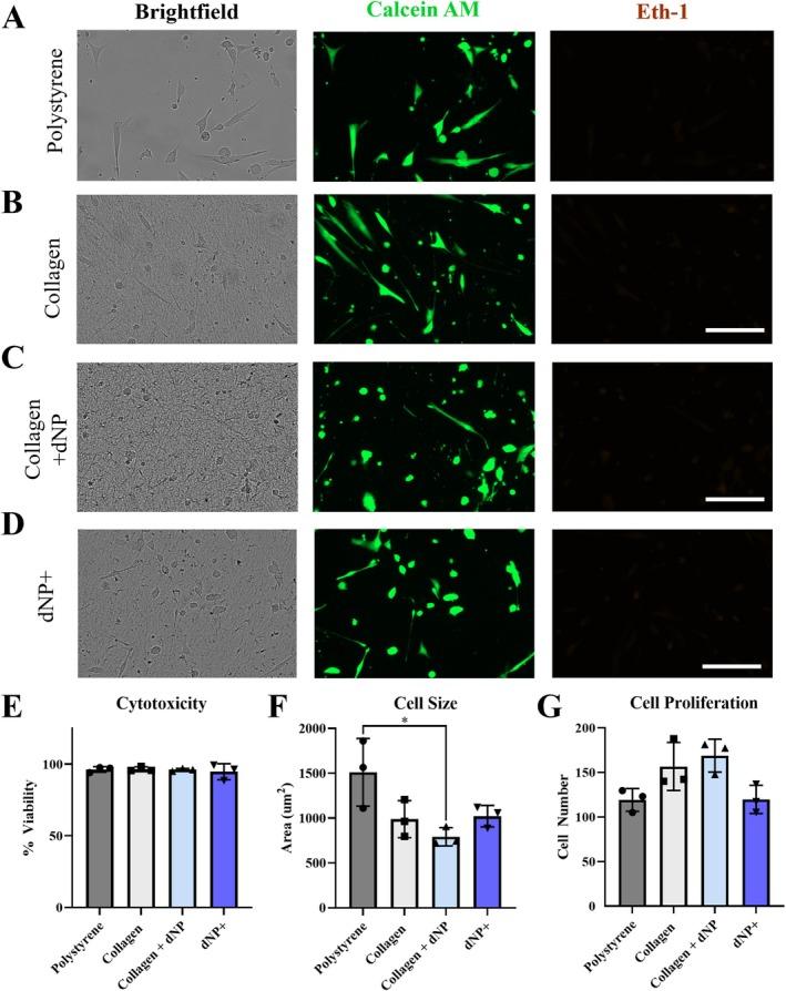
In vitro, this hydrogel, termed dNP+, was spontaneously fibrillogenic at 37°C and cytocompatible with primary human disc cells and exhibited the capacity to improve the intervertebral disc storage modulus after injury. In vivo, in a rat model of discogenic low back pain, dNP+ proved effective at restoring degenerated disc volume, decreasing axial hypersensitivity, and decreasing spontaneous pain-like behavior when administered 9 weeks after disc degeneration was initiated. However, dNP+ did not alter nerve presence or restore disc morphology when compared to injured discs.

CONCLUSION

Conclusion: Altogether, the data collected in this study concluded that dNP+ was an effective treatment for pain-like behavior in a robust animal model of chronic disc-associated low back pain.

摘要

背景

慢性下腰痛是一个全球性的社会经济危机,大多数接受这种疾病治疗的患者未能实现长期缓解。椎间盘退变是慢性下腰痛的主要相关因素。退变的椎间盘表现出机械性不稳定、炎症和神经芽生。接受脊柱稳定手术治疗的患者经常报告疼痛缓解,这表明异常的脊柱力学可能是疼痛产生的原因。

方法

基于这一认识,一种治疗方法是由脱细胞的健康猪髓核组织与I型胶原蛋白和化学交联剂京尼平混合而成,用于治疗机械性不稳定和疼痛。

结果

在体外,这种称为dNP+的水凝胶在37°C时自发形成纤维,与原代人椎间盘细胞具有细胞相容性,并具有改善损伤后椎间盘储能模量的能力。在体内,在椎间盘源性下腰痛的大鼠模型中,dNP+在椎间盘退变开始9周后给药时,被证明在恢复退变椎间盘体积、降低轴向超敏反应和减少自发疼痛样行为方面有效。然而,与损伤的椎间盘相比,dNP+并没有改变神经的存在或恢复椎间盘形态。

结论

总之,本研究收集的数据得出结论,在一个强大的慢性椎间盘相关性下腰痛动物模型中,dNP+是一种治疗疼痛样行为的有效方法。

https://cdn.ncbi.nlm.nih.gov/pmc/blobs/7cd3/12081325/9b89bbaa2b8b/JSP2-8-e70073-g002.jpg

文献AI研究员

20分钟写一篇综述,助力文献阅读效率提升50倍。

立即体验

用中文搜PubMed

大模型驱动的PubMed中文搜索引擎

马上搜索

文档翻译

学术文献翻译模型,支持多种主流文档格式。

立即体验