Suppr超能文献

高脂饮食条件下全氟化合物暴露与动脉粥样硬化风险特征:体外/体内模型及人群队列研究

Perfluorinated compounds exposure and atherogenic risk characteristics in a high-fat diet condition: In vitro/in vivo models and population panel study.

作者信息

Li Ziyuan, Zhang Ze, Zhang Biao, Zhou Chengying, Yu Hongyan, Xu Liting, He Zhicong, Chen Pu, Peng Wei, Ye Mingliang, Qu Guangbo, Zhang Xiaomin, Song Yang, Jin Xiaoting, Zheng Yuxin

机构信息

Department of Occupational Health and Environmental Health, School of Public Health, Qingdao University, Qingdao 266071, China.

Department of Occupational and Environmental Health, Ministry of Education Key Laboratory of Environment and Health, and State Key Laboratory of Environmental Health (Incubating), School of Public Health, Tongji Medical College, Huazhong University of Science and Technology, Wuhan 430030, China.

出版信息

PNAS Nexus. 2025 May 9;4(5):pgaf153. doi: 10.1093/pnasnexus/pgaf153. eCollection 2025 May.

Abstract

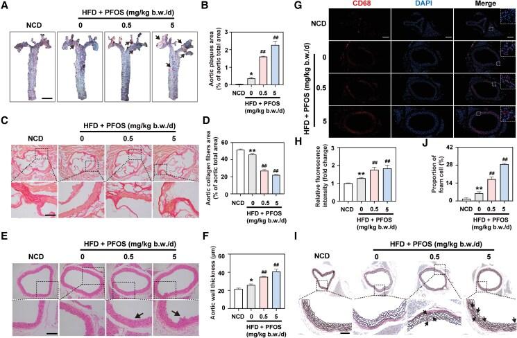
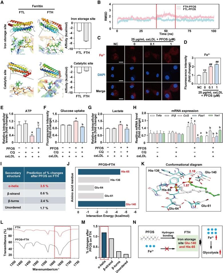
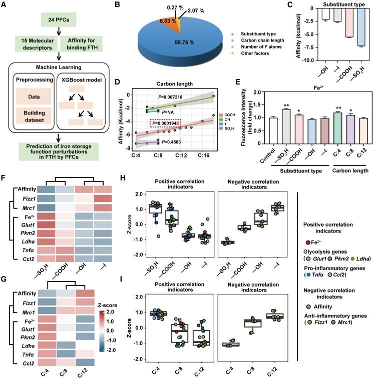
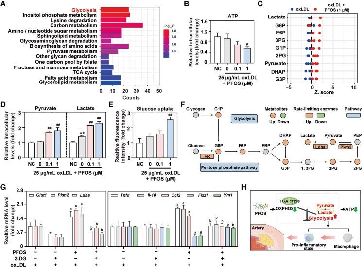
Perfluorinated compounds (PFCs) are a well-recognized environmental risk factor for atherosclerosis. However, corresponding atherogenic risk in susceptible populations consuming high-fat diets (HFDs) remains unclear. Here, we found that perfluorooctane sulfonic acid (PFOS), a canonical PFCs, elevated the atherogenic risk in mice fed with HFD, which was characterized by an increased number of pro-inflammatory phenotype macrophages. We also found that macrophages exhibited a metabolic reprogramming to glycolysis, which was attributed to increased intracellular Fe level. Mechanistic investigation revealed that PFOS directly bound to the iron-storage site on the ferritin heavy chain, subsequently weakening the iron-storage function. Notably, PFCs with acidic substituents and short chains had a higher atherogenic risk, as evidenced in the crucial indicators and observed in a population with a high triglyceride level. These findings highlight the potential atherogenic risk posed by PFCs exposure in susceptible populations consuming HFD and provide a potential intervention target.

摘要

全氟化合物(PFCs)是一种公认的动脉粥样硬化环境风险因素。然而,在食用高脂饮食(HFDs)的易感人群中,相应的致动脉粥样硬化风险仍不清楚。在此,我们发现全氟辛烷磺酸(PFOS),一种典型的全氟化合物,在喂食HFD的小鼠中增加了致动脉粥样硬化风险,其特征是促炎表型巨噬细胞数量增加。我们还发现巨噬细胞表现出向糖酵解的代谢重编程,这归因于细胞内铁水平的增加。机制研究表明,PFOS直接与铁蛋白重链上的铁储存位点结合,随后削弱了铁储存功能。值得注意的是,具有酸性取代基和短链的全氟化合物具有更高的致动脉粥样硬化风险,这在关键指标中得到证实,并在高甘油三酯水平的人群中观察到。这些发现突出了在食用HFD的易感人群中,接触全氟化合物所带来的潜在致动脉粥样硬化风险,并提供了一个潜在的干预靶点。

https://cdn.ncbi.nlm.nih.gov/pmc/blobs/99be/12084870/505e2339ee8f/pgaf153f1.jpg

文献AI研究员

20分钟写一篇综述,助力文献阅读效率提升50倍。

立即体验

用中文搜PubMed

大模型驱动的PubMed中文搜索引擎

马上搜索

文档翻译

学术文献翻译模型,支持多种主流文档格式。

立即体验