Suppr超能文献

Midkine高表达与肝细胞癌预后不良及免疫细胞浸润相关。

High Midkine Expression Correlates with Poor Prognosis and Immune Cell Infiltration in Hepatocellular Carcinoma.

作者信息

Yan Lili, Lv Ji, Xu Meimei, Jia Hongyu, Li Shanshan

机构信息

Department of Gastroenterology, First Hospital of Qinhuangdao, Qinhuangdao, 066005, People's Republic of China.

Department of Breast Surgery, First Hospital of Qinhuangdao, Qinhuangdao, 066005, People's Republic of China.

出版信息

Int J Gen Med. 2025 May 13;18:2567-2579. doi: 10.2147/IJGM.S490409. eCollection 2025.

Abstract

OBJECTIVE

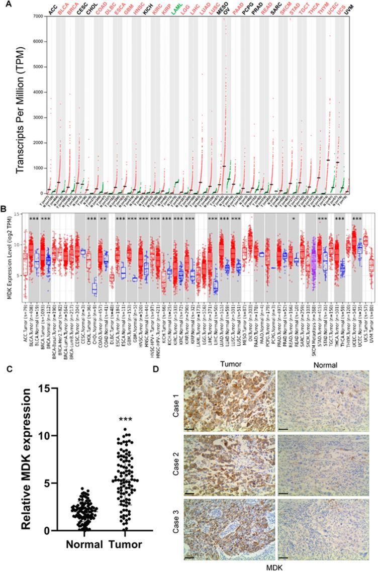
This study investigated the role of MDK (Midkine) in hepatocellular carcinoma (HCC) through bioinformatics analysis and experimental validation, focusing on its relationship with tumor immune microenvironment and patient prognosis.

METHODS

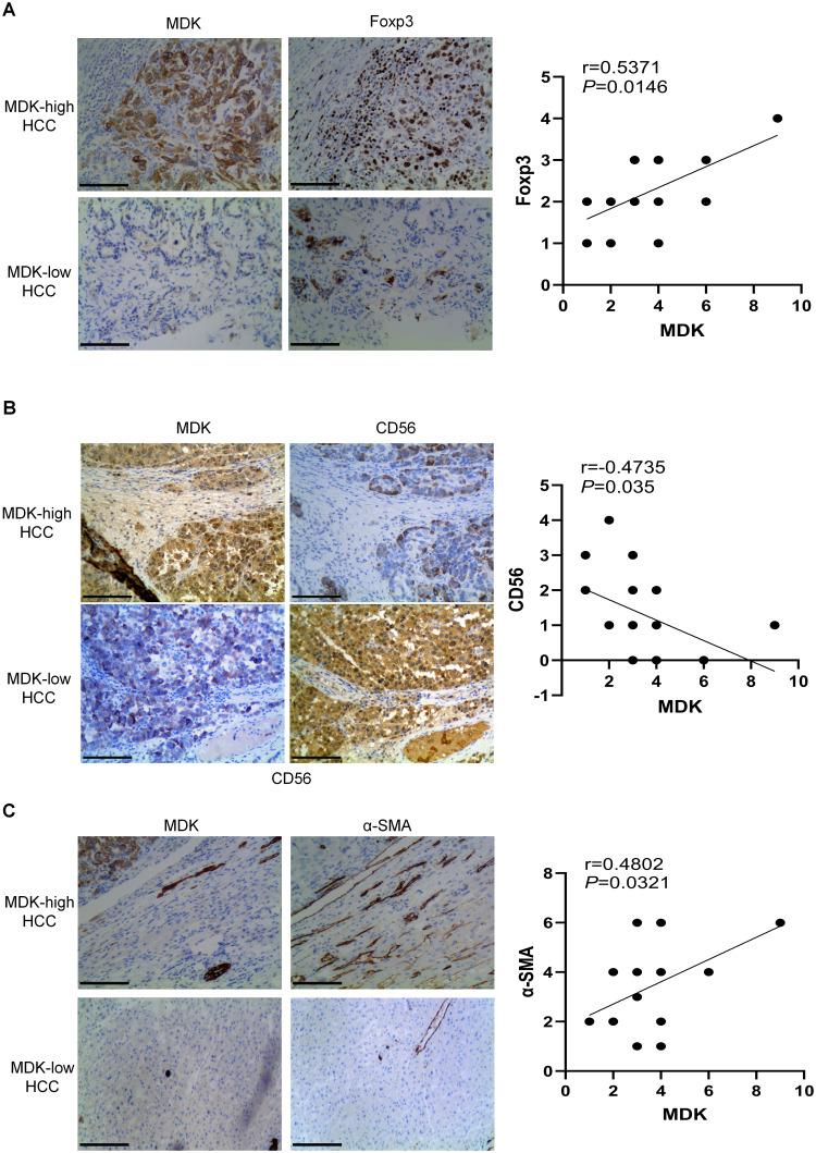
We employed the GEPIA database to analyze MDK expression patterns across cancer types and specifically in HCC versus normal tissues. MDK expression was validated through immunohistochemistry (IHC) in 100 paired HCC and adjacent tissue samples. Survival analyses were conducted using Kaplan-Meier and Cox regression methods. The relationship between MDK expression and immune cell infiltration was investigated using TIMER 2.0 database and verified through IHC staining of immune cell markers.

RESULTS

MDK expression was significantly elevated in HCC tissues compared to adjacent normal tissues. High MDK expression strongly correlated with tumor number, vascular invasion, advanced clinical stage and poor prognosis, serving as an independent prognostic factor. Notably, elevated MDK expression predicted poor outcomes in patients receiving immunotherapy. Database analysis and IHC analysis revealed that MDK expression positively correlated with regulatory T (Treg) cell infiltration while negatively correlating with natural killer (NK) cell presence, suggesting its role in shaping the tumor immune microenvironment.

CONCLUSION

High MDK expression in HCC correlates with unfavorable patient outcomes and impacts immune cell infiltration. MDK may serve as a novel prognostic biomarker and potential therapeutic target in HCC treatment.

摘要

目的

本研究通过生物信息学分析和实验验证,探讨了Midkine(MDK)在肝细胞癌(HCC)中的作用,重点关注其与肿瘤免疫微环境及患者预后的关系。

方法

我们利用GEPIA数据库分析MDK在不同癌症类型中的表达模式,特别是在HCC与正常组织中的表达情况。通过免疫组织化学(IHC)在100对HCC及癌旁组织样本中验证MDK表达。采用Kaplan-Meier法和Cox回归方法进行生存分析。利用TIMER 2.0数据库研究MDK表达与免疫细胞浸润的关系,并通过免疫细胞标志物的IHC染色进行验证。

结果

与癌旁正常组织相比,HCC组织中MDK表达显著升高。MDK高表达与肿瘤数量、血管侵犯、临床晚期及预后不良密切相关,是一个独立的预后因素。值得注意的是,MDK表达升高预示接受免疫治疗的患者预后不良。数据库分析和IHC分析显示,MDK表达与调节性T(Treg)细胞浸润呈正相关,而与自然杀伤(NK)细胞存在呈负相关,提示其在塑造肿瘤免疫微环境中的作用。

结论

HCC中MDK高表达与患者不良预后相关,并影响免疫细胞浸润。MDK可能作为HCC治疗中的一种新型预后生物标志物和潜在治疗靶点。

https://cdn.ncbi.nlm.nih.gov/pmc/blobs/98c2/12085142/50a666d9e02d/IJGM-18-2567-g0001.jpg

文献AI研究员

20分钟写一篇综述,助力文献阅读效率提升50倍。

立即体验

用中文搜PubMed

大模型驱动的PubMed中文搜索引擎

马上搜索

文档翻译

学术文献翻译模型,支持多种主流文档格式。

立即体验