Suppr超能文献

NSD2和微小RNA作为黑色素瘤对罗米地辛和α-2b干扰素治疗反应的关键调节因子

NSD2 and miRNAs as Key Regulators of Melanoma Response to Romidepsin and Interferon-α2b Treatment.

作者信息

De Santis Alessandro, De Santis Lucrezia, Rossi Francesca, Gasparini Silvia, Licursi Valerio, Amico Vito Antonio, Capone Imerio, Fragale Alessandra, D'atri Stefania, Gabriele Lucia, Presutti Carlo

机构信息

Department of Biology and Biotechnology Charles Darwin, Sapienza University of Rome, Rome, Italy.

Max Planck Institute for Molecular Genetics, Chromatin Structure and Function, Berlin, Germany.

出版信息

Cancer Med. 2025 May;14(10):e70917. doi: 10.1002/cam4.70917.

Abstract

BACKGROUND

We investigated the role of Nuclear Receptor Binding SET Domain Protein 2 (NSD2) and microRNAs (miRNAs) in melanoma de-differentiation following Romidepsin and Interferon-α2b (RI) treatment. Melanoma is the most lethal form of skin cancer, and despite advancements in therapy, treatment resistance remains a major challenge. De-differentiation has been widely recognized as a key factor contributing to therapy resistance.

METHODS

RNA-seq and TCGA transcriptomic data were re-analyzed to identify miRNAs and NSD2 expressions. The functional impact of selected miRNAs was then investigated at the molecular and phenotypic levels using primary and immortalized cell lines.

RESULTS

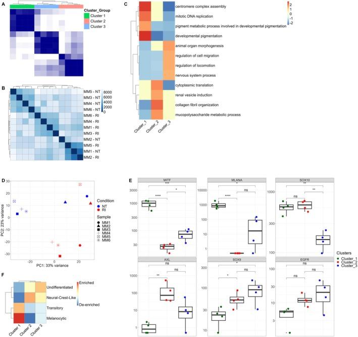
Our findings demonstrate that RI treatment induces a de-differentiation process in primary melanoma cells, resembling that observed in therapy-resistant melanoma. This effect is particularly pronounced in cells with an intrinsic proliferative phenotype, where we observed significant downregulation of NSD2, a key epigenetic regulator implicated in multiple cancers. Additionally, we identified specific miRNAs as mediators of NSD2 downregulation, influencing melanoma cell viability and fitness.

CONCLUSIONS

These findings provide new insights into the molecular mechanisms driving melanoma progression and highlight potential therapeutic targets to counteract treatment resistance.

摘要

背景

我们研究了核受体结合SET结构域蛋白2(NSD2)和微小RNA(miRNA)在罗米地辛和α-2b干扰素(RI)治疗后黑色素瘤去分化中的作用。黑色素瘤是最致命的皮肤癌形式,尽管治疗取得了进展,但治疗耐药性仍然是一个重大挑战。去分化已被广泛认为是导致治疗耐药性的关键因素。

方法

重新分析RNA测序和癌症基因组图谱(TCGA)转录组数据,以确定miRNA和NSD2的表达。然后使用原代细胞系和永生化细胞系在分子和表型水平上研究所选miRNA的功能影响。

结果

我们的研究结果表明,RI治疗可诱导原发性黑色素瘤细胞发生去分化过程,类似于在治疗耐药性黑色素瘤中观察到的情况。这种效应在具有内在增殖表型的细胞中尤为明显,我们观察到NSD2显著下调,NSD2是一种涉及多种癌症的关键表观遗传调节因子。此外,我们确定了特定的miRNA作为NSD2下调的介质,影响黑色素瘤细胞的活力和适应性。

结论

这些发现为驱动黑色素瘤进展的分子机制提供了新的见解,并突出了对抗治疗耐药性的潜在治疗靶点。

https://cdn.ncbi.nlm.nih.gov/pmc/blobs/ea92/12086509/5f8a3a016055/CAM4-14-e70917-g002.jpg

文献AI研究员

20分钟写一篇综述,助力文献阅读效率提升50倍。

立即体验

用中文搜PubMed

大模型驱动的PubMed中文搜索引擎

马上搜索

文档翻译

学术文献翻译模型,支持多种主流文档格式。

立即体验