Suppr超能文献

免疫检查点抑制剂相关的T细胞介导的排斥反应增加了肝移植术后围手术期移植物丢失的风险。

Immune checkpoint inhibitor-related T-cell-mediated rejection increases the risk of perioperative graft loss after liver transplantation.

作者信息

Pang Li, Lin Yutian, Ding Tao, Ye Yanfang, Huang Kenglong, Zhang Fapeng, Lu Xinjun, Gu Guangxiang, Lin Haoming, Xu Leibo, He Kun, Man Kwan, Liu Chao, Wu Wenrui

机构信息

Liver Transplantation Center, Sun Yat-sen Memorial Hospital, Sun Yat-sen University, Guangzhou, Guangdong 510120, China.

Guangdong Provincial Key Laboratory of Malignant Tumor Epigenetics and Gene Regulation, Sun Yat-sen Memorial Hospital, Sun Yat-sen University, Guangzhou, Guangdong 510120, China.

出版信息

Chin Med J (Engl). 2025 Aug 5;138(15):1843-1852. doi: 10.1097/CM9.0000000000003669. Epub 2025 May 19.

Abstract

BACKGROUND

Pre-transplant exposure to immune checkpoint inhibitors (ICIs) significantly increases the risk of allograft rejection after liver transplantation (LT); however, whether ICI-related rejection leads to increased graft loss remains controversial. Therefore, this study aimed to investigate the association between ICI-related allograft rejection and perioperative graft loss.

METHODS

This was a retrospective analysis of adult liver transplant recipients with early biopsy-proven T-cell-mediated rejection (TCMR) at Liver Transplantation Center of Sun Yat-sen Memorial Hospital from June 2019 to September 2024. The pathological features, clinical characteristics, and perioperative graft survival were analyzed.

RESULTS

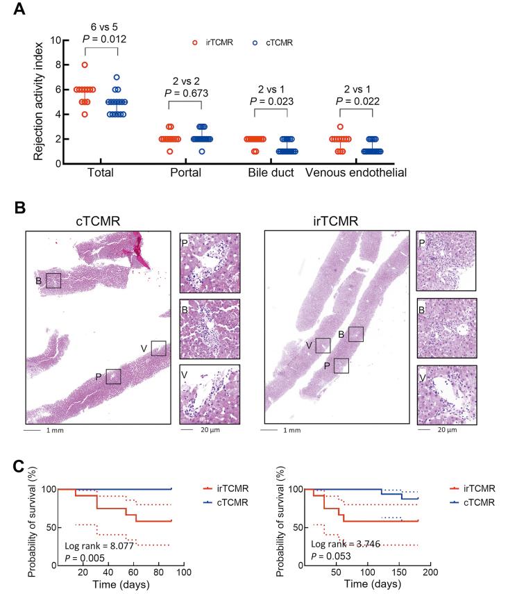
Twenty-eight patients who underwent early TCMR between June 2019 and September 2024 were included. Based on pre-LT ICI exposure, recipients were categorized into ICI-related TCMR (irTCMR, n = 12) and conventional TCMR (cTCMR, n = 16) groups. Recipients with irTCMR had a higher median Banff rejection activity index (RAI) (6 vs . 5, P = 0.012) and more aggressive tissue damage and inflammation. Recipients with irTCMR showed higher proportion of treatment resistance, achieving a complete resolution rate of only 8/12 compared to 16/16 for cTCMR. Graft loss occurred in 5/12 of irTCMR recipients within 90 days after LT, with no graft loss in cTCMRs recipients. Cox analysis demonstrated that irTCMR with an ICI washout period of <30 days was an independent risk factor for perioperative graft loss (hazard ratio [HR], 6.540; 95% confidence interval [CI], 1.067-40.067, P = 0.042).

CONCLUSION

IrTCMR is associated with severe pathological features, increased resistance to treatment, and higher graft loss in adult liver transplant recipients.

摘要

背景

肝移植(LT)前接触免疫检查点抑制剂(ICI)会显著增加移植后同种异体移植物排斥反应的风险;然而,ICI相关的排斥反应是否会导致移植物丢失增加仍存在争议。因此,本研究旨在探讨ICI相关的同种异体移植物排斥反应与围手术期移植物丢失之间的关联。

方法

这是一项对2019年6月至2024年9月在中山大学孙逸仙纪念医院肝移植中心接受早期活检证实为T细胞介导排斥反应(TCMR)的成年肝移植受者的回顾性分析。分析了病理特征、临床特征和围手术期移植物存活情况。

结果

纳入了2019年6月至2024年9月期间接受早期TCMR的28例患者。根据LT前ICI暴露情况,将受者分为ICI相关TCMR(irTCMR,n = 12)和传统TCMR(cTCMR,n = 16)组。irTCMR受者的中位班夫排斥活动指数(RAI)更高(6比5,P = 0.012),组织损伤和炎症更严重。irTCMR受者的治疗抵抗比例更高,完全缓解率仅为8/12,而cTCMR为16/所16。5/12的irTCMR受者在LT后90天内发生移植物丢失,cTCMR受者无移植物丢失。Cox分析表明,ICI洗脱期<30天的irTCMR是围手术期移植物丢失的独立危险因素(风险比[HR],6.540;95%置信区间[CI],1.067 - 40.067,P = 0.042)。

结论

在成年肝移植受者中,irTCMR与严重的病理特征、治疗抵抗增加和更高的移植物丢失相关。

https://cdn.ncbi.nlm.nih.gov/pmc/blobs/ed9f/12321468/a0aa9cfd60db/cm9-138-1843-g001.jpg

文献AI研究员

20分钟写一篇综述,助力文献阅读效率提升50倍。

立即体验

用中文搜PubMed

大模型驱动的PubMed中文搜索引擎

马上搜索

文档翻译

学术文献翻译模型,支持多种主流文档格式。

立即体验