Suppr超能文献

麻黄碱通过抑制OTUB1和促进HIF1α的K48泛素化减轻脂多糖诱导的小鼠急性肺损伤。

Ephedrine Attenuates LPS-Induced Acute Lung Injury in Mice by Inhibiting OTUB1 and Promoting K48 Ubiquitination of HIF1α.

作者信息

Zhou Bo, Zhao Keke, Xue Jiahui, Zhou Fangling, Duan Jin-Ao, Niu Yang, Wang Hanqing

机构信息

College of Pharmacy, Key Laboratory of Ningxia Minority Medicine Modernization, Ministry of Education, Ningxia Medical University, Yinchuan, Ningxia, China.

National and Local Collaborative Engineering Center of Chinese Medicinal Resources Industrialization and Formulae Innovative Medicine, Nanjing University of Chinese Medicine, Nanjing, China.

出版信息

J Cell Mol Med. 2025 May;29(10):e70598. doi: 10.1111/jcmm.70598.

Abstract

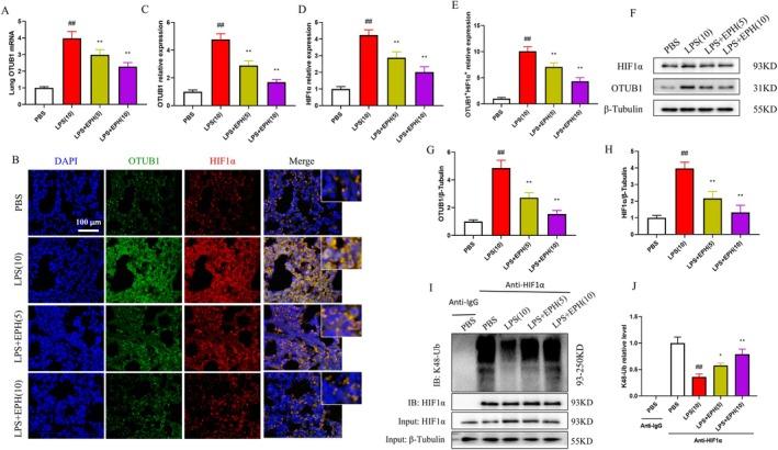
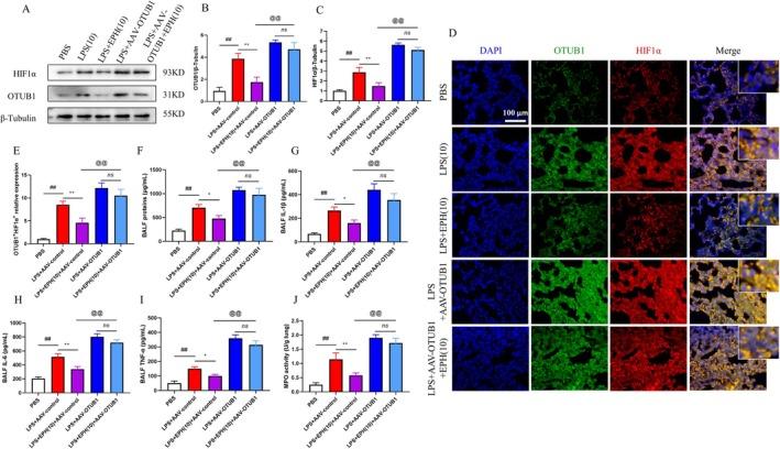
Acute lung injury (ALI) is a severe inflammatory lung disorder that requires effective therapeutic strategies. Ephedrine (EPH) is the main active component found in medicinal plants of the Ephedra genus and is commonly used to modulate inflammatory responses in various diseases. Hypoxia-inducible factor 1-alpha (HIF1α) is a subunit of hypoxia-inducible factor 1 (HIF1), which plays a critical regulatory role in cellular responses under hypoxic conditions. Moreover, the degradation pathway of HIF1α is regulated by the deubiquitinase Ovarian Tumour Domain-containing Ubiquitin Aldehyde Binding Protein 1 (OTUB1). The aim of this study is to investigate the therapeutic effects of EPH on ALI and its potential therapeutic mechanism. We utilised a lipopolysaccharide (LPS)-induced ALI mouse model and employed various methods for evaluation. Ultimately, our research findings demonstrate that EPH exhibits anti-ALI effects, with the involvement of HIF1α and OTUB1 in the pharmacological actions of EPH. In conclusion, our study results demonstrate that EPH exhibits anti-ALI effects and exerts its protective effects through modulation of the OTUB1 and HIF1α pathways. Our research findings not only lay the foundation for expanding the medicinal applications of EPH but also provide direction for seeking improved treatment strategies for ALI.

摘要

急性肺损伤(ALI)是一种严重的炎症性肺部疾病,需要有效的治疗策略。麻黄碱(EPH)是麻黄属药用植物中的主要活性成分,常用于调节各种疾病中的炎症反应。缺氧诱导因子1α(HIF1α)是缺氧诱导因子1(HIF1)的一个亚基,在缺氧条件下的细胞反应中起关键调节作用。此外,HIF1α的降解途径受去泛素化酶含卵巢肿瘤结构域的泛素醛结合蛋白1(OTUB1)调控。本研究旨在探讨EPH对ALI的治疗作用及其潜在的治疗机制。我们利用脂多糖(LPS)诱导的ALI小鼠模型,并采用多种方法进行评估。最终,我们的研究结果表明EPH具有抗ALI作用,且HIF1α和OTUB1参与了EPH的药理作用。总之,我们的研究结果表明EPH具有抗ALI作用,并通过调节OTUB1和HIF1α途径发挥其保护作用。我们的研究结果不仅为扩大EPH的药用应用奠定了基础,也为寻求改善ALI的治疗策略提供了方向。

https://cdn.ncbi.nlm.nih.gov/pmc/blobs/c357/12087286/9b0016e8885c/JCMM-29-e70598-g004.jpg

文献AI研究员

20分钟写一篇综述,助力文献阅读效率提升50倍。

立即体验

用中文搜PubMed

大模型驱动的PubMed中文搜索引擎

马上搜索

文档翻译

学术文献翻译模型,支持多种主流文档格式。

立即体验