Suppr超能文献

HTR2B的激活通过STAT1-NLRP3炎性小体途径抑制骨肉瘤进展,并促进OASL1+巨噬细胞生成以增强抗肿瘤免疫。

Activation of HTR2B Suppresses Osteosarcoma Progression through the STAT1-NLRP3 Inflammasome Pathway and Promotes OASL1+ Macrophage Production to Enhance Antitumor Immunity.

作者信息

Huang Zhen, Zhu Jiazhuang, Hu Jianping, Wang Xingkai, Ma Xiaolong, Xu Enjie, Zhu Kunpeng, Zhang Chunlin

机构信息

Department of Orthopaedic, Shanghai Tenth People's Hospital, School of Medicine, Tongji University, Shanghai, 200092, China.

出版信息

Adv Sci (Weinh). 2025 Aug;12(29):e15276. doi: 10.1002/advs.202415276. Epub 2025 May 19.

Abstract

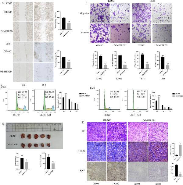
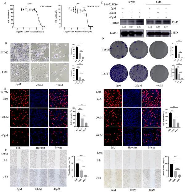
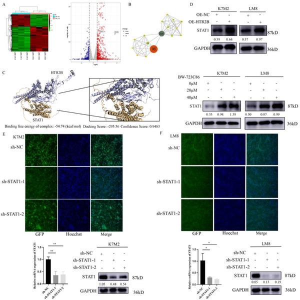
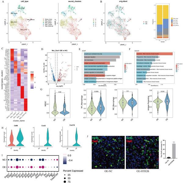
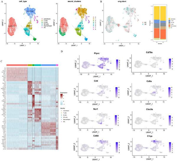
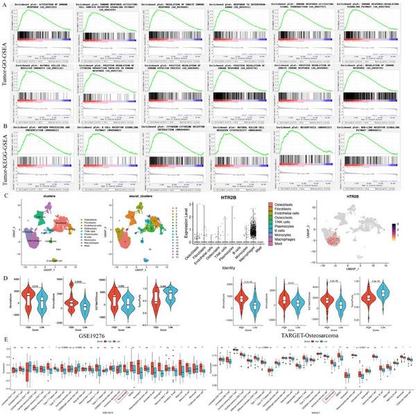
Osteosarcoma is a primary malignant bone tumor originating from mesenchymal tissue, and associated with poor prognosis. The 5-hydroxytryptamine receptor 2B (HTR2B), a receptor for serotonin, is known to play a role in the progression of multiple tumors. This study aims to explore the potential roles of HTR2B in osteosarcoma progression. HTR2B expression is analyzed using the TARGET, GEO databases, and osteosarcoma tissue samples in the hospital. Lentivirus and agonist BW-723C86 are employed to assess HTR2B overexpression effects in osteosarcoma cell lines. Transcriptome sequencing analysis and single-cell sequencing are performed to identify potential downstream molecules and signaling pathways, and the changes in tumor immune microenvironment. The investigation demonstrates that HTR2B is downregulated in osteosarcoma tissues, and correlates with poorer survival outcomes. Upregulating HTR2B through lentiviral-mediated gene delivery or the agonist BW-723C86, resulted in a marked suppression of osteosarcoma cell progression via the STAT1-NLRP3 inflammasome pathway. Single-cell sequencing of CD45+ cells reveals that HTR2B activation enhances the production of OASL1+ macrophages, contributing to the observed enhancement of antitumor immunity. These findings propose HTR2B as a novel therapeutic target for treating osteosarcoma, offering a dual mechanism of action that directly impedes tumor cell proliferation and augments the host immune response.

摘要

骨肉瘤是一种起源于间充质组织的原发性恶性骨肿瘤,预后较差。5-羟色胺受体2B(HTR2B)是血清素的一种受体,已知在多种肿瘤的进展中起作用。本研究旨在探讨HTR2B在骨肉瘤进展中的潜在作用。使用TARGET、GEO数据库以及医院的骨肉瘤组织样本分析HTR2B的表达。采用慢病毒和激动剂BW-723C86评估HTR2B过表达对骨肉瘤细胞系的影响。进行转录组测序分析和单细胞测序,以确定潜在的下游分子和信号通路,以及肿瘤免疫微环境的变化。研究表明,HTR2B在骨肉瘤组织中表达下调,且与较差的生存结果相关。通过慢病毒介导的基因传递或激动剂BW-723C86上调HTR2B,可通过STAT1-NLRP3炎性小体途径显著抑制骨肉瘤细胞的进展。对CD45+细胞进行单细胞测序发现,HTR2B激活可增强OASL1+巨噬细胞的产生,有助于观察到的抗肿瘤免疫增强。这些发现提出HTR2B作为治疗骨肉瘤的一种新的治疗靶点,提供了一种双重作用机制,即直接阻碍肿瘤细胞增殖并增强宿主免疫反应。

https://cdn.ncbi.nlm.nih.gov/pmc/blobs/25f8/12362726/34669b48e3a3/ADVS-12-e15276-g007.jpg

文献AI研究员

20分钟写一篇综述,助力文献阅读效率提升50倍。

立即体验

用中文搜PubMed

大模型驱动的PubMed中文搜索引擎

马上搜索

文档翻译

学术文献翻译模型,支持多种主流文档格式。

立即体验