Suppr超能文献

使用亲脂性膜染料PKH26标记细胞外囊泡期间的非特异性颗粒形成

Non-Specific Particle Formation During Extracellular Vesicle Labelling With the Lipophilic Membrane Dye PKH26.

作者信息

Haines Laurel A, Baeckler Alex A, Schofield Sophi J, Palmer Eric P, Guilliams Bradley F, Meyers Melinda A, Regan Daniel P

机构信息

Department of Microbiology, Immunology, & Pathology, College of Veterinary and Biomedical Sciences, Colorado State University, Fort Collins, Colorado, USA.

Department of Clinical Sciences, College of Veterinary Medicine, North Carolina State University, Raleigh, North Carolina, USA.

出版信息

J Extracell Vesicles. 2025 May;14(5):e70079. doi: 10.1002/jev2.70079.

Abstract

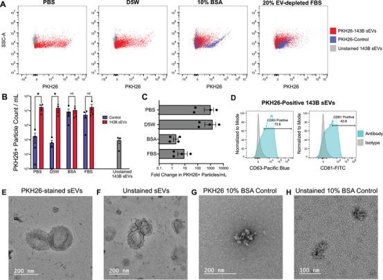
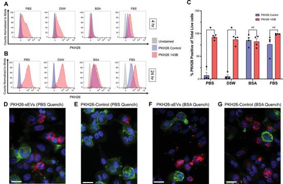
Current approaches for the fluorescent labelling of extracellular vesicles (EVs) have been reported to produce widely variable and controversial results, highlighting a significant need for validated, reproducible labelling methods to advance the field of EV research. Lipophilic membrane dyes are commonly used but have been shown to produce non-specific fluorescent particles that are indistinguishable from labelled EVs, confounding experimental results. We aimed to distinguish conditions that can either promote or reduce the formation of non-specific dye particles when using the prototypical lipophilic membrane dye PKH26. We optimised a labelling approach that minimises the production of non-specific dye particles by altering buffer conditions during staining and validated this method across cell-based and in vivo systems of EV biodistribution. To do this, we specifically isolated small EVs using ultrafiltration and size exclusion chromatography and validated sample purity and post-isolation processing steps. We then used single-EV spectral flow cytometry and transmission electron microscopy to investigate the impact of four different buffer conditions on PKH26 non-specific particle formation. We also determined the extent to which non-specific PKH26 particles were detectable in cell-based assays and in vivo within mouse lymph nodes using flow cytometry, immunofluorescence, and intravital imaging. By optimising buffer conditions to eliminate additional protein, we were able to minimise the formation of dye aggregates while maintaining efficient EV labelling, producing a much higher signal-to-noise ratio both in vitro and in vivo. We also demonstrate that failure to include proper vehicle controls can have significant implications on experimental results, leading to false positive data. This work emphasizes the importance of adequately benchmarking EV labelling approaches as it is essential for accurate evaluation of EV trafficking in physiologic and pathologic states.

摘要

据报道,目前用于细胞外囊泡(EV)荧光标记的方法产生的结果差异很大且存在争议,这突出表明迫切需要经过验证的、可重复的标记方法来推动EV研究领域的发展。亲脂性膜染料是常用的,但已被证明会产生与标记的EV难以区分的非特异性荧光颗粒,从而混淆实验结果。我们旨在区分在使用典型亲脂性膜染料PKH26时能够促进或减少非特异性染料颗粒形成的条件。我们优化了一种标记方法,通过在染色过程中改变缓冲条件来尽量减少非特异性染料颗粒的产生,并在基于细胞和体内的EV生物分布系统中验证了该方法。为此,我们使用超滤和尺寸排阻色谱法专门分离了小EV,并验证了样品纯度和分离后的处理步骤。然后,我们使用单EV光谱流式细胞术和透射电子显微镜来研究四种不同缓冲条件对PKH26非特异性颗粒形成的影响。我们还使用流式细胞术、免疫荧光和活体成像确定了在基于细胞的测定中以及在小鼠淋巴结体内可检测到非特异性PKH26颗粒的程度。通过优化缓冲条件以去除额外的蛋白质,我们能够在保持高效EV标记的同时尽量减少染料聚集体的形成,在体外和体内都产生了高得多的信噪比。我们还证明,不包括适当的载体对照可能会对实验结果产生重大影响,导致假阳性数据。这项工作强调了充分评估EV标记方法的重要性,因为这对于准确评估生理和病理状态下的EV运输至关重要。

https://cdn.ncbi.nlm.nih.gov/pmc/blobs/eed1/12087298/b7cc67a6103a/JEV2-14-e70079-g005.jpg

文献AI研究员

20分钟写一篇综述,助力文献阅读效率提升50倍。

立即体验

用中文搜PubMed

大模型驱动的PubMed中文搜索引擎

马上搜索

文档翻译

学术文献翻译模型,支持多种主流文档格式。

立即体验