Suppr超能文献

PRDX1可保护ATM免受亚砷酸盐诱导的蛋白毒性,并在DNA损伤信号传导过程中维持其稳定性。

PRDX1 protects ATM from arsenite-induced proteotoxicity and maintains its stability during DNA damage signaling.

作者信息

Ali Reem, Algethami Mashael, Sheha Amera, Alqahtani Shatha, Altayyar Ahmad, Lashen Ayat, Rakha Emad, Sulaiman Abdallah Alhaj, Madhusudan Srinivasan, Ramotar Dindial

机构信息

College of Health and Life Sciences, Hamad Bin Khalifa University, Doha, Qatar.

Naaz Coker Ovarian Cancer Research Centre, Biodiscovery Institute, School of Medicine, University of Nottingham, University Park, Nottingham NG7 3RD, UK.

出版信息

Oncotarget. 2025 May 19;16:362-378. doi: 10.18632/oncotarget.28720.

Abstract

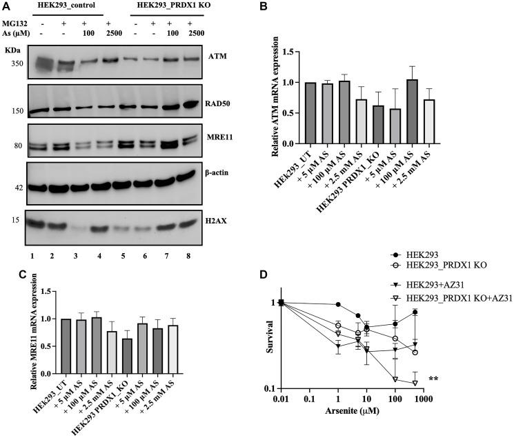
Redox regulation and DNA repair coordination are essential for genomic stability. Peroxiredoxin 1 (PRDX1) is a thiol-dependent peroxidase and a chaperone that protects proteins from excessive oxidation. ATM kinase (Ataxia-Telangiectasia Mutated) and the MRN (MRE11-RAD50-NBS1) complex are DNA damage signaling and repair proteins. We previously showed that cells lacking PRDX1 are sensitive to arsenite, a toxic metal that induces DNA single- and double-strand breaks (DSBs). Herein, we showed that PRDX1 interacts with ATM. PRDX1-deleted cells have reduced ATM, MRE11, and RAD50 protein levels, but not NBS1. In control cells treated with arsenite, we observed γH2AX foci formation due to arsenite-induced DSBs, and not from PRDX1-deleted cells. Arsenite caused profound depletion of ATM in PRDX1-deleted cells, suggesting that PRDX1 protects and stabilizes ATM required to form γH2AX foci. Importantly, arsenite pretreatment of PRDX1-deleted cells caused hypersensitivity to chemotherapeutic agents that generate DSBs. Analysis of a clinical cohort of ovarian cancers treated with platinum chemotherapy revealed that tumours with high PRDX1/high ATM or high PRDX1/high MRE11 expression manifested aggressive phenotypes and poor patient survival. The data suggest that PRDX1 can predict responses to chemotherapy, and targeting PRDX1 could be a viable strategy to improve the efficacy of platinum chemotherapy.

摘要

氧化还原调节和DNA修复协调对于基因组稳定性至关重要。过氧化物酶1(PRDX1)是一种硫醇依赖性过氧化物酶和伴侣蛋白,可保护蛋白质免受过度氧化。ATM激酶(共济失调毛细血管扩张突变)和MRN(MRE11-RAD50-NBS1)复合物是DNA损伤信号传导和修复蛋白。我们之前表明,缺乏PRDX1的细胞对亚砷酸盐敏感,亚砷酸盐是一种诱导DNA单链和双链断裂(DSB)的有毒金属。在此,我们表明PRDX1与ATM相互作用。缺失PRDX1的细胞中ATM、MRE11和RAD50蛋白水平降低,但NBS1蛋白水平未降低。在用亚砷酸盐处理的对照细胞中,我们观察到由于亚砷酸盐诱导的DSB而形成γH2AX焦点,而缺失PRDX1的细胞中未观察到。亚砷酸盐导致缺失PRDX1的细胞中ATM大量消耗,这表明PRDX1保护并稳定形成γH2AX焦点所需的ATM。重要的是,对缺失PRDX1的细胞进行亚砷酸盐预处理会使其对产生DSB的化疗药物高度敏感。对接受铂类化疗的卵巢癌临床队列的分析表明,PRDX1高/ATM高或PRDX1高/MRE11高表达的肿瘤表现出侵袭性表型且患者生存率低。数据表明PRDX1可以预测化疗反应,靶向PRDX1可能是提高铂类化疗疗效的可行策略。

https://cdn.ncbi.nlm.nih.gov/pmc/blobs/27e0/12088036/ae27d8e7253e/oncotarget-16-28720-g001.jpg

文献AI研究员

20分钟写一篇综述,助力文献阅读效率提升50倍。

立即体验

用中文搜PubMed

大模型驱动的PubMed中文搜索引擎

马上搜索

文档翻译

学术文献翻译模型,支持多种主流文档格式。

立即体验