Suppr超能文献

聚焦于树突状细胞以优化结肠癌预后预测及创新治疗策略。

Focusing on DC cells to optimize the prediction of prognosis and innovative treatment strategies for colon cancer.

作者信息

Chen Chaobo, Wang Zhengqiu, Xi Bo, Xu Zipeng, Zhao Chunlong, Hu Weidong, Ge Chen, Tong Genxi, Cai Fengjun, Zhou Mingli, Yuan Yihang

机构信息

Department of General Surgery, Xishan People's Hospital of Wuxi City, Wuxi, 214105, China.

Department of Gastroenterology, Xishan People's Hospital of Wuxi City, Wuxi, 214105, China.

出版信息

Sci Rep. 2025 May 19;15(1):17298. doi: 10.1038/s41598-025-01792-8.

Abstract

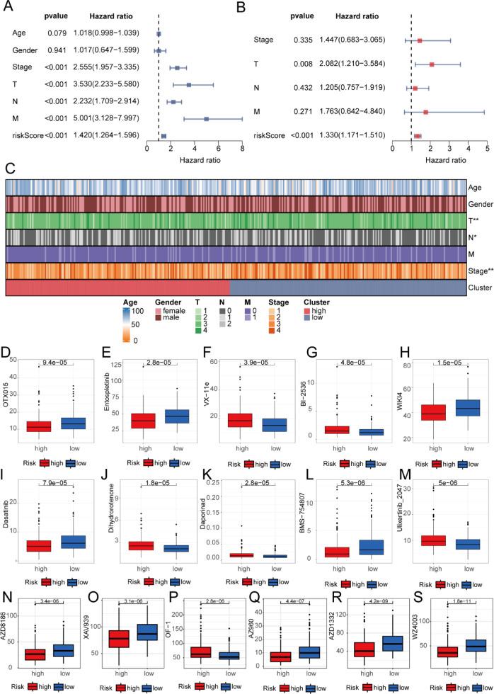
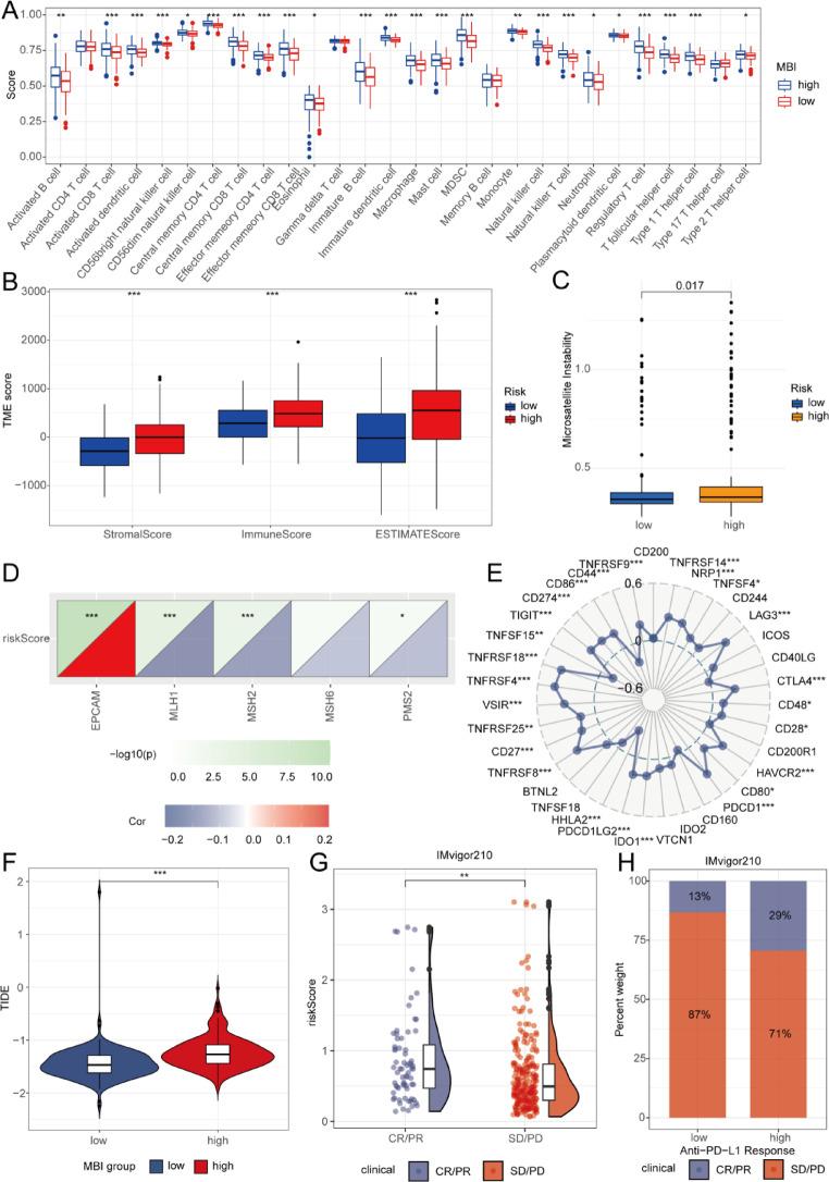
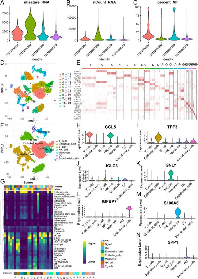
Colon adenocarcinoma (COAD) is a leading cause of cancer-related mortality worldwide, with immune cells, particularly dendritic cells (DCs), playing an essential part in the advancement of tumors and immunotherapy response. However, the prognostic significance of genes associated with dendritic cells (DCRGs) in COAD remains underexplored. This study aims to identify DCRGs, construct a risk scoring system, and evaluate its prognostic and therapeutic implications. Data from single-cell RNA sequencing (scRNA-seq) of COAD tissues were examined for the detection of DCRGs. Transcriptomic and clinical data from TCGA and GEO were used to construct a DC Related Index (DCRI) via WGCNA, differential expression, univariate Cox regression, and LASSO-Cox analysis. The DCRI was validated in internal and external cohorts. Immune infiltration, MSI status, immune checkpoint expression, and drug sensitivity were analyzed to assess clinical relevance. Functional experiments were performed to investigate the role of PPP2CB in COAD progression. A five-gene signature (CTSD, DAPK1, TIMP1, TBXAS1, PPP2CB) was identified and used to construct a DCRI. The DCRI effectively stratified patients into high- and low-DCRI groups, with significant survival differences. High-DCRI patients exhibited distinct immune infiltration patterns, higher MSI scores, and increased sensitivity to immunotherapy. Functional experiments revealed PPP2CB as a protective factor, with its downregulation inhibits COAD cell proliferation, migration, and invasion. We developed a novel DCRI that accurately predicts COAD prognosis and immunotherapy response. PPP2CB was identified as a potential therapeutic target, offering new insights for personalized COAD treatment strategies.

摘要

结肠腺癌(COAD)是全球癌症相关死亡的主要原因,免疫细胞,特别是树突状细胞(DCs),在肿瘤进展和免疫治疗反应中起着至关重要的作用。然而,COAD中与树突状细胞相关的基因(DCRGs)的预后意义仍未得到充分探索。本研究旨在识别DCRGs,构建风险评分系统,并评估其预后和治疗意义。对COAD组织的单细胞RNA测序(scRNA-seq)数据进行检测以发现DCRGs。利用来自TCGA和GEO的转录组和临床数据,通过加权基因共表达网络分析(WGCNA)、差异表达分析、单变量Cox回归和LASSO-Cox分析构建DC相关指数(DCRI)。在内部和外部队列中对DCRI进行验证。分析免疫浸润、微卫星高度不稳定(MSI)状态、免疫检查点表达和药物敏感性以评估临床相关性。进行功能实验以研究蛋白磷酸酶2Cβ(PPP2CB)在COAD进展中的作用。鉴定出一个五基因特征(组织蛋白酶D(CTSD)、死亡相关蛋白激酶1(DAPK1)、金属蛋白酶组织抑制因子1(TIMP1)、血栓素A合酶1(TBXAS1)、PPP2CB)并用于构建DCRI。DCRI有效地将患者分为高DCRI组和低DCRI组,两组生存差异显著。高DCRI患者表现出独特的免疫浸润模式、更高的MSI评分以及对免疫治疗的敏感性增加。功能实验表明PPP2CB是一个保护因子,其下调可抑制COAD细胞的增殖、迁移和侵袭。我们开发了一种新型的DCRI,可准确预测COAD的预后和免疫治疗反应。PPP2CB被确定为一个潜在的治疗靶点,为COAD个性化治疗策略提供了新的见解。

https://cdn.ncbi.nlm.nih.gov/pmc/blobs/b656/12089513/79e5334952e8/41598_2025_1792_Fig1_HTML.jpg

文献AI研究员

20分钟写一篇综述,助力文献阅读效率提升50倍。

立即体验

用中文搜PubMed

大模型驱动的PubMed中文搜索引擎

马上搜索

文档翻译

学术文献翻译模型,支持多种主流文档格式。

立即体验