Suppr超能文献

间充质干细胞通过细胞外囊泡抑制丝裂原活化蛋白激酶(MAPK)介导的坏死性凋亡,从而保护肺泡上皮屏障的完整性。

Mesenchymal stem cells protect the integrity of the alveolar epithelial barrier through extracellular vesicles by inhibiting MAPK-mediated necroptosis.

作者信息

Ruan Tao, Han Jiaming, Xue Chengxu, Wang Fengyuan, Lin Juntang

机构信息

Stem Cell and Biotherapy Engineering Research Center of Henan, College of Life Science and Technology, Xinxiang Medical University, Xinxiang, 453003, China.

Henan Joint International Research Laboratory of Stem Cell Medicine, School of Medical Engineering, Xinxiang Medical University, Xinxiang, 453003, China.

出版信息

Stem Cell Res Ther. 2025 May 19;16(1):250. doi: 10.1186/s13287-025-04388-1.

Abstract

BACKGROUND

Alveolar‒capillary barrier disruption is a hallmark of acute lung injury (ALI) and acute respiratory distress syndrome (ARDS). The contribution of necroptosis to the compromised alveolar-barrier in ALI remains unclear. Mesenchymal stem cells (MSCs) may contribute to tissue repair in ALI and ARDS. Here we evaluated the efficacy and explored the molecular mechanisms of menstrual blood-derived endometrial stem cells (MenSCs) and MenSC-derived extracellular vesicles (MenSC-EVs) in ALI-induced alveolar epithelial barrier dysfunction.

METHODS

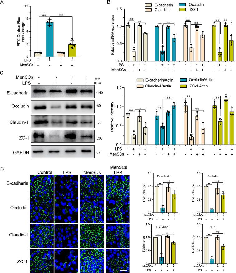
Human lung epithelial cells were stimulated with endotoxin and treated with MenSCs or MenSC-EVs, and their barrier properties were evaluated. Lipopolysaccharide (LPS)-injured mice were treated with MenSCs or MSC-EVs, and the degree of lung injury and the alveolar epithelial barrier of the lung tissue were assessed.

RESULTS

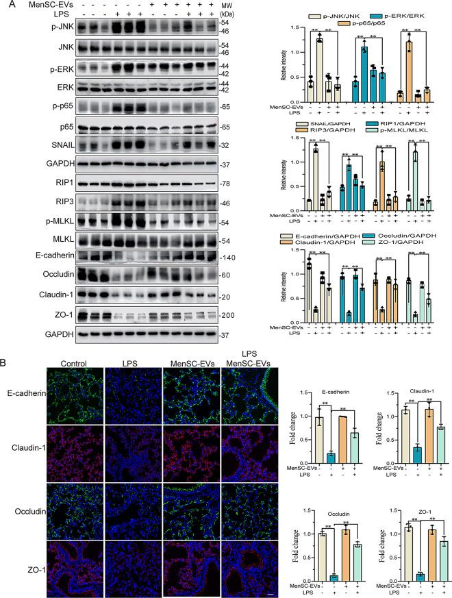
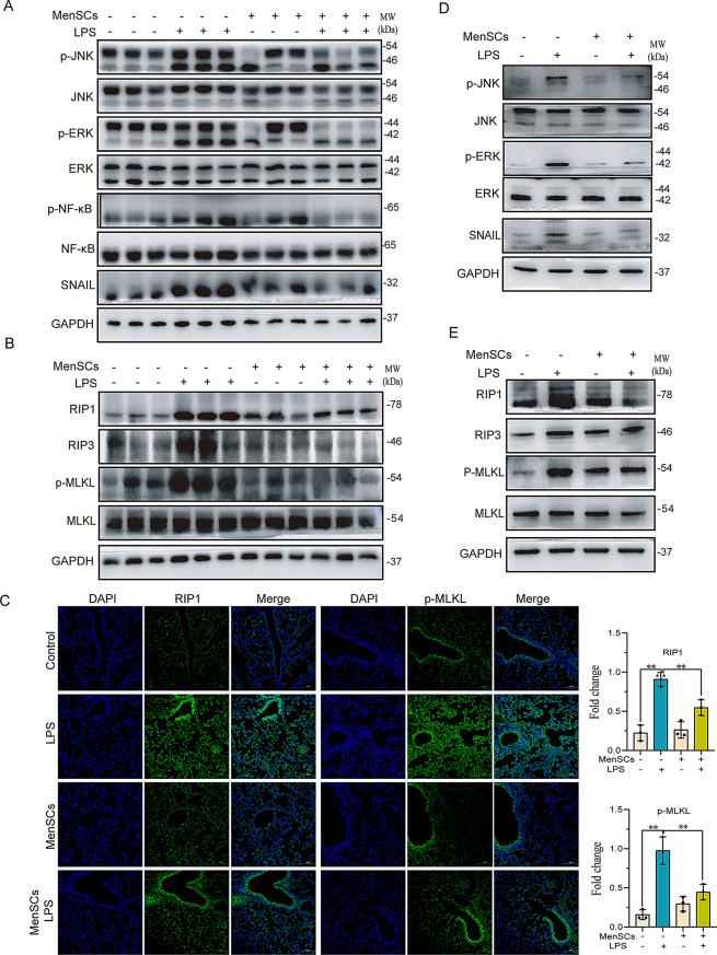
We found that MenSCs reduced lung injury and restored alveolar-barrier integrity in lung tissue. In vitro, MenSCs reduced paracellular permeability and restored barrier integrity in human lung epithelial cells. MenSC-EVs replicated all these MenSC-mediated changes. Mechanistic research revealed that MenSCs inhibited MAPK signaling and necroptosis. JNK inhibition SP600125, and ERK inhibition U0126 or inhibition of necroptosis with Nec-1 or GSK872 diminished the beneficial anti-epithelial barrier dysfunction effects of MenSCs or MenSC-EVs.

CONCLUSIONS

Our results suggest that human menstrual blood-derived endometrial stem cells mitigate lung injury and improve alveolar barrier properties by inhibiting MAPK-mediated necroptosis through extracellular vesicles, supporting the application of MenSCs or MenSC-derived extracellular vesicles to treat ALI or ARDS.

摘要

背景

肺泡-毛细血管屏障破坏是急性肺损伤(ALI)和急性呼吸窘迫综合征(ARDS)的一个标志。坏死性凋亡对ALI中受损肺泡屏障的作用仍不清楚。间充质干细胞(MSCs)可能有助于ALI和ARDS的组织修复。在此,我们评估了月经血来源的子宫内膜干细胞(MenSCs)和MenSC衍生的细胞外囊泡(MenSC-EVs)对ALI诱导的肺泡上皮屏障功能障碍的疗效,并探讨了其分子机制。

方法

用内毒素刺激人肺上皮细胞,并用MenSCs或MenSC-EVs处理,评估其屏障特性。用MenSCs或MSC-EVs处理脂多糖(LPS)损伤的小鼠,评估肺损伤程度和肺组织的肺泡上皮屏障。

结果

我们发现MenSCs可减轻肺损伤并恢复肺组织中的肺泡屏障完整性。在体外,MenSCs降低了人肺上皮细胞的细胞旁通透性并恢复了屏障完整性。MenSC-EVs复制了所有这些由MenSC介导的变化。机制研究表明,MenSCs抑制MAPK信号传导和坏死性凋亡。JNK抑制剂SP600125、ERK抑制剂U0126或用Nec-1或GSK872抑制坏死性凋亡可减弱MenSCs或MenSC-EVs对上皮屏障功能障碍的有益抗作用。

结论

我们的结果表明,人月经血来源的子宫内膜干细胞通过细胞外囊泡抑制MAPK介导的坏死性凋亡,减轻肺损伤并改善肺泡屏障特性,支持将MenSCs或MenSC衍生的细胞外囊泡应用于治疗ALI或ARDS。

https://cdn.ncbi.nlm.nih.gov/pmc/blobs/321f/12090679/0193729bacf7/13287_2025_4388_Fig1_HTML.jpg

文献AI研究员

20分钟写一篇综述,助力文献阅读效率提升50倍。

立即体验

用中文搜PubMed

大模型驱动的PubMed中文搜索引擎

马上搜索

文档翻译

学术文献翻译模型,支持多种主流文档格式。

立即体验