Suppr超能文献

靶向粘着斑激酶/脯氨酸富集酪氨酸激酶2 FAT结构域的疏水口袋:一种抑制肿瘤生长和消除转移的高效抑制策略。

Targeting the hydrophobic pockets of FAK/PYK2 FAT domain: a highly effective inhibitory strategy suppressing tumor growth and eliminating metastasis.

作者信息

Christoforou Maria, Charalambous Anna, Sfakianakis Dimitrios, Skourides Paris Alexander

机构信息

Department of Biological Sciences, University of Cyprus, P.O. Box 20537, 1678, Nicosia, Cyprus.

出版信息

Cell Commun Signal. 2025 May 19;23(1):231. doi: 10.1186/s12964-025-02203-1.

Abstract

BACKGROUND

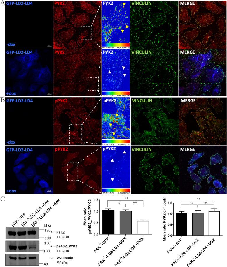
FAK is a non-receptor tyrosine kinase and an adaptor protein commonly overexpressed in cancer. It regulates multiple tumorigenic pathways through both kinase-dependent and kinase-independent scaffolding functions and thus represents a promising therapeutic target for various cancers. Several FAK kinase inhibitors shown to be effective in preclinical studies advanced to clinical trials, however none produced objective clinical responses. These results are in part attributed to drug resistance and the inability to simultaneously target kinase-dependent and kinase-independent functions of the protein, both of which have been shown to promote tumorigenesis. This has led to the development of scaffold inhibitors that could be used as adjuvants, none of which have so far reached the clinical stage. Importantly, FAK's closely related paralogue, PYK2, compensates for the loss of FAK thus it is also important to target both kinases. In the present study, we evaluate a novel strategy for the inhibition of kinase-dependent and kinase-independent functions of FAK and PYK2 through the expression of the FAT HP-site-specific LD2-LD4 peptide that leads to their displacement from focal adhesions.

METHODS

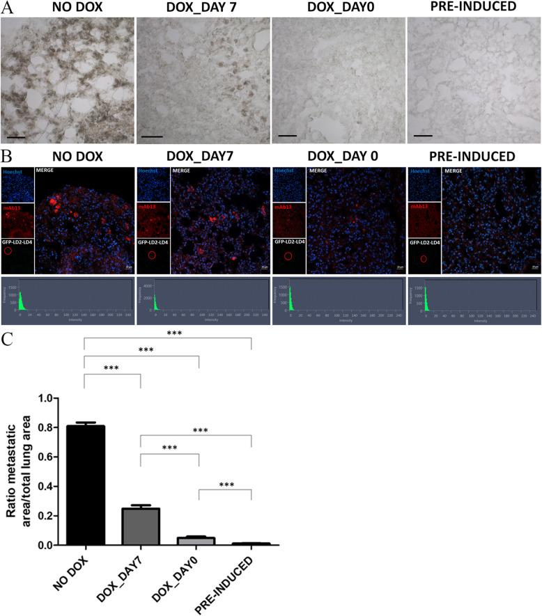
The impact of LD2-LD4 expression on FAK and PYK2 was assessed through co-immunoprecipitation experiments, Western Blot analysis and quantitative immunofluorescence. In vitro investigation of the effects of LD2-LD4 expression on tumor cell migration and proliferation was carried out using 2D migration, 3D invasion and proliferation assays. The preclinical experiments of this study were carried out using an orthotopic xenograft model, followed by immunohistochemical analysis.

RESULTS

We show that LD2-LD4 expression leads to the displacement of FAK and PYK2 from focal adhesions, blocking both enzymatic and non-enzymatic activities. It also dramatically inhibits 2D cell migration, as well as invasion in vitro. Importantly, LD2-LD4 exerts promising anti-tumor effects and nearly abolishes the appearance of metastatic foci. Finally, we show that an LD monomer can also displace both FAK and PYK2 from FAs suggesting that organic molecules with high affinity for the FAT HPs could mimic the LD2-LD4 activity.

CONCLUSIONS

Targeting the FAT domain hydrophobic patches of FAK/PYK2 is a highly effective inhibitory strategy that can overcome the limitations of existing ATP competitive inhibitors and lead to the development of novel inhibitors with strong antitumor and antimetastatic activity.

摘要

背景

粘着斑激酶(FAK)是一种非受体酪氨酸激酶和衔接蛋白,在癌症中通常过度表达。它通过激酶依赖性和激酶非依赖性支架功能调节多种致癌途径,因此是各种癌症有前景的治疗靶点。几种在临床前研究中显示有效的FAK激酶抑制剂进入了临床试验,但均未产生客观的临床反应。这些结果部分归因于耐药性以及无法同时靶向该蛋白的激酶依赖性和激酶非依赖性功能,而这两者均已显示可促进肿瘤发生。这导致了可作为佐剂使用的支架抑制剂的开发,但迄今为止尚无一种进入临床阶段。重要的是,FAK的密切相关旁系同源物PYK2可补偿FAK的缺失,因此同时靶向这两种激酶也很重要。在本研究中,我们评估了一种通过表达FAT HP位点特异性LD2-LD4肽来抑制FAK和PYK2的激酶依赖性和激酶非依赖性功能的新策略,该肽可导致它们从粘着斑中被取代。

方法

通过免疫共沉淀实验、蛋白质免疫印迹分析和定量免疫荧光评估LD2-LD4表达对FAK和PYK2的影响。使用二维迁移、三维侵袭和增殖试验对LD2-LD4表达对肿瘤细胞迁移和增殖的影响进行体外研究。本研究的临床前实验使用原位异种移植模型进行,随后进行免疫组织化学分析。

结果

我们表明,LD2-LD4表达导致FAK和PYK2从粘着斑中被取代,阻断酶活性和非酶活性。它还显著抑制二维细胞迁移以及体外侵袭。重要的是,LD2-LD4发挥出有前景的抗肿瘤作用,并几乎消除转移灶的出现。最后,我们表明LD单体也可将FAK和PYK2从粘着斑中取代,这表明对FAT HPs具有高亲和力的有机分子可模拟LD2-LD4的活性。

结论

靶向FAK/PYK2的FAT结构域疏水斑块是一种高效的抑制策略,可克服现有ATP竞争性抑制剂的局限性,并导致开发具有强大抗肿瘤和抗转移活性的新型抑制剂。

https://cdn.ncbi.nlm.nih.gov/pmc/blobs/8c39/12087225/00d32031095a/12964_2025_2203_Fig1_HTML.jpg

文献AI研究员

20分钟写一篇综述,助力文献阅读效率提升50倍。

立即体验

用中文搜PubMed

大模型驱动的PubMed中文搜索引擎

马上搜索

文档翻译

学术文献翻译模型,支持多种主流文档格式。

立即体验