Suppr超能文献

在雅芳亲子纵向研究(ALSPAC)参与者中,B细胞和T细胞混合免疫与严重急性呼吸综合征冠状病毒2疫苗接种后预防突破性感染相关。

Hybrid B- and T-Cell Immunity Associates With Protection Against Breakthrough Infection After Severe Acute Respiratory Syndrome Coronavirus 2 Vaccination in Avon Longitudinal Study of Parents and Children (ALSPAC) Participants.

作者信息

Baum Holly E, Santopaolo Marianna, Francis Ore, Milodowski Emily J, Entwistle Katrina, Oliver Elizabeth, Hitchings Benjamin, Diamond Divya, Thomas Amy C, Mitchell Ruth E, Kibble Milla, Gupta Kapil, Di Bartolo Natalie, Klenerman Paul, Brown Anthony, Morales-Aza Begonia, Oliver Jennifer, Berger Imre, Toye Ash M, Finn Adam, Goenka Anu, Davidson Andrew D, Ring Susan, Molloy Lynn, Lewcock Melanie, Northstone Kate, Roth Firona, Timpson Nicholas J, Wooldridge Linda, Halliday Alice, Rivino Laura

机构信息

School of Cellular and Molecular Medicine, Faculty of Health and Life Sciences, University of Bristol, Bristol, United Kingdom.

Bristol Vaccine Centre, University of Bristol, Bristol, United Kingdom.

出版信息

J Infect Dis. 2025 Aug 14;232(2):e327-e340. doi: 10.1093/infdis/jiaf246.

Abstract

BACKGROUND

Immunological memory to vaccination and viral infection involves the coordinated action of B and T cells; thus, integrated analysis of these 2 components is critical for understanding their respective contributions to protection against breakthrough infections (BIs) after vaccination.

METHODS

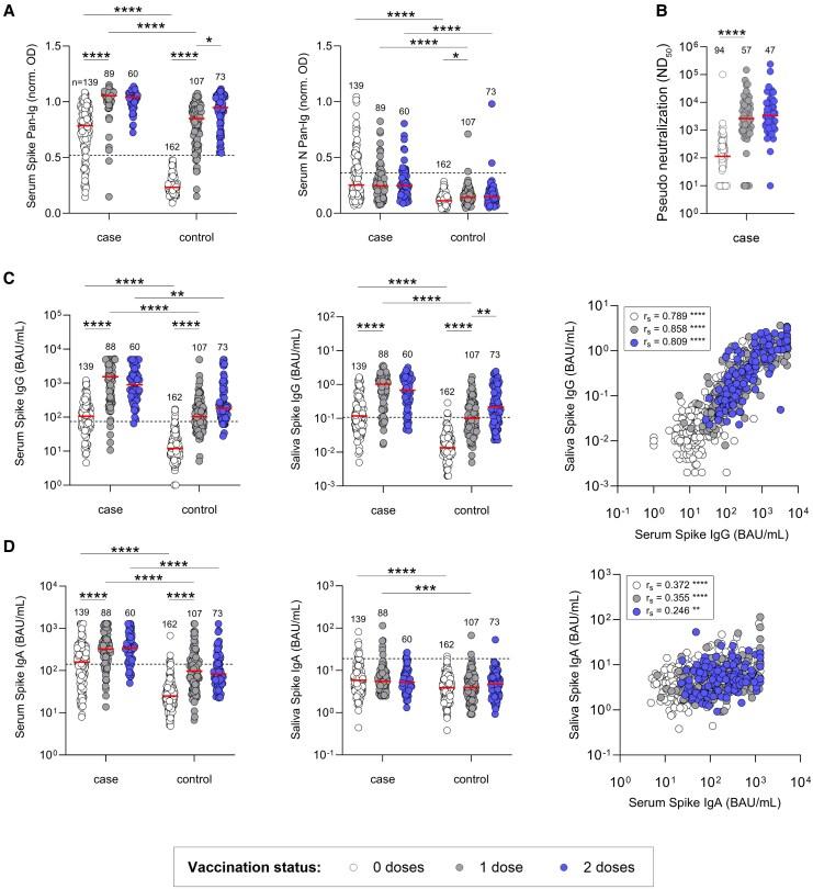
We investigated cellular and humoral immune responses to severe acute respiratory syndrome coronavirus 2 (SARS-CoV-2) infection and/or vaccination in 300 adult participants from the Avon Longitudinal Study of Parents and Children (ALSPAC). Participants were grouped by those with (cases) and without (controls) a history of SARS-CoV-2 infection. To provide a quantitative correlate for protection against BI in the 8-month period after the study, Youden index thresholds were calculated for all immune measures analyzed.

RESULTS

The magnitude of antibody and T-cell responses following the second vaccine dose was associated with protection against BI in participants with a history of SARS-CoV-2 infection (cases), but not in infection-naive controls. Over 8 months of follow-up, 2 threshold combinations provided the best performance for protection against BI in cases: (i) anti-spike immunoglobulin G (IgG) (≥666.4 binding antibody units [BAU]/mL) combined with anti-nucleocapsid pan-immunoglobulin (pan-Ig) (≥0.1332 BAU/mL) and (ii) spike 1-specific T cells (≥195.6 spot-forming units/106 peripheral blood mononuclear cells) combined with anti-N pan-Ig (≥0.1332 BAU/mL). Both combinations offered 100% specificity for detecting cases without BI, with sensitivities of 83.3% and 72.2%, respectively.

CONCLUSIONS

Collectively, these results suggest that hybrid B- and T-cell immunity offers superior protection from BI after coronavirus disease 2019 (COVID-19) vaccination, and this finding has implications for designing next-generation COVID-19 vaccines that are capable of eliciting immunity to a broader repertoire of SARS-CoV-2 proteins.

摘要

背景

对疫苗接种和病毒感染的免疫记忆涉及B细胞和T细胞的协同作用;因此,对这两个组成部分进行综合分析对于理解它们在预防疫苗接种后突破性感染(BI)方面各自的作用至关重要。

方法

我们在雅芳亲子纵向研究(ALSPAC)的300名成年参与者中调查了对严重急性呼吸综合征冠状病毒2(SARS-CoV-2)感染和/或疫苗接种的细胞免疫和体液免疫反应。参与者按有无SARS-CoV-2感染史分为两组(病例组和对照组)。为了为研究后8个月内预防BI提供定量关联指标,我们计算了所有分析的免疫指标的约登指数阈值。

结果

在有SARS-CoV-2感染史的参与者(病例组)中,第二剂疫苗接种后的抗体和T细胞反应强度与预防BI相关,但在未感染过的对照组中则不然。在8个月的随访中,两种阈值组合对病例组预防BI的效果最佳:(i)抗刺突免疫球蛋白G(IgG)(≥666.4结合抗体单位[BAU]/mL)与抗核衣壳全免疫球蛋白(pan-Ig)(≥0.1332 BAU/mL)组合,以及(ii)刺突1特异性T细胞(≥195.6斑点形成单位/10⁶外周血单个核细胞)与抗N pan-Ig(≥0.1332 BAU/mL)组合。两种组合对检测无BI的病例均具有100%的特异性,敏感性分别为83.3%和72.2%。

结论

总体而言,这些结果表明,混合的B细胞和T细胞免疫在2019冠状病毒病(COVID-19)疫苗接种后对BI提供了更好的保护,这一发现对设计能够引发针对更广泛SARS-CoV-2蛋白免疫的下一代COVID-19疫苗具有启示意义。

https://cdn.ncbi.nlm.nih.gov/pmc/blobs/f4d7/12349941/376be6c5468b/jiaf246f1.jpg

文献AI研究员

20分钟写一篇综述,助力文献阅读效率提升50倍。

立即体验

用中文搜PubMed

大模型驱动的PubMed中文搜索引擎

马上搜索

文档翻译

学术文献翻译模型,支持多种主流文档格式。

立即体验