Suppr超能文献

工程化脑靶向外泌体用于重编程胶质母细胞瘤的免疫抑制微环境

Engineered brain-targeting exosome for reprogramming immunosuppressive microenvironment of glioblastoma.

作者信息

Yang Jun, Li Yong, Jiang Shaoping, Tian Yuxin, Zhang Mengjie, Guo Shuai, Wu Pengfei, Li Jianan, Xu Lin, Li Wenpei, Wang Yushu, Gao Huile, Huang Yuanyu, Weng Yuhua, Ruan Shaobo

机构信息

School of Life Science Advanced Research Institute of Multidisciplinary Science Laboratory of Molecular Medicine and Biotherapy. Beijing Institute of Technology Beijing China.

Department of Biomedical Engineering Tufts University Medford Massachusetts USA.

出版信息

Exploration (Beijing). 2024 Jun 26;5(2):20240039. doi: 10.1002/EXP.20240039. eCollection 2025 Apr.

Abstract

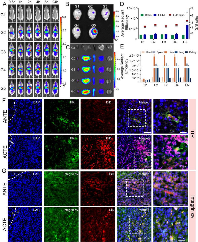
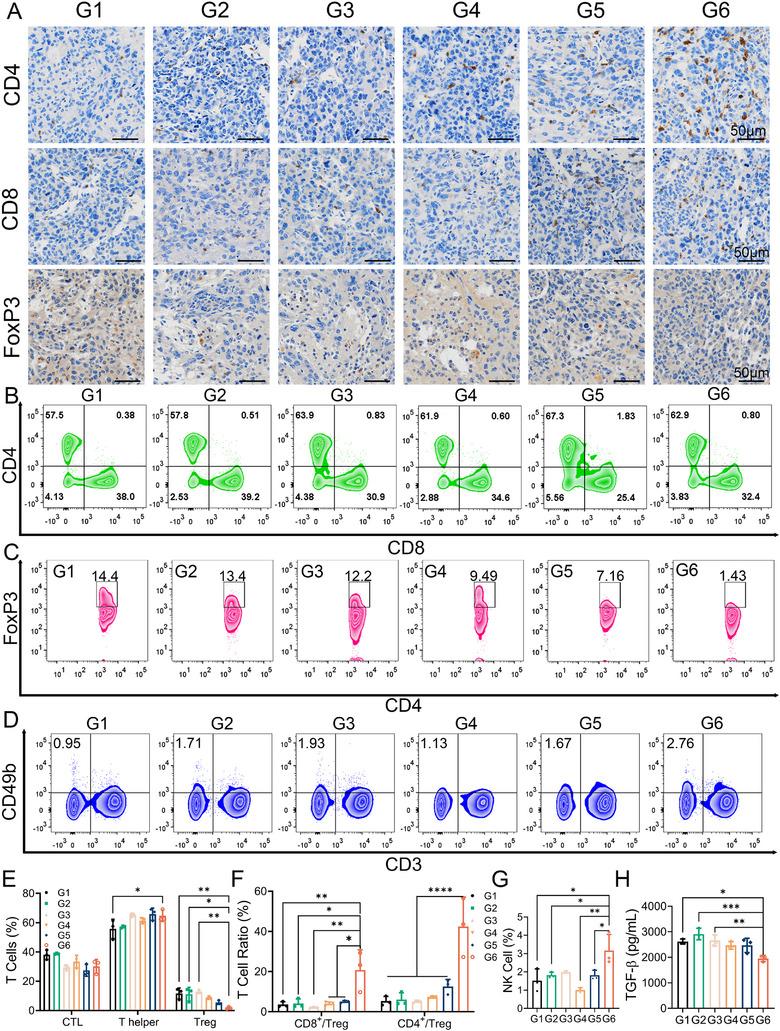
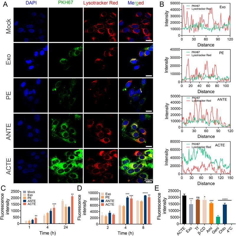
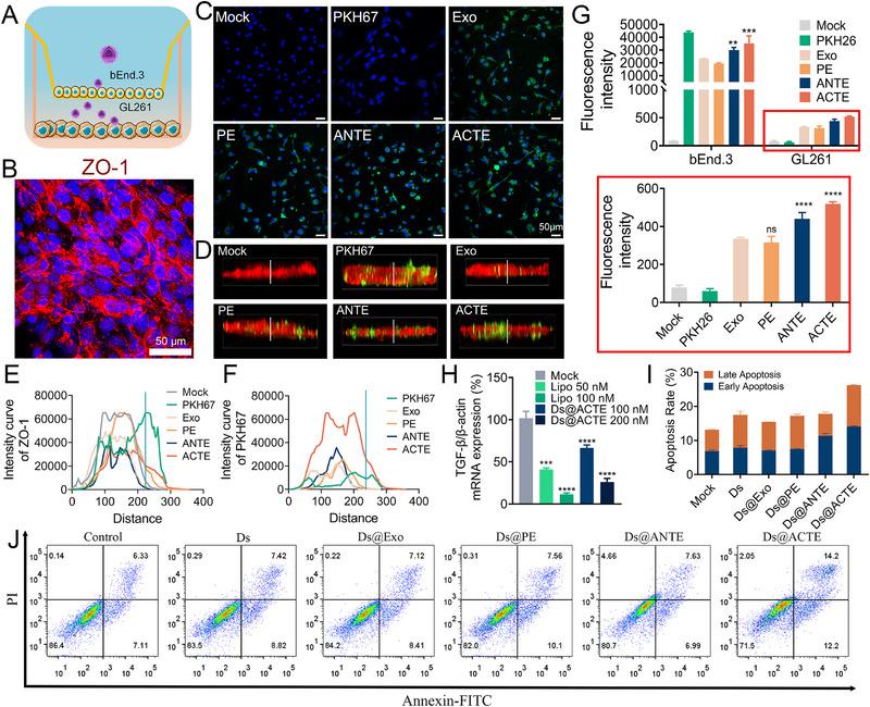
The immunosuppressive microenvironment of glioblastoma multiforme (GBM) severely impacts the response to various treatments, including systemic chemotherapy. Targeted reprogramming of immunosuppressive GBM microenvironment using RNA interference (RNAi) is largely restricted by poor brain delivery efficiency and targeting specificity. Herein, an acid-cleavable transferrin (Tf) decorated engineering exosome-based brain-targeting delivery system (ACTE) was proposed to efficiently deliver small interference RNA towards transform growth factor-β (siTGF-β) and doxorubicin (DOX) to GBM site for combination chemo-immunotherapy. The siTGF-β and DOX co-loaded ACTE, termed as DOX&siTGF-β@ACTE (Ds@ACTE), is designed to specifically recognize the Tf receptor (TfR) on the blood-brain barrier (BBB). Subsequently, Ds@ACTE undergoes acid-responsive detachment of Tf within lysosome of brain capillary endothelial cells, leading to the separation of DOX&siTGF-β@Exo (Ds@Exo) from the Tf-TfR complex and enhanced BBB transcytosis. After crossing BBB, the separated Ds@Exo can further target GBM cells via the homing effect. In vivo studies validated that Ds@ACTE significantly downregulated the TGF-β expression to reprogram the immunosuppressive microenvironment, and thereby reinforce the chemotherapeutic effect of DOX and DOX-induced anti-tumor immune response. The effectiveness of this strategy not only can provide thinking for designing a more intelligent brain-targeting system based on engineered exosomes but also explore an effective treatment regimen for GBM.

摘要

多形性胶质母细胞瘤(GBM)的免疫抑制微环境严重影响对包括全身化疗在内的各种治疗的反应。使用RNA干扰(RNAi)对免疫抑制性GBM微环境进行靶向重编程在很大程度上受到脑递送效率低下和靶向特异性的限制。在此,我们提出了一种基于酸可裂解转铁蛋白(Tf)修饰的工程化外泌体的脑靶向递送系统(ACTE),以有效地将小干扰RNA靶向转化生长因子-β(siTGF-β)和阿霉素(DOX)递送至GBM部位,用于联合化学免疫治疗。共负载siTGF-β和DOX的ACTE,称为DOX&siTGF-β@ACTE(Ds@ACTE),旨在特异性识别血脑屏障(BBB)上的转铁蛋白受体(TfR)。随后,Ds@ACTE在脑毛细血管内皮细胞的溶酶体内经历Tf的酸响应性脱离,导致DOX&siTGF-β@Exo(Ds@Exo)与Tf-TfR复合物分离,并增强BBB转胞吞作用。穿过BBB后,分离出的Ds@Exo可通过归巢效应进一步靶向GBM细胞。体内研究证实,Ds@ACTE显著下调TGF-β表达以重编程免疫抑制微环境,从而增强DOX的化疗效果和DOX诱导的抗肿瘤免疫反应。该策略的有效性不仅可为设计更智能的基于工程化外泌体的脑靶向系统提供思路,还可为GBM探索一种有效的治疗方案。

https://cdn.ncbi.nlm.nih.gov/pmc/blobs/3a09/12087404/e1d24230ec49/EXP2-5-20240039-g002.jpg

文献AI研究员

20分钟写一篇综述,助力文献阅读效率提升50倍。

立即体验

用中文搜PubMed

大模型驱动的PubMed中文搜索引擎

马上搜索

文档翻译

学术文献翻译模型,支持多种主流文档格式。

立即体验