Suppr超能文献

乘坐血管时间列车,通过双重呈现治疗性气体和生物大分子在时空上减轻血栓形成和再狭窄。

Riding a Vascular Time Train to Spatiotemporally Attenuate Thrombosis and Restenosis by Double Presentation of Therapeutic Gas and Biomacromolecules.

作者信息

Rao Jingdong, Suo Di, Ma Qing, Mo Yongyi, Bei Ho-Pan, Wang Li, Tang Chuyang Y, Yiu Kai-Hang, Wang Shuqi, Yang Zhilu, Zhao Xin

机构信息

Department of Applied Biology and Chemical Technology The Hong Kong Polytechnic University Hong Kong SAR China.

Department of Biomedical Engineering The Hong Kong Polytechnic University Hong Kong SAR China.

出版信息

Exploration (Beijing). 2025 Feb 4;5(2):70004. doi: 10.1002/EXP.70004. eCollection 2025 Apr.

Abstract

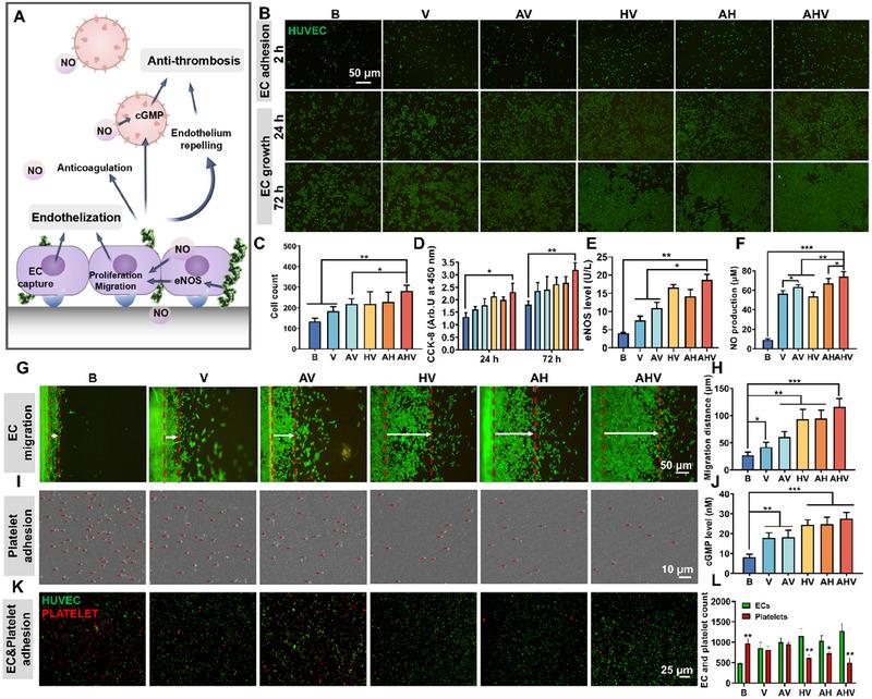
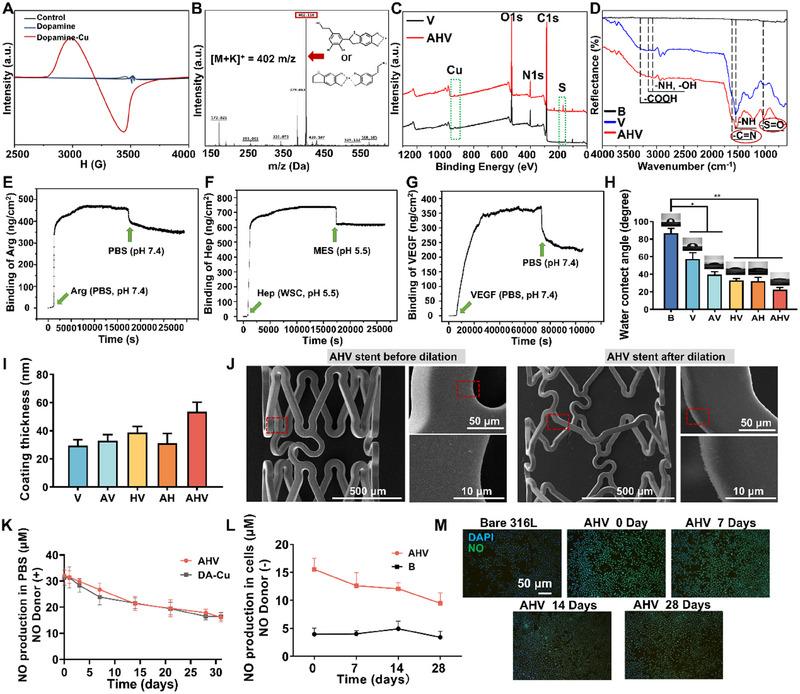
Endothelial injury is a common occurrence following stent implantation, often leading to complications such as restenosis and thrombosis. To address this issue, we have developed a multi-functional stent coating that combines a dopamine-copper (DA-Cu) base with therapeutic biomolecule modification, including nitric oxide (NO) precursor L-arginine, endothelial glycocalyx heparin, and endothelial cell (EC) catcher vascular endothelial growth factor (VEGF). In our stent coating, the incorporated Cu acts as a sustainable catalyst for converting endogenous NO donors into NO, and the immobilized arginine serves as a precursor for NO generation under the effect of endothelial nitric oxide synthase (eNOS). The presence of heparin endows the stent coating with anticoagulant ability and enhances eNOS activity, whilst rapid capture of EC by VEGF accelerates re-endothelialization. After in vivo implantation, the antioxidant elements and produced NO alleviate the inflammatory response, establishing a favorable healing environment. The conjugated VEGF contributes to the formation of a new and intact endothelium on the stent surface to counteract inappropriate vascular cell behaviors. The long-lasting NO flux inhibits smooth muscle cell (SMC) migration and prevents its excessive proliferation, reducing the risk of endothelial hyperplasia. This innovative coating enables the dual delivery of VEGF and NO to target procedural vascular repair phases: promoting rapid re-endothelialization, effectively preventing thrombosis, and suppressing inflammation and restenosis. Ultimately, this innovative coating has the potential to improve therapeutic outcomes following stent implantation.

摘要

内皮损伤是支架植入后常见的情况,常导致再狭窄和血栓形成等并发症。为了解决这个问题,我们开发了一种多功能支架涂层,它将多巴胺 - 铜(DA - Cu)基底与治疗性生物分子修饰相结合,包括一氧化氮(NO)前体L - 精氨酸、内皮糖萼肝素和内皮细胞(EC)捕获剂血管内皮生长因子(VEGF)。在我们的支架涂层中,掺入的铜作为一种可持续的催化剂,将内源性NO供体转化为NO,固定化的精氨酸在内皮型一氧化氮合酶(eNOS)的作用下作为NO生成的前体。肝素的存在赋予支架涂层抗凝能力并增强eNOS活性,而VEGF对EC的快速捕获加速了再内皮化。体内植入后,抗氧化元素和产生的NO减轻炎症反应,建立有利的愈合环境。共轭的VEGF有助于在支架表面形成新的完整内皮,以对抗不适当的血管细胞行为。持久的NO通量抑制平滑肌细胞(SMC)迁移并防止其过度增殖,降低内皮增生的风险。这种创新涂层能够将VEGF和NO双重递送至程序性血管修复阶段:促进快速再内皮化,有效预防血栓形成,并抑制炎症和再狭窄。最终,这种创新涂层有可能改善支架植入后的治疗效果。

https://cdn.ncbi.nlm.nih.gov/pmc/blobs/cecb/12087407/a5f0aa62afa1/EXP2-5-70004-g001.jpg

文献AI研究员

20分钟写一篇综述,助力文献阅读效率提升50倍。

立即体验

用中文搜PubMed

大模型驱动的PubMed中文搜索引擎

马上搜索

文档翻译

学术文献翻译模型,支持多种主流文档格式。

立即体验