Suppr超能文献

基于DNA折纸术的CD44靶向治疗可使Stat3沉默,增强软骨再生并减轻骨关节炎进展。

DNA Origami-Based CD44-Targeted Therapy Silences Stat3 Enhances Cartilage Regeneration and Alleviates Osteoarthritis Progression.

作者信息

Lv Qi, Zhao Xiang, Teng Songsong, Jin Xinmeng, Zhou Ying, Sun Yueyang, Pei Hao, Yan Zuoqin, Ma Chunhui

机构信息

Department of Medical Imaging, Tongji Hospital, School of Medicine, Tongji University, Shanghai, 200065, China.

Department of Surgery of Spine and Spinal Cord, Henan Provincial People's Hospital, Zhengzhou, 450003, China.

出版信息

Adv Sci (Weinh). 2025 Aug;12(29):e03939. doi: 10.1002/advs.202503939. Epub 2025 May 21.

Abstract

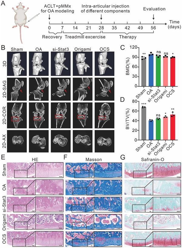
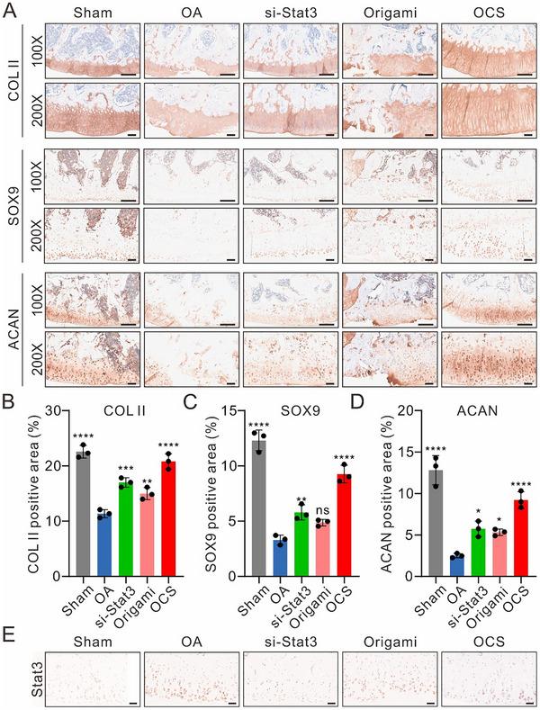
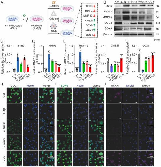
Osteoarthritis (OA) is a widespread musculoskeletal disorder affecting ≈600 million people globally, and small interfering RNA (siRNA) therapy shows potential in targeting OA progression. However, the efficient and targeted delivery of siRNA remains a major challenge due to issues with tissue specificity and degradation in vivo. In this study, A DNA origami-based chondrocyte-targeted delivery system (OCS) is designed for siRNA delivery to OA-affected cartilage. The DNA origami is engineered to load with siRNA targeting signal transducer and activator of transcription 3 (Stat3), a key regulator of inflammation and cartilage degradation, and is functionalized with anti-CD44 aptamers for selective targeting of OA chondrocytes. In vitro, the DNA origami system effectively delivers siRNA to diseased chondrocytes, silencing matrix metalloproteinases expression and reducing inflammation. In OA rat models, it preserves cartilage integrity, promotes regeneration, and mitigates ECM degradation without evident side effects. These findings highlight DNA origami as a promising platform for siRNA-based OA therapy, offering a promising solution to the challenges of targeted and efficient siRNA delivery.

摘要

骨关节炎(OA)是一种广泛存在的肌肉骨骼疾病,全球约有6亿人受其影响,而小干扰RNA(siRNA)疗法在针对OA进展方面显示出潜力。然而,由于体内组织特异性和降解问题,siRNA的有效靶向递送仍然是一个重大挑战。在本研究中,设计了一种基于DNA折纸的软骨细胞靶向递送系统(OCS),用于将siRNA递送至受OA影响的软骨。对DNA折纸进行工程改造,使其负载靶向信号转导和转录激活因子3(Stat3)的siRNA,Stat3是炎症和软骨降解的关键调节因子,并用抗CD44适体进行功能化,以选择性靶向OA软骨细胞。在体外,DNA折纸系统有效地将siRNA递送至患病软骨细胞,沉默基质金属蛋白酶表达并减轻炎症。在OA大鼠模型中,它可保持软骨完整性,促进再生,并减轻细胞外基质降解,且无明显副作用。这些发现突出了DNA折纸作为基于siRNA的OA治疗的一个有前景的平台,为靶向和有效递送siRNA的挑战提供了一个有前景的解决方案。

https://cdn.ncbi.nlm.nih.gov/pmc/blobs/0611/12362795/338832e22331/ADVS-12-e03939-g007.jpg

文献AI研究员

20分钟写一篇综述,助力文献阅读效率提升50倍。

立即体验

用中文搜PubMed

大模型驱动的PubMed中文搜索引擎

马上搜索

文档翻译

学术文献翻译模型,支持多种主流文档格式。

立即体验