Suppr超能文献

白细胞介素-15激活的CD38 HLA-DR CD8 T细胞通过JAK/STAT5和PI3K/mTOR途径在肝硬化中诱导肝损伤。

IL-15-Activated CD38HLA-DRCD8 T cells induce liver injury in cirrhosis via JAK/STAT5 and PI3K/mTOR pathways.

作者信息

Liu Ke, Dong Hongliang, Zhang Kaiyue, Yan Wanping, Wu Huanyu, Fan Jing, Ye Wei

机构信息

Department of Infectious Disease and Liver Disease, The Second Hospital of Nanjing, Affiliated to Nanjing University of Chinese Medicine, Nanjing, China.

The Second Hospital of Nanjing, Nanjing University of Chinese Medicine, Zhong Fu Road, Gulou District, Nanjing, 210003, Jiangsu, PR China.

出版信息

Sci Rep. 2025 May 21;15(1):17612. doi: 10.1038/s41598-025-02693-6.

Abstract

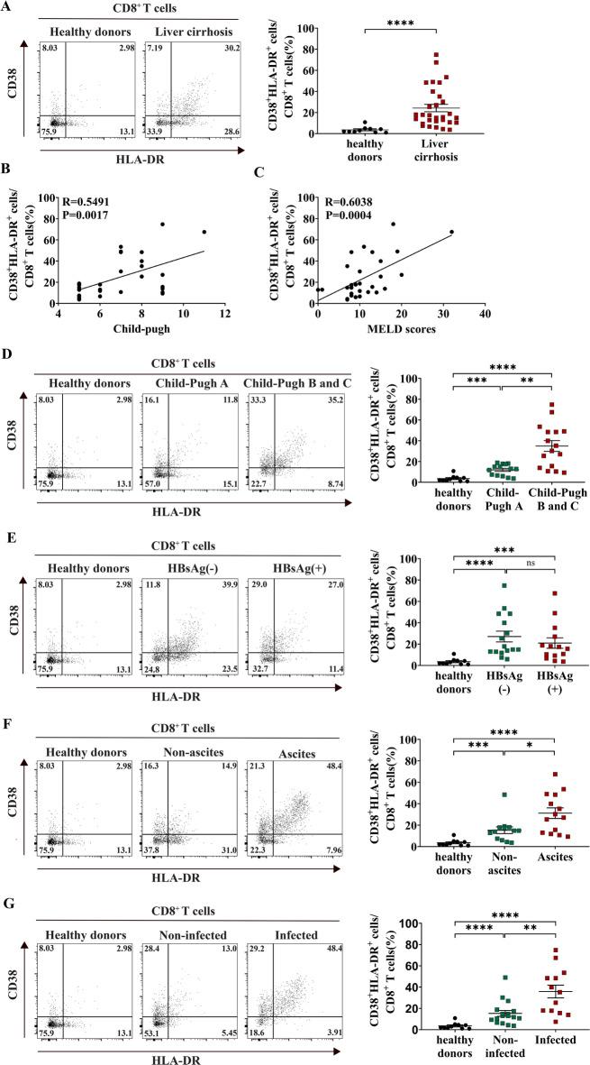
The development and progression of liver cirrhosis are considerably influenced by immune processes, with CD8 + T cells playing a key role. Notably, cytokines can activate bystander CD38 + HLA-DR + CD8 + T cells without the need for T cell receptor (TCR) stimulation. However, their role in liver fibrosis remains controversial. This study aimed to investigate the pathological role of CD38 + HLA-DR + CD8 + T cells in cirrhosis progression and explore the mechanisms that regulate their functions. Peripheral blood mononuclear cells (PBMCs) were extracted from patients with cirrhosis and healthy donors, and the ratio of CD38HLA-DRCD8 T cells was assessed through flow cytometry. The relationship between the prevalence of these cells and certain clinical indicators was investigated. Additionally, CD8 T cells from healthy donors were used to examine the impact of cytokine IL-15 on CD38HLA-DRCD8 T cells, utilizing flow cytometry and in vitro cytotoxicity assays. Finally, the signaling pathways involved in IL-15 activation of CD38HLA-DRCD8 T cells were examined in vitro. The proportion of CD38HLA-DRCD8 T cells was significantly increased in patients with cirrhosis compared to healthy donors and exhibited a strong correlation with disease severity, hepatic damage, and inflammation in cirrhosis. IL-15-stimulated CD38HLA-DRCD8 T cells from healthy donors demonstrated proliferation and overexpression of cytotoxic molecules, exhibiting NKG2D- and FasL-dependent innate-like cytotoxicity without TCR activation. Notably, IL-15 did not alter the mitochondrial function of these cells. The JAK/STAT5 and PI3K/mTOR pathways were found to play a critical role in IL-15-induced innate-like cytotoxicity. These findings suggested that CD38HLA-DRCD8 T cells from patients with cirrhosis contribute to immune-mediated liver injury. Furthermore, the JAK/STAT5 and PI3K/mTOR pathways were essential for IL-15-induced activation of CD38HLA-DRCD8 T cells, which expressed NKG2D and FasL, demonstrating innate cytotoxicity independent of TCR engagement.

摘要

肝硬化的发生和进展受到免疫过程的显著影响,其中CD8 + T细胞起关键作用。值得注意的是,细胞因子可激活旁观者CD38 + HLA-DR + CD8 + T细胞,而无需T细胞受体(TCR)刺激。然而,它们在肝纤维化中的作用仍存在争议。本研究旨在探讨CD38 + HLA-DR + CD8 + T细胞在肝硬化进展中的病理作用,并探索调节其功能的机制。从肝硬化患者和健康供体中提取外周血单个核细胞(PBMC),通过流式细胞术评估CD38HLA-DRCD8 T细胞的比例。研究了这些细胞的患病率与某些临床指标之间的关系。此外,利用流式细胞术和体外细胞毒性试验,使用健康供体的CD8 T细胞来检测细胞因子IL-15对CD38HLA-DRCD8 T细胞的影响。最后,在体外检测了IL-15激活CD38HLA-DRCD8 T细胞所涉及的信号通路。与健康供体相比,肝硬化患者中CD38HLA-DRCD8 T细胞的比例显著增加,并且与疾病严重程度、肝损伤和肝硬化炎症密切相关。来自健康供体的IL-15刺激的CD38HLA-DRCD8 T细胞表现出增殖和细胞毒性分子的过表达,在无TCR激活的情况下表现出NKG2D和FasL依赖性的天然样细胞毒性。值得注意的是,IL-15并未改变这些细胞的线粒体功能。发现JAK/STAT5和PI3K/mTOR通路在IL-15诱导的天然样细胞毒性中起关键作用。这些发现表明,肝硬化患者的CD38HLA-DRCD8 T细胞促成免疫介导的肝损伤。此外,JAK/STAT5和PI3K/mTOR通路对于IL-15诱导的CD38HLA-DRCD8 T细胞激活至关重要,这些细胞表达NKG2D和FasL,表现出独立于TCR结合的天然细胞毒性。

https://cdn.ncbi.nlm.nih.gov/pmc/blobs/754b/12095495/8f4019d17f94/41598_2025_2693_Fig1_HTML.jpg

文献AI研究员

20分钟写一篇综述,助力文献阅读效率提升50倍。

立即体验

用中文搜PubMed

大模型驱动的PubMed中文搜索引擎

马上搜索

文档翻译

学术文献翻译模型,支持多种主流文档格式。

立即体验