Suppr超能文献

微环境条件和血清可用性会改变原代人巨噬细胞的核因子κB炎症反应及功能。

Microenvironmental conditions and serum availability alter primary human macrophage NF-κB inflammatory response and function.

作者信息

Channer Breana, Daniali Marzieh, Sheldon Lexi, Emanuel Katy, Agarwal Yash, Kist Taylor, Murphy Brian J, Niu Meng, Dampier Will, Fox Howard, Gaskill Peter J

机构信息

Department of Pharmacology and Physiology, Drexel University College of Medicine, 245 North 15th Street, Philadelphia, PA 19102, United States.

Department of Neurological Sciences, University of Nebraska Medical Center, College of Medicine, 985800 Nebraska Medical Center, Omaha, NE 68198, United States.

出版信息

J Leukoc Biol. 2025 Jul 9;117(7). doi: 10.1093/jleuko/qiaf071.

Abstract

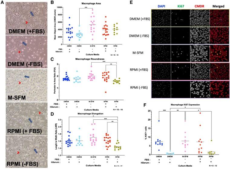
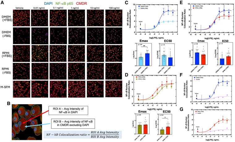
Macrophages are central to innate immunity and are routinely used in vitro to examine molecular mechanisms contributing to innate immune signaling. However, there is a lack of consensus within the field for optimal in vitro culturing methods, and it is not well understood whether differences in culture conditions produce incongruent outcomes. Here, we compared the effects of commonly used culture medium compositions on TLR4-mediated proinflammatory activity in primary human monocyte-derived macrophages (hMDMs) isolated from healthy blood donors. hMDMs were cultured in fetal bovine serum (FBS)-containing or FBS-free conditions in either Dulbecco's Modified Eagle Medium (DMEM), RPMI, or in Macrophage-Serum Free Medium (M-SFM). Lipopolysaccharide-mediated immune response was measured through nuclear factor κB activation and cytokine and chemokine secretion, which were muted in M-SFM cultures compared with DMEM and RPMI cultures. FBS supplementation increased total cytokine secretion in response to lipopolysaccharide but also showed higher baseline secretion, suggesting a proinflammatory phenotype. Moreover, M-SFM cultures exhibited less phagocytosis compared with DMEM and RPMI cultures. Morphologic analysis of unstimulated hMDMs revealed the highest cell area and length-to-width ratio in M-SFM compared with DMEM or RPMI cultures. FBS-free and M-SFM conditions produced distinct transcriptional profiles compared with media supplemented with FBS, most notably in cell cycle pathways and lipid homeostasis, respectively. Overall, DMEM and RPMI produce comparable morphologic and functional results, albeit with some small differences, while M-SFM produces a muted inflammatory response in macrophages. These data demonstrate that in vitro microenvironment drives differential inflammatory outcomes in human macrophages and is a critical component of experimental design in this cell type.

摘要

巨噬细胞是固有免疫的核心,常用于体外研究参与固有免疫信号传导的分子机制。然而,该领域对于最佳体外培养方法缺乏共识,并且对于培养条件的差异是否会产生不一致的结果也了解甚少。在此,我们比较了常用培养基成分对从健康献血者分离的原代人单核细胞衍生巨噬细胞(hMDM)中TLR4介导的促炎活性的影响。hMDM在含有胎牛血清(FBS)或不含FBS的条件下,分别培养于杜氏改良 Eagle 培养基(DMEM)、RPMI 或无血清巨噬细胞培养基(M-SFM)中。通过核因子κB激活以及细胞因子和趋化因子分泌来测量脂多糖介导的免疫反应,与DMEM和RPMI培养相比,M-SFM培养中的这些反应受到抑制。补充FBS会增加对脂多糖的总细胞因子分泌,但也显示出更高的基础分泌,表明具有促炎表型。此外,与DMEM和RPMI培养相比,M-SFM培养表现出较少的吞噬作用。对未刺激的hMDM进行形态学分析发现,与DMEM或RPMI培养相比,M-SFM中的细胞面积和长宽比最大。与补充FBS的培养基相比,无FBS和M-SFM条件分别在细胞周期途径和脂质稳态方面产生了不同的转录谱。总体而言,DMEM和RPMI产生了相当的形态学和功能结果,尽管存在一些小差异,而M-SFM在巨噬细胞中产生了减弱的炎症反应。这些数据表明,体外微环境驱动人类巨噬细胞产生不同的炎症结果,并且是这种细胞类型实验设计的关键组成部分。

https://cdn.ncbi.nlm.nih.gov/pmc/blobs/e220/12239098/ca466b255ac7/qiaf071f1.jpg

文献AI研究员

20分钟写一篇综述,助力文献阅读效率提升50倍。

立即体验

用中文搜PubMed

大模型驱动的PubMed中文搜索引擎

马上搜索

文档翻译

学术文献翻译模型,支持多种主流文档格式。

立即体验