Suppr超能文献

作为鲸类动物鳍状前肢变化的一种潜在机制,[具体内容缺失]的适应性进化。

Adaptive evolution of as a potential mechanism for flipper forelimb changes in cetaceans.

作者信息

Liu Yao, Deme Luo-Ying, Liu Jia, Xu Shi-Xia, Yang Guang

机构信息

Jiangsu Key Laboratory for the Biodiversity Conservation and Sustainable Utilization in the Middle and Lower Reaches of the Yangtze River Basin, College of Life Sciences, Nanjing Normal University, Nanjing, Jiangsu 210023, China.

Jiangsu Key Laboratory for the Biodiversity Conservation and Sustainable Utilization in the Middle and Lower Reaches of the Yangtze River Basin, College of Life Sciences, Nanjing Normal University, Nanjing, Jiangsu 210023, China. E-mail:

出版信息

Zool Res. 2025 May 18;46(3):675-683. doi: 10.24272/j.issn.2095-8137.2024.473.

Abstract

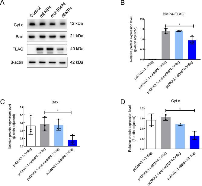
Vertebrate limbs have undergone profound morphological diversification, enabling adaptations to a broad spectrum of ecological niches. In marine mammals, the evolution of highly specialized flipper-like forelimbs represents a profound structural transformation associated with aquatic habitats. This adaptation has been hypothesized to result, in part, from the inhibition of interphalangeal cell apoptosis during limb development, although the underlying genetic mechanism remains poorly understood. This study investigated the evolutionary dynamics and functional consequences of three key bone morphogenetic protein genes, , , and , which regulate apoptosis in interphalangeal mesenchymal stromal cells during embryonic limb development to ensure proper differentiation of interphalangeal tissues. Comparative genomic analysis revealed significantly accelerated evolution for and in the cetacean ancestral lineage, with two positively selected sites (V79I and H247R) involved in cetacean-specific amino acid substitutions located in the TGF-β propeptide functional domain in . assays confirmed that cetacean-specific mutations significantly disrupted normal cell apoptosis and proliferation and altered the transcription and protein expression of downstream apoptosis-related factors, including cytochrome c (Cyt c), BCL2 associated X, and B-cell lymphoma 2, within the BMP signaling pathway. The significant influence of mutations on apoptotic inhibition highlights a potential role in the development of limb bud mesenchymal tissue and the emergence of the flipper forelimb phenotype in cetaceans.

摘要

脊椎动物的四肢经历了深刻的形态多样化,使其能够适应广泛的生态位。在海洋哺乳动物中,高度特化的鳍状前肢的进化代表了与水生栖息地相关的深刻结构转变。尽管其潜在的遗传机制仍知之甚少,但据推测,这种适应性变化部分源于肢体发育过程中趾间细胞凋亡的抑制。本研究调查了三个关键骨形态发生蛋白基因( 、 和 )的进化动态及其功能后果,这三个基因在胚胎肢体发育过程中调节趾间间充质基质细胞的凋亡,以确保趾间组织的正常分化。比较基因组分析显示,在鲸类祖先谱系中, 和 的进化显著加速, 在TGF-β前肽功能域中有两个正选择位点(V79I和H247R)参与了鲸类特异性氨基酸取代。 实验证实,鲸类特异性 突变显著破坏了正常细胞凋亡和增殖,并改变了BMP信号通路中下游凋亡相关因子(包括细胞色素c(Cyt c)、BCL2相关X蛋白和B细胞淋巴瘤2)的转录和蛋白表达。 突变对凋亡抑制的显著影响突出了其在鲸类肢体芽间充质组织发育和鳍状前肢表型出现中的潜在作用。

https://cdn.ncbi.nlm.nih.gov/pmc/blobs/e4bd/12361908/f1dd22c89269/zr-46-3-675-1.jpg

文献AI研究员

20分钟写一篇综述,助力文献阅读效率提升50倍。

立即体验

用中文搜PubMed

大模型驱动的PubMed中文搜索引擎

马上搜索

文档翻译

学术文献翻译模型,支持多种主流文档格式。

立即体验