Suppr超能文献

去核间充质干细胞衍生的微泡线粒体转移对高血糖诱导的细胞衰老的抑制及挽救作用用于慢性伤口愈合

Inhibition and Rescue of Hyperglycemia-Induced Cellular Senescence by Mitochondrial Transfer from Enucleated Mesenchymal Stem Cell-Derived Microvesicles for Chronic Wound Healing.

作者信息

Dong Zixuan, Liu Xiaobing, Li Shichun, Fu Xiaoling

机构信息

School of Biomedical Sciences and Engineering, South China University of Technology, Guangzhou International Campus, Guangzhou, 511442, P. R. China.

National Engineering Research Center for Tissue Restoration and Reconstruction and Innovation Center for Tissue Restoration and Reconstruction, Guangzhou, 510006, P. R. China.

出版信息

Adv Sci (Weinh). 2025 Aug;12(30):e01612. doi: 10.1002/advs.202501612. Epub 2025 May 23.

Abstract

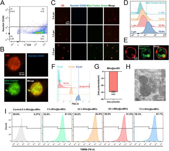
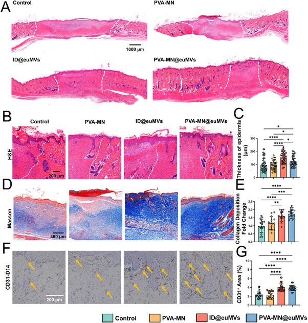
The aberrant cellular senescence in chronic wounds presents a significant barrier to healing. Mitochondrial dysfunction is critical in initiating and maintaining cellular senescence, underscoring therapeutic potential in restoring mitochondrial function by delivering healthy mitochondria to wound cells. However, approaches for delivering mitochondria to achieve optimized wound repair remain lacking. Herein, enucleated MSCs-derived microvesicles containing functional mitochondria (Mito@euMVs) via simple extrusion are developed. By controlling the size of microvesicles within a small micron-scale range, the mitochondrial encapsulation efficiency is optimized. Mito@euMVs effectively delivered mitochondria into fibroblasts and HUVECs, inhibiting and rejuvenating hyperglycemia-induced cellular senescence. To enhance the clinical applicability, soluble PVA microneedle patches for the transdermal Mito@euMVs delivery are utilized. In diabetic rats with pressure sores, the senescence-inhibiting and -rescuing properties of Mito@euMVs are further validated, along with their therapeutic efficacy, demonstrating their potential for chronic wound repair. Moreover, as a versatile delivery vehicle for mitochondria, Mito@euMVs hold promising for treating mitochondrial dysfunction and aging-related conditions.

摘要

慢性伤口中异常的细胞衰老对愈合构成了重大障碍。线粒体功能障碍在启动和维持细胞衰老中起关键作用,这突出了通过向伤口细胞递送健康线粒体来恢复线粒体功能的治疗潜力。然而,实现优化伤口修复的线粒体递送方法仍然缺乏。在此,通过简单挤压开发了含有功能性线粒体的去核间充质干细胞衍生的微泡(Mito@euMVs)。通过将微泡大小控制在小微米尺度范围内,优化了线粒体封装效率。Mito@euMVs有效地将线粒体递送至成纤维细胞和人脐静脉内皮细胞,抑制并逆转高血糖诱导的细胞衰老。为提高临床适用性,采用了用于经皮递送Mito@euMVs 的可溶性聚乙烯醇微针贴片。在患有压疮的糖尿病大鼠中,Mito@euMVs 的衰老抑制和挽救特性及其治疗效果得到进一步验证,证明了它们在慢性伤口修复中的潜力。此外,作为线粒体的通用递送载体,Mito@euMVs 在治疗线粒体功能障碍和衰老相关病症方面具有广阔前景。

https://cdn.ncbi.nlm.nih.gov/pmc/blobs/1764/12376497/0fa4b58cadaa/ADVS-12-e01612-g011.jpg

文献AI研究员

20分钟写一篇综述,助力文献阅读效率提升50倍。

立即体验

用中文搜PubMed

大模型驱动的PubMed中文搜索引擎

马上搜索

文档翻译

学术文献翻译模型,支持多种主流文档格式。

立即体验