Suppr超能文献

结肠上皮细胞中芳烃受体依赖的β-防御素1诱导调节肠道微生物群与免疫反应之间的相互作用,导致结肠炎减轻。

AhR-Dependent Induction of β-Defensin 1 in Colonic Epithelial Cells Regulates Cross-Talk between Gut Microbiota and Immune Response Leading to Attenuation of Colitis.

作者信息

Palrasu Manikandan, Marudamuthu Amarnath, Kakar Khadija, Hamida Hamida, Thada Shruthi, Gupta Rohan, Wilson Kiesha, Carter Taylor, Zhong Yin, Saxena Archana, Yang Xiaoming, Singh Narendra, Busbee Philip Brandon, Li Jie, Garcia-Buitrago Monica, Nagarkatti Prakash, Nagarkatti Mitzi

机构信息

Department of Pathology, Microbiology and Immunology, University of South Carolina School of Medicine, Columbia, SC, 29208, USA.

Department of Chemistry and Biochemistry, University of South Carolina, Columbia, SC, 29208, USA.

出版信息

Adv Sci (Weinh). 2025 Jul;12(25):e2416324. doi: 10.1002/advs.202416324. Epub 2025 May 23.

Abstract

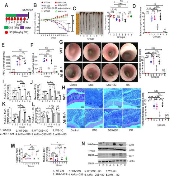
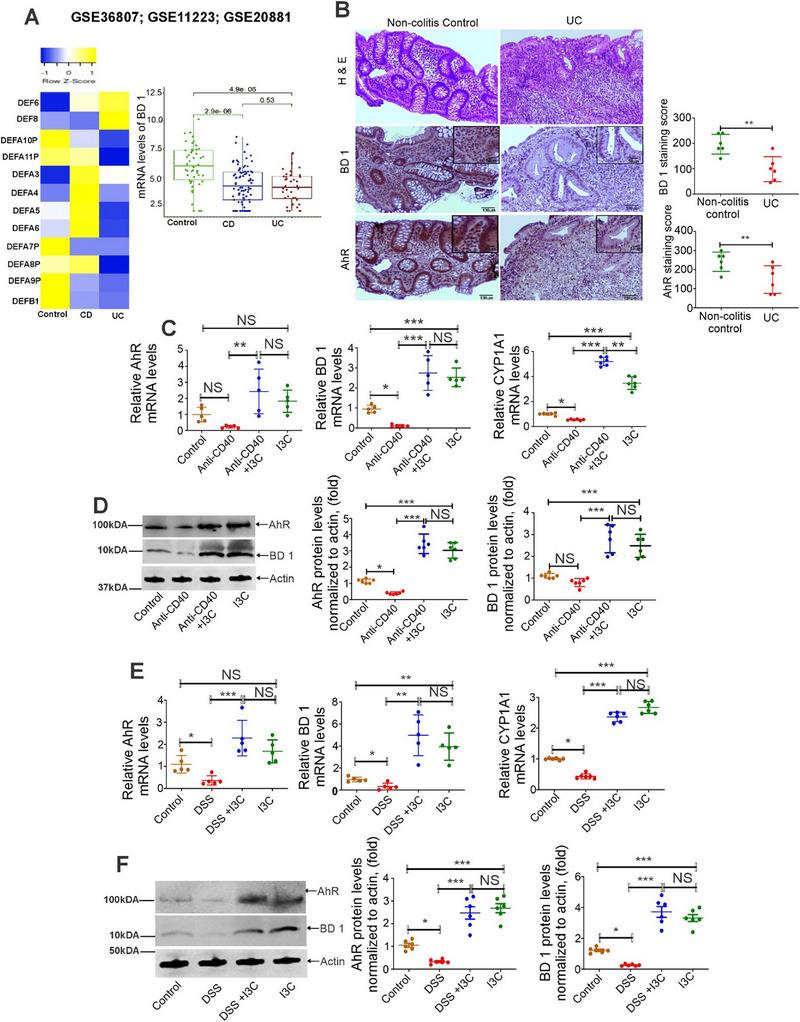
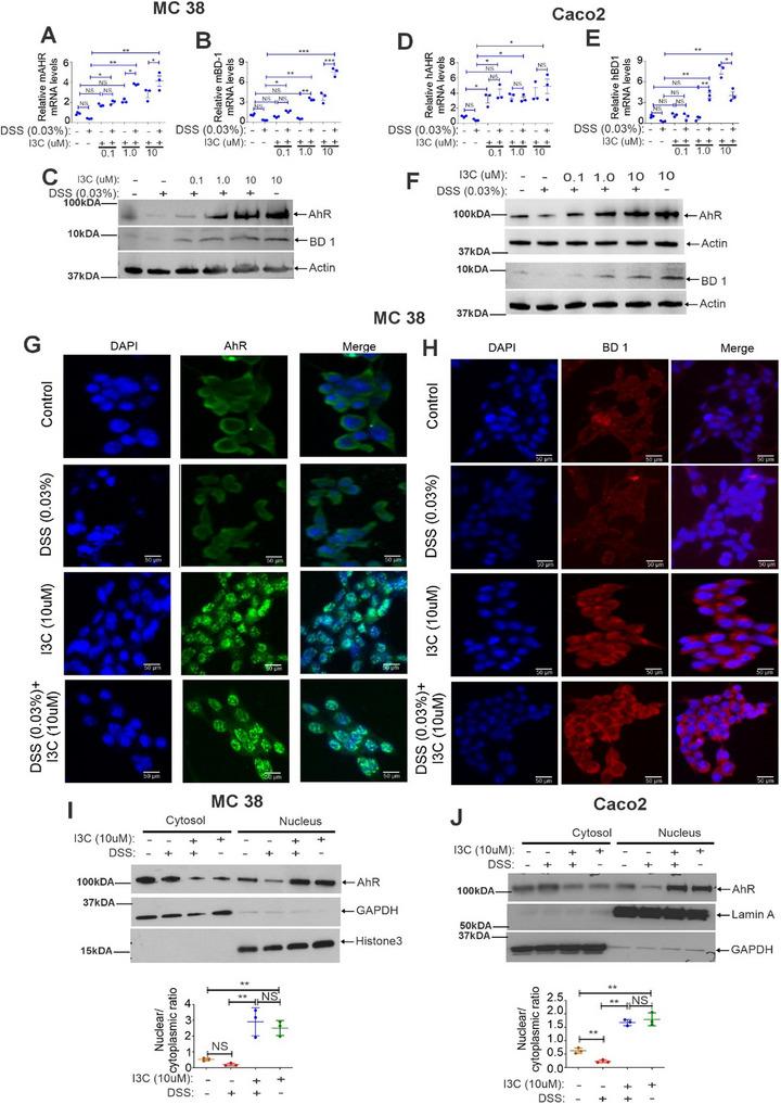
The aryl hydrocarbon receptor (AhR) acts as a critical signaling hub that connects immune cells, food and environmental cues, and microbiota to regulate intestinal homeostasis. In the current study, the role of AhR in the regulation of an antimicrobial peptide, β-defensin1 (BD-1) is investigated to control colitis. Human patients with ulcerative colitis (UC) and Crohn's disease (CD), and mice with three different models of colitis, express a significant decrease in the expression of BD-1 in colonic epithelial cells (CECs). Dietary and environmental AhR ligands induce the expression of BD-1 in CECs through the activation of two dioxin-responsive elements (DREs) expressed on its promoter. AhR ligands attenuate colitis in wild-type (WT) mice while inducing BD-1. However, AhR ligands fail to induce BD-1 and protect mice from colitis when there is an intestinal epithelial cell (IEC)-specific deletion of AhR. Blocking BD1 in vivo using antibodies prevents the ability of AhR ligands to ameliorate colitis, restore dysbiosis, and attenuate colonic inflammation. The current study identifies a novel pathway involving dietary, environmental, and endogenous AhR ligands to induce the antimicrobial peptide BD-1 in IECs, which in turn, plays a critical role in the regulation of intestinal homeostasis.

摘要

芳烃受体(AhR)作为一个关键的信号枢纽,连接免疫细胞、食物和环境线索以及微生物群,以调节肠道稳态。在当前研究中,对AhR在调节抗菌肽β-防御素1(BD-1)以控制结肠炎方面的作用进行了研究。患有溃疡性结肠炎(UC)和克罗恩病(CD)的人类患者,以及具有三种不同结肠炎模型的小鼠,其结肠上皮细胞(CEC)中BD-1的表达显著降低。饮食和环境中的AhR配体通过激活其启动子上表达的两个二噁英反应元件(DRE)来诱导CEC中BD-1的表达。AhR配体在诱导BD-1的同时减轻野生型(WT)小鼠的结肠炎。然而,当肠道上皮细胞(IEC)特异性缺失AhR时,AhR配体无法诱导BD-1并保护小鼠免受结肠炎。在体内使用抗体阻断BD1会阻止AhR配体改善结肠炎、恢复菌群失调和减轻结肠炎症的能力。当前研究确定了一条新的途径,涉及饮食、环境和内源性AhR配体在IEC中诱导抗菌肽BD-1,这反过来在肠道稳态调节中起关键作用。

https://cdn.ncbi.nlm.nih.gov/pmc/blobs/c252/12225009/09deb945999e/ADVS-12-2416324-g009.jpg

文献AI研究员

20分钟写一篇综述,助力文献阅读效率提升50倍。

立即体验

用中文搜PubMed

大模型驱动的PubMed中文搜索引擎

马上搜索

文档翻译

学术文献翻译模型,支持多种主流文档格式。

立即体验