Suppr超能文献

脂多糖诱导E-钙黏蛋白滞留在内质网中,并促进人胚胎干细胞来源的可扩增肺上皮细胞发生混合型上皮-间质转化。

Lipopolysaccharide induces retention of E-cadherin in the endoplasmic reticulum and promotes hybrid epithelial-to-mesenchymal transition of human embryonic stem cells-derived expandable lung epithelial cells.

作者信息

Portakal Türkan, Havlíček Vítězslav, Herůdková Jarmila, Pelková Vendula, Gruntová Tereza, Çakmakci Rıza Can, Kotasová Hana, Hampl Aleš, Vaňhara Petr

机构信息

Department of Histology and Embryology, Faculty of Medicine, Masaryk University, Kamenice 753/5, 625 00, Brno, Czech Republic.

University Hospital Brno, Jihlavská 340/20, 625 00, Brno, Czech Republic.

出版信息

Inflamm Res. 2025 May 24;74(1):82. doi: 10.1007/s00011-025-02041-4.

Abstract

BACKGROUND

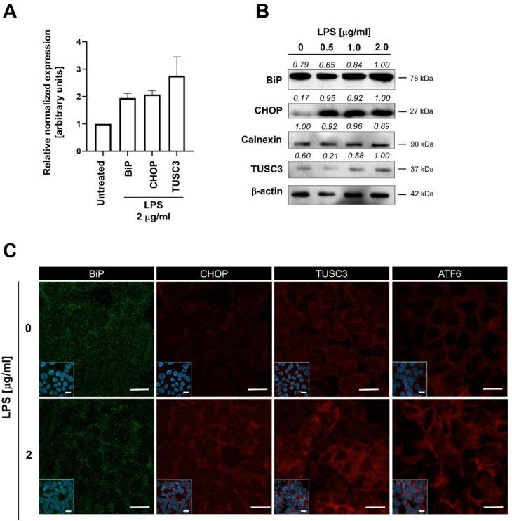
Lipopolysaccharide (LPS)-induced inflammation of lung tissues triggers irreversible alterations in the lung parenchyma, leading to fibrosis and pulmonary dysfunction. While the molecular and cellular responses of immune and connective tissue cells in the lungs are well characterized, the specific epithelial response remains unclear due to the lack of representative cell models. Recently, we introduced human embryonic stem cell-derived expandable lung epithelial (ELEP) cells as a novel model for studying lung injury and regeneration.

METHODS

ELEPs were derived from the CCTL 14 human embryonic stem cell line through activin A-mediated endoderm specification, followed by further induction toward pulmonary epithelium using FGF2 and EGF. ELEPs exhibit a high proliferation rate and express key structural and molecular markers of alveolar progenitors, such as NKX2-1. The effects of Escherichia coli LPS serotype O55:B5 on the phenotype and molecular signaling of ELEPs were analyzed using viability and migration assays, mRNA and protein levels were determined by qRT-PCR, western blotting, and immunofluorescent microscopy.

RESULTS

We demonstrated that purified LPS induces features of a hybrid epithelial-to-mesenchymal transition in pluripotent stem cell-derived ELEPs, triggers the unfolded protein response, and upregulates intracellular β-catenin level through retention of E-cadherin within the endoplasmic reticulum.

CONCLUSIONS

Human embryonic stem cell-derived ELEPs provide a biologically relevant, non-cancerous lung cell model to investigate molecular responses to inflammatory stimuli and address epithelial plasticity. This approach offers novel insights into the fine molecular processes underlying lung injury and repair.

摘要

背景

脂多糖(LPS)诱导的肺组织炎症会引发肺实质的不可逆改变,导致肺纤维化和肺功能障碍。虽然肺中免疫细胞和结缔组织细胞的分子和细胞反应已得到充分表征,但由于缺乏代表性细胞模型,具体的上皮反应仍不清楚。最近,我们引入了人胚胎干细胞衍生的可扩增肺上皮(ELEP)细胞,作为研究肺损伤和再生的新型模型。

方法

ELEP细胞由CCTL 14人胚胎干细胞系通过激活素A介导的内胚层定向分化而来,随后使用FGF2和EGF进一步诱导分化为肺上皮细胞。ELEP细胞具有高增殖率,并表达肺泡祖细胞的关键结构和分子标志物,如NKX2-1。使用活力和迁移试验分析了大肠杆菌LPS血清型O55:B5对ELEP细胞表型和分子信号的影响,通过qRT-PCR、蛋白质免疫印迹和免疫荧光显微镜测定mRNA和蛋白质水平。

结果

我们证明,纯化的LPS可诱导多能干细胞衍生的ELEP细胞出现混合上皮-间质转化特征,触发未折叠蛋白反应,并通过将E-钙黏蛋白保留在内质网中上调细胞内β-连环蛋白水平。

结论

人胚胎干细胞衍生的ELEP细胞提供了一种生物学相关的非癌性肺细胞模型,用于研究对炎症刺激的分子反应并探讨上皮可塑性。这种方法为肺损伤和修复的精细分子过程提供了新的见解。

https://cdn.ncbi.nlm.nih.gov/pmc/blobs/afeb/12103375/77939bd951d7/11_2025_2041_Fig1_HTML.jpg

文献AI研究员

20分钟写一篇综述,助力文献阅读效率提升50倍。

立即体验

用中文搜PubMed

大模型驱动的PubMed中文搜索引擎

马上搜索

文档翻译

学术文献翻译模型,支持多种主流文档格式。

立即体验