Suppr超能文献

MLN4924通过稳定细胞核中的FBP1来抑制透明细胞肾细胞癌的肿瘤代谢和生长。

MLN4924 suppresses tumor metabolism and growth of clear cell renal cell carcinoma by stabilizing nuclear FBP1.

作者信息

Yang Yajing, Ma Yan, Fan Shiyin, Zhu Jie, Ye Bin, Zhang Ruonan, Li Jiaxi, Li Hongchen, Zheng Zhencang, Li Yufeng, Lv Lei

机构信息

Ministry of Education Key Laboratory of Metabolism and Molecular Medicine, Department of Biochemistry and Molecular Biology, School of Basic Medical Sciences, Fudan University, Shanghai, 200032, China.

Clinical Laboratory, Taizhou Central Hospital (Taizhou University Hospital), Taizhou, 318000, Zhejiang, China.

出版信息

Cell Death Discov. 2025 May 26;11(1):253. doi: 10.1038/s41420-025-02426-8.

Abstract

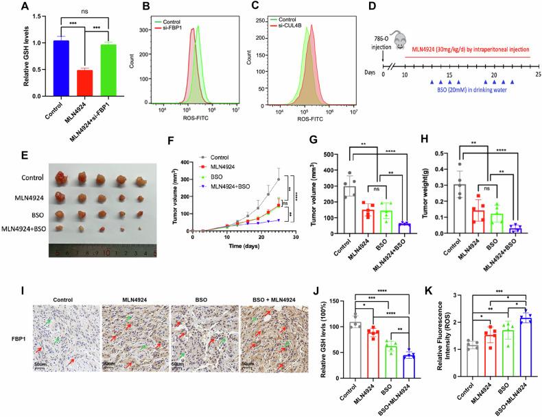
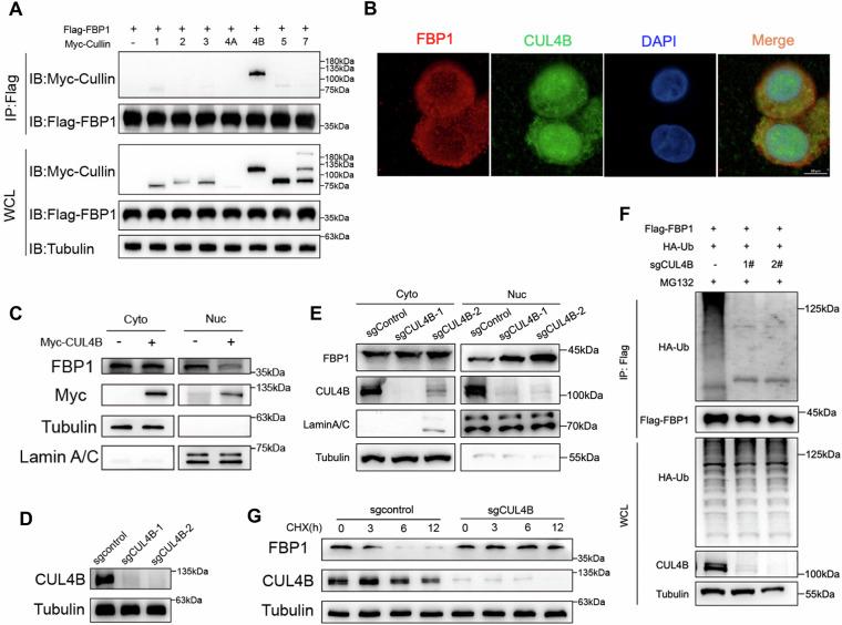
Fructose-1, 6-bisphosphatase (FBP1) is a tumor suppressor and frequently deficient in various cancers, including clear cell renal cell carcinoma (ccRCC). VHL inactivation mutations are usually observed in ccRCC, which can lead to abnormal activation of the HIF signaling pathway. FBP1 could enter the nucleus and restrain HIF function in a non-enzymatic manner. However, its regulatory mechanism in ccRCC tumorigenesis remains poorly understood. Here, we report that nuclear FBP1 is degraded through the ubiquitin-proteasome pathway, and CUL4B acts as Cullin-RING E3 ubiquitin ligase (CRL) to promote the degradation of FBP1 in nucleus, while the neddylation inhibitor MLN4924 could inactivate CUL4B E3 ligase, block proteasomal degradation of FBP1 and suppress HIF target gene expression, including GLUT1, LDHA, PDK1 and VEGF, leading to decreased glucose uptake and lactate and NADPH production, thereby repressing tumor growth of ccRCC. Furthermore, MLN4924 sensitizes ccRCC to γ-glutamylcysteine synthetase inhibitor Buthionine sulfoximine (BSO) treatment in vivo. Collectively, these findings proposed that MLN4924 could inhibit the tumor growth of VHL deficiency-driven ccRCC by stabilizing FBP1, providing new target and strategy for clinic treatment of ccRCC.

摘要

果糖-1,6-二磷酸酶(FBP1)是一种肿瘤抑制因子,在包括透明细胞肾细胞癌(ccRCC)在内的多种癌症中经常缺失。在ccRCC中通常观察到VHL失活突变,这可导致HIF信号通路的异常激活。FBP1可以进入细胞核并以非酶促方式抑制HIF功能。然而,其在ccRCC肿瘤发生中的调控机制仍知之甚少。在此,我们报告核FBP1通过泛素-蛋白酶体途径降解,CUL4B作为Cullin-RING E3泛素连接酶(CRL)促进细胞核中FBP1的降解,而NEDDylation抑制剂MLN4924可使CUL4B E3连接酶失活,阻断FBP1的蛋白酶体降解并抑制HIF靶基因表达,包括GLUT1、LDHA、PDK1和VEGF,导致葡萄糖摄取以及乳酸和NADPH生成减少,从而抑制ccRCC的肿瘤生长。此外,MLN4924在体内使ccRCC对γ-谷氨酰半胱氨酸合成酶抑制剂丁硫氨酸亚砜胺(BSO)治疗敏感。总之,这些发现表明MLN4924可通过稳定FBP1抑制VHL缺陷驱动的ccRCC的肿瘤生长,为ccRCC的临床治疗提供了新的靶点和策略。

https://cdn.ncbi.nlm.nih.gov/pmc/blobs/03c9/12106737/811e4bd334f3/41420_2025_2426_Fig1_HTML.jpg

文献AI研究员

20分钟写一篇综述,助力文献阅读效率提升50倍。

立即体验

用中文搜PubMed

大模型驱动的PubMed中文搜索引擎

马上搜索

文档翻译

学术文献翻译模型,支持多种主流文档格式。

立即体验