Suppr超能文献

中国浙江省分离的一株猪德尔塔冠状病毒的遗传与致病性特征分析

Genetic and Pathogenic Characterization of a Porcine Deltacoronavirus Strain Isolated in Zhejiang Province, China.

作者信息

Zhang Ya-Qing, Wang Bin, Wei Weiqun, Lu Wan, Du En-Zhong, Liu Yan, Yang Yong-Le, Huang Yao-Wei

机构信息

Department of Veterinary Medicine, Zhejiang University, Hangzhou 310058, China.

Xianghu Laboratory, Biomanufacturing Institute, Hangzhou 311231, China.

出版信息

Transbound Emerg Dis. 2025 May 18;2025:4084814. doi: 10.1155/tbed/4084814. eCollection 2025.

Abstract

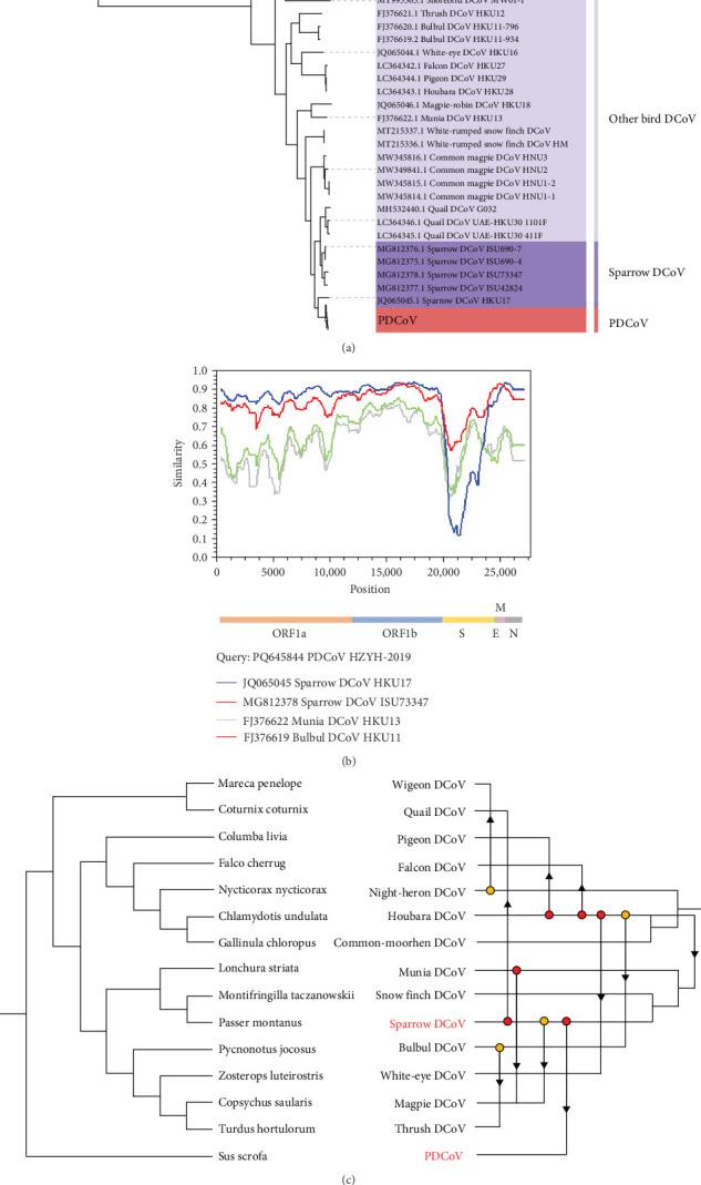
Porcine deltacoronavirus (PDCoV) has emerged as a significant pathogen in swine, affecting animal health and posing potential risks for cross-species transmission. In this study, we successfully isolated a PDCoV strain named HZYH-2019 from the feces of diarrheal sows in Zhejiang Province, China. The viral growth curve demonstrated strong adaptation of this strain to cells, with particularly high replication efficiency observed in LLC-PK1 cells. Genomic analysis revealed a high degree of nucleotide sequence similarity between PDCoV HZYH-2019 and other PDCoV strains. A notable mutation at the tenth amino acid position of the spike protein altered the predicted signal peptide position. Phylogenetic analyses indicated that PDCoV HZYH-2019 clustered with Chinese strains, while four Chinese strains were grouped within the American spectrum, suggesting that the pork trade may facilitate cross-border virus transmission. Analysis of known PDCoV strains inferred that PDCoV may have originated in Asia and that there is cross-species transmission from birds to mammals. Notably, PDCoV HZYH-2019 caused diarrhea in piglets without mortality, although significant intestinal lesions were observed. These findings enhance our understanding of PDCoV's biological behavior and zoonotic potential, informing the development of effective vaccines and control measures to manage future outbreaks.

摘要

猪德尔塔冠状病毒(PDCoV)已成为猪群中的一种重要病原体,影响动物健康并构成跨物种传播的潜在风险。在本研究中,我们成功地从中国浙江省腹泻母猪的粪便中分离出一株名为HZYH - 2019的PDCoV毒株。病毒生长曲线表明该毒株对细胞具有很强的适应性,在LLC - PK1细胞中观察到特别高的复制效率。基因组分析显示PDCoV HZYH - 2019与其他PDCoV毒株之间存在高度的核苷酸序列相似性。刺突蛋白第十个氨基酸位置的一个显著突变改变了预测的信号肽位置。系统发育分析表明,PDCoV HZYH - 2019与中国毒株聚类,而四个中国毒株则在美国谱系内分组,这表明猪肉贸易可能促进跨境病毒传播。对已知PDCoV毒株的分析推断,PDCoV可能起源于亚洲,并且存在从鸟类到哺乳动物的跨物种传播。值得注意的是,PDCoV HZYH - 2019导致仔猪腹泻但无死亡,尽管观察到明显的肠道病变。这些发现增进了我们对PDCoV生物学行为和人畜共患病潜力的理解,为开发有效的疫苗和控制措施以应对未来疫情提供了信息。

https://cdn.ncbi.nlm.nih.gov/pmc/blobs/b3ea/12103969/41513ad20503/TBED2025-4084814.001.jpg

文献AI研究员

20分钟写一篇综述,助力文献阅读效率提升50倍。

立即体验

用中文搜PubMed

大模型驱动的PubMed中文搜索引擎

马上搜索

文档翻译

学术文献翻译模型,支持多种主流文档格式。

立即体验