Suppr超能文献

黄芩苷通过调节糖酵解、PKC/Raf/MEK/ERK和PI3K/AKT信号通路减轻I型干扰素诱导的中性粒细胞胞外陷阱形成。

Baicalin Modulates Glycolysis the PKC/Raf/MEK/ERK and PI3K/AKT Signaling Pathways to Attenuate IFN-I-Induced Neutrophil NETosis.

作者信息

Wei Hong, Xia Dongni, Li Li, Liang Linpan, Ning Lijun, Gan Cuiliu, Wu Ying

机构信息

Liuzhou Key laboratory of Infection Disease and Immunology, Research Center of Medical Sciences, Liuzhou People's Hospital Affiliated to Guangxi Medical University, Liuzhou, Guangxi, China.

School of Basic Medical Sciences, Guangxi Medical University, Nanning, Guangxi, China.

出版信息

Mediators Inflamm. 2025 May 19;2025:8822728. doi: 10.1155/mi/8822728. eCollection 2025.

Abstract

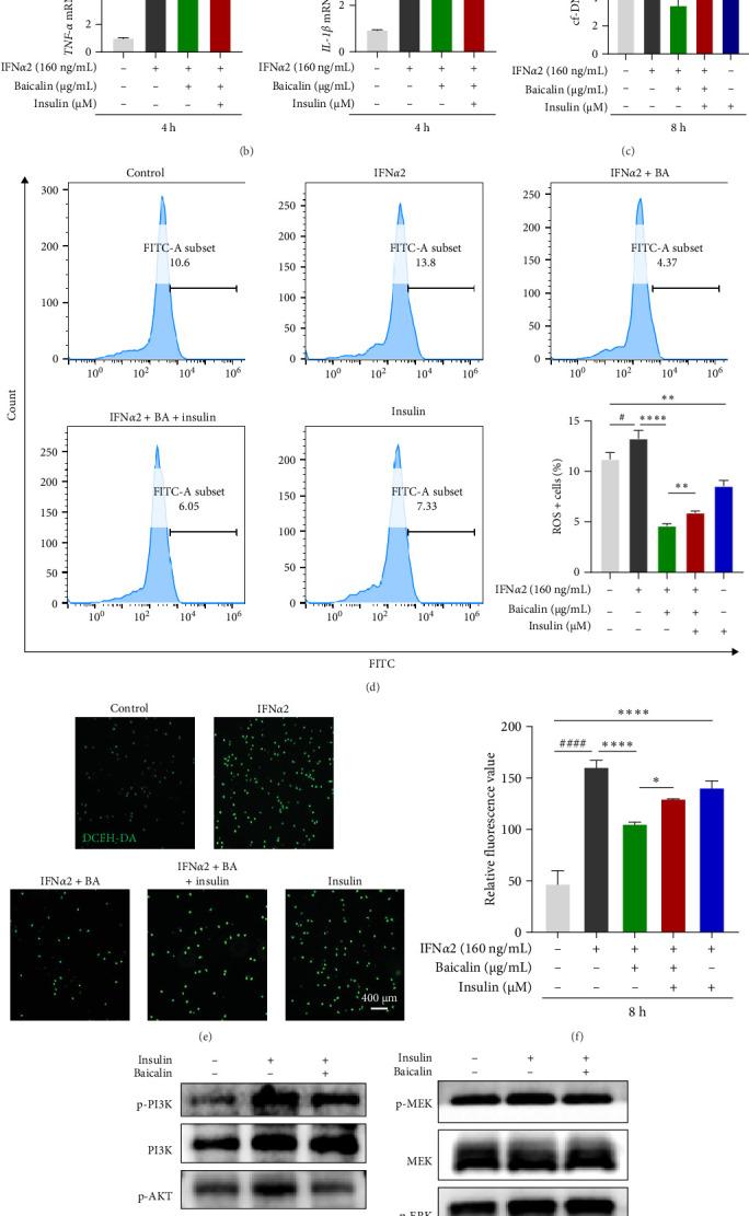
Type I interferon (IFN-I), a pivotal component of the host's innate antiviral immune system, can induce the formation of neutrophil extracellular traps (NETs) and facilitate inflammatory responses. Baicalin exhibits a range of pharmacological activities, including anti-inflammatory and immunomodulatory effects. It has been reported that neutrophil glycolysis plays a pivotal role in the formation of NETs and the regulation of inflammatory response in immune modulation, regulated by IFN-I. However, it remains unclear whether baicalin regulates IFN-I-induced NETs formation through glycolysis. In this study, we induced the formation of NETs using IFN-I and observed that baicalin significantly reduced the formation of IFN-I-induced NETs. Furthermore, baicalin inhibited the production of pro-inflammatory cytokines, specifically interleukin-1 beta (IL-1) and interleukin-6 (IL-6), as well as the generation of reactive oxygen species (ROS) and chemotactic responses. Our findings further indicated that baicalin could inhibit both lactic acid and ATP levels in IFN-I-induced neutrophils, as well as the expression of glycolytic-related proteins, including HK2, HK3, PKM2, and LDHA. Moreover, following the administration of glycolytic agonists insulin, it was observed that heightened glycolytic activity significantly augmented NETs formation and the release of inflammatory cytokines, potentially regulated by PKC/Raf/MEK/ERK and PI3K/AKT signaling pathways. In conclusion, our findings indicated that baicalin may exert inhibitory effects on IFN-I-induced NETs formation and inflammatory cytokine production by modulating glycolysis, thereby providing further evidence for the potential clinical application of baicalin in the treatment of IFN-I-related inflammatory diseases.

摘要

I型干扰素(IFN-I)是宿主先天性抗病毒免疫系统的关键组成部分,可诱导中性粒细胞胞外陷阱(NETs)的形成并促进炎症反应。黄芩苷具有一系列药理活性,包括抗炎和免疫调节作用。据报道,中性粒细胞糖酵解在NETs的形成以及免疫调节中炎症反应的调控中起关键作用,且受IFN-I调节。然而,黄芩苷是否通过糖酵解调节IFN-I诱导的NETs形成仍不清楚。在本研究中,我们使用IFN-I诱导NETs的形成,并观察到黄芩苷显著减少了IFN-I诱导的NETs的形成。此外,黄芩苷抑制促炎细胞因子的产生,特别是白细胞介素-1β(IL-1)和白细胞介素-6(IL-6),以及活性氧(ROS)的产生和趋化反应。我们的研究结果进一步表明,黄芩苷可以抑制IFN-I诱导的中性粒细胞中乳酸和ATP水平,以及糖酵解相关蛋白的表达,包括己糖激酶2(HK2)、己糖激酶3(HK3)、丙酮酸激酶M2(PKM2)和乳酸脱氢酶A(LDHA)。此外,在给予糖酵解激动剂胰岛素后,观察到糖酵解活性增强显著增加了NETs的形成和炎症细胞因子的释放,这可能受蛋白激酶C/ Raf/丝裂原活化蛋白激酶激酶/细胞外信号调节激酶(PKC/Raf/MEK/ERK)和磷脂酰肌醇-3激酶/蛋白激酶B(PI3K/AKT)信号通路调控。总之,我们的研究结果表明,黄芩苷可能通过调节糖酵解对IFN-I诱导的NETs形成和炎症细胞因子产生发挥抑制作用,从而为黄芩苷在治疗IFN-I相关炎症性疾病中的潜在临床应用提供进一步证据。

https://cdn.ncbi.nlm.nih.gov/pmc/blobs/a63c/12105894/4ebc0fe8bf7c/MI2025-8822728.001.jpg

文献AI研究员

20分钟写一篇综述,助力文献阅读效率提升50倍。

立即体验

用中文搜PubMed

大模型驱动的PubMed中文搜索引擎

马上搜索

文档翻译

学术文献翻译模型,支持多种主流文档格式。

立即体验