Suppr超能文献

NKG2D激活会阻碍人类自然杀伤细胞中DNAM-1介导的信号传导。

NKG2D triggering hampers DNAM-1-mediated signaling in human NK cells.

作者信息

Marangio Caterina, Milito Nadia Domenica, Putro Erisa, Carnevale Alessia, Capuano Cristina, Zingoni Alessandra, Cippitelli Marco, Santoni Angela, Paolini Rossella, Molfetta Rosa

机构信息

Laboratory Affiliated to Istituto Pasteur Italia-Fondazione Cenci Bolognetti, Department of Molecular Medicine, Sapienza University of Rome, Rome, Italy.

Departmental Faculty of Medicine and Surgery, UniCamillus-Saint Camillus International University of Health and Medical Sciences, Rome, Italy.

出版信息

Front Immunol. 2025 May 12;16:1575059. doi: 10.3389/fimmu.2025.1575059. eCollection 2025.

Abstract

INTRODUCTION

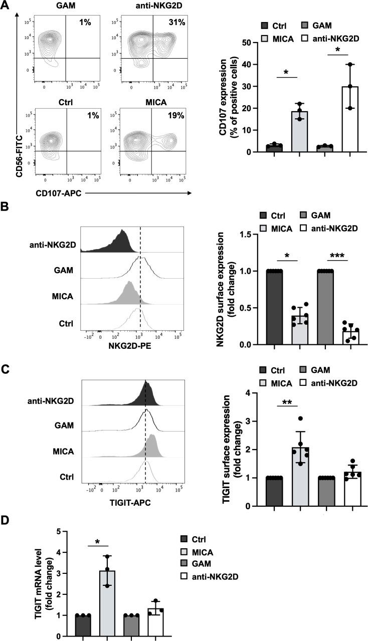
Natural Killer (NK) cells are cytotoxic innate lymphocytes able to detect transformed cells through the balanced action of inhibitory and activating receptors. NKG2D is one of the main activating receptors involved in tumor surveillance thanks to its ability to recognize stress-induced ligands. Of note, the prolonged exposure to NKG2D ligands promotes receptor down-modulation that results in defective activation of NKG2D and other unrelated activating receptors, including DNAM-1 that is also involved in tumor clearance. However, further investigations are necessary to characterize how the NKG2D/DNAM-1 interplay affects NK cell anti-tumor function.

METHODS

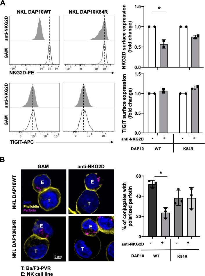
Primary cultured human NK cells were stimulated with the natural ligand MICA or an anti-NKG2D agonist antibody. The expression of activating and inhibitory receptors as well as DNAM-1-triggered signaling events and cytotoxicity were evaluated by flow cytometry. DNAM-1-mediated granule polarization was evaluated by confocal microscopy.

RESULTS

We showed that NKG2D crosslinking mediated by the natural ligand MICA or an agonist antibody had different consequences on primary cultured human NK cells. Indeed, MICA stimulation increases the expression of the checkpoint receptor TIGIT that is able to counteract DNAM-1 activation. Stimulation with the agonist antibody, without altering TIGIT expression, directly inhibits DNAM-1-mediated signal transduction and cytotoxic function with a mechanism that required NKG2D endocytosis.

DISCUSSION

Our findings contribute to shed light on the functional consequences of NKG2D engagement, demonstrating that a direct impact on DNAM-1-mediated signal transduction occurs independently from the modality of NKG2D crosslinking. Understanding the molecular mechanisms responsible for suppression of NK cell activation may help the development of therapeutic anti-cancer strategies aimed to prevent NK cell dysfunction or to reinvigorate an impaired cytotoxic activity.

摘要

引言

自然杀伤(NK)细胞是具有细胞毒性的先天性淋巴细胞,能够通过抑制性和激活性受体的平衡作用来检测转化细胞。NKG2D是参与肿瘤监测的主要激活性受体之一,因为它能够识别应激诱导的配体。值得注意的是,长时间暴露于NKG2D配体会促进受体下调,从而导致NKG2D和其他无关激活性受体(包括也参与肿瘤清除的DNAM-1)的激活缺陷。然而,需要进一步研究来阐明NKG2D/DNAM-1相互作用如何影响NK细胞的抗肿瘤功能。

方法

用天然配体MICA或抗NKG2D激动剂抗体刺激原代培养的人NK细胞。通过流式细胞术评估激活性和抑制性受体的表达以及DNAM-1触发的信号事件和细胞毒性。通过共聚焦显微镜评估DNAM-1介导的颗粒极化。

结果

我们发现,由天然配体MICA或激动剂抗体介导的NKG2D交联对原代培养的人NK细胞有不同的影响。事实上,MICA刺激会增加能够抵消DNAM-1激活的检查点受体TIGIT的表达。用激动剂抗体刺激,在不改变TIGIT表达的情况下,直接抑制DNAM-1介导的信号转导和细胞毒性功能,其机制需要NKG2D内吞作用。

讨论

我们的研究结果有助于阐明NKG2D参与的功能后果,表明对DNAM-1介导的信号转导的直接影响独立于NKG2D交联的方式而发生。了解负责抑制NK细胞激活的分子机制可能有助于开发旨在预防NK细胞功能障碍或恢复受损细胞毒性活性的治疗性抗癌策略。

https://cdn.ncbi.nlm.nih.gov/pmc/blobs/f07f/12104298/428a6ffc2980/fimmu-16-1575059-g001.jpg

文献AI研究员

20分钟写一篇综述,助力文献阅读效率提升50倍。

立即体验

用中文搜PubMed

大模型驱动的PubMed中文搜索引擎

马上搜索

文档翻译

学术文献翻译模型,支持多种主流文档格式。

立即体验