Suppr超能文献

动力相关蛋白1缺失对小鼠肝脏中细胞器相互作用、代谢及炎症的影响

Impact of Drp1 Loss on Organelle Interaction, Metabolism, and Inflammation in Mouse Liver.

作者信息

Wang Lixiang, Nomura Seiji, Hasuzawa Nao, Yokota Sadaki, Nagayama Ayako, Ashida Kenji, Rikitake Junjiro, Moriyama Yoshinori, Nomura Masatoshi, Yamamoto Ken

机构信息

Department of Medical Biochemistry, Kurume University School of Medicine, Kurume 830-0011, Japan.

Division of Endocrinology and Metabolism, Department of Internal Medicine, Kurume University School of Medicine, Kurume 830-0011, Japan.

出版信息

Cells. 2025 May 8;14(10):679. doi: 10.3390/cells14100679.

Abstract

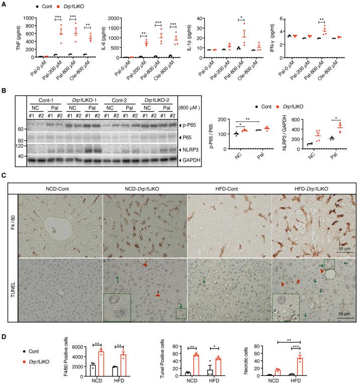
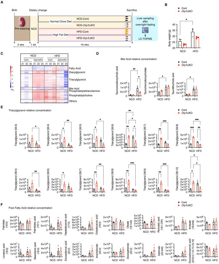
Dynamin-related protein 1 (Drp1) is a crucial player in mitochondrial fission and liver function. The interactions between mitochondria, endoplasmic reticulum (ER), and lipid droplets (LDs) are fundamental for lipid metabolism. This study utilized liver-specific Drp1 knockout (LiKO) mice to investigate the effects of Drp1 deficiency on organelle interactions, metabolism, and inflammation. Our analysis revealed disrupted interactions between mitochondria and LDs, as well as altered interactions among ER, mitochondria, and LDs in LiKO mice. Through mass spectrometry and microarray analysis, we identified changes in lipid profiles and perturbed expression of lipid metabolism genes in the livers of LiKO mice. Further in vitro experiments using primary hepatocytes from LiKO mice confirmed disturbances in lipid metabolism and increased inflammation. These findings highlight the critical involvement of Drp1 in regulating organelle interactions for efficient lipid metabolism and overall liver health. Targeting Drp1-mediated organelle interactions may offer potential for developing therapies for liver diseases associated with disrupted lipid metabolism.

摘要

动力相关蛋白1(Drp1)是线粒体分裂和肝功能的关键参与者。线粒体、内质网(ER)和脂滴(LDs)之间的相互作用对于脂质代谢至关重要。本研究利用肝脏特异性Drp1基因敲除(LiKO)小鼠来研究Drp1缺乏对细胞器相互作用、代谢和炎症的影响。我们的分析揭示了LiKO小鼠中线粒体与脂滴之间的相互作用被破坏,以及内质网、线粒体和脂滴之间的相互作用发生改变。通过质谱分析和微阵列分析,我们确定了LiKO小鼠肝脏中脂质谱的变化以及脂质代谢基因的表达受到干扰。使用LiKO小鼠原代肝细胞进行的进一步体外实验证实了脂质代谢紊乱和炎症增加。这些发现突出了Drp1在调节细胞器相互作用以实现高效脂质代谢和整体肝脏健康方面的关键作用。针对Drp1介导的细胞器相互作用可能为开发与脂质代谢紊乱相关的肝脏疾病治疗方法提供潜力。

https://cdn.ncbi.nlm.nih.gov/pmc/blobs/f383/12109831/d30ac1cb2351/cells-14-00679-g001.jpg

文献AI研究员

20分钟写一篇综述,助力文献阅读效率提升50倍。

立即体验

用中文搜PubMed

大模型驱动的PubMed中文搜索引擎

马上搜索

文档翻译

学术文献翻译模型,支持多种主流文档格式。

立即体验