Suppr超能文献

冷刺激下肠道上皮来源的外泌体促进脂肪产热

Intestinal Epithelial-Derived Exosomes Under Cold Stimulation Promote Adipose Thermogenesis.

作者信息

Han Xue, Feng Tiange, Yang Yaxu, Zhu Ziming, Shao Fangyu, Sun Lijun, Yin Yue, Zhang Weizhen

机构信息

Department of Pharmacology, School of Basic Medical Sciences, State Key Laboratory of Vascular Homeostasis and Remodeling, Peking University, Beijing 100191, China.

Department of Physiology and Pathophysiology, School of Basic Medical Sciences, State Key Laboratory of Vascular Homeostasis and Remodeling, Peking University, Beijing 100191, China.

出版信息

Metabolites. 2025 May 14;15(5):324. doi: 10.3390/metabo15050324.

Abstract

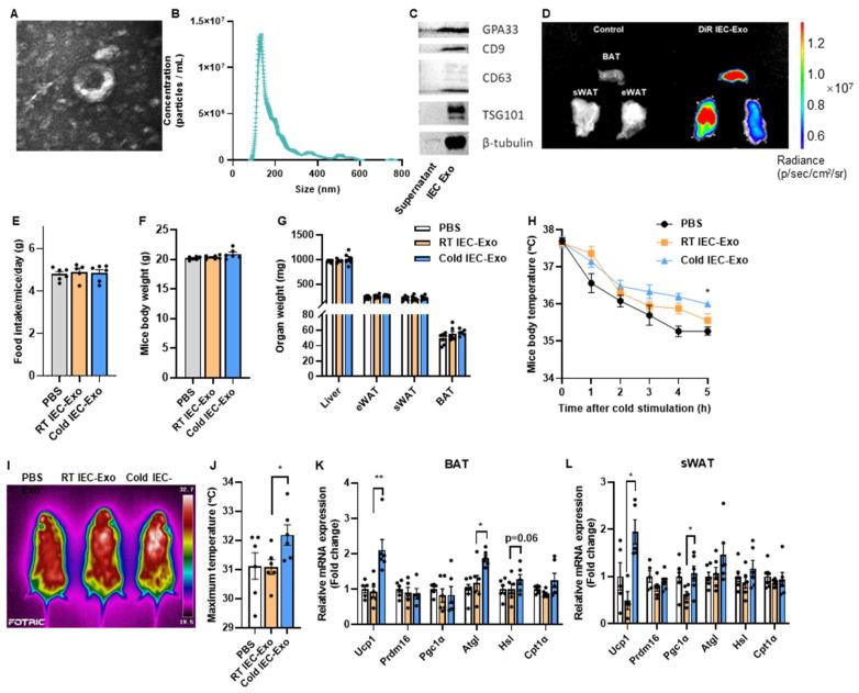
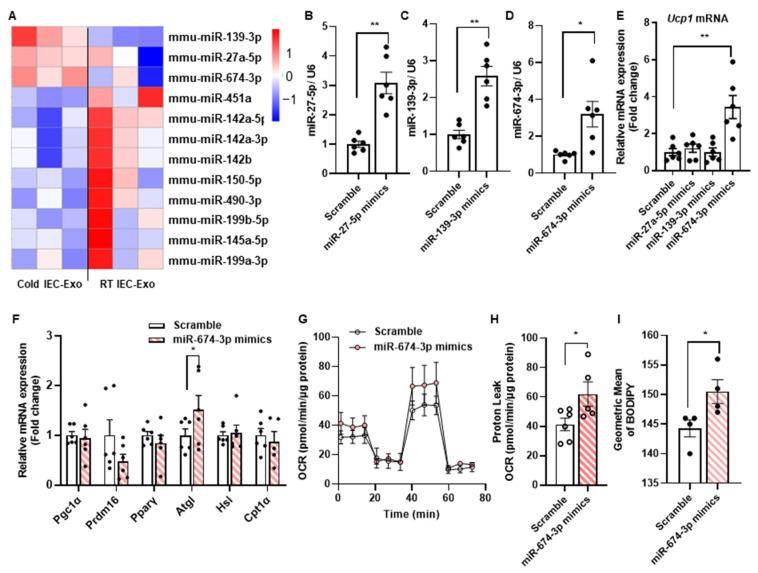
: Whether intestinal epithelial cells can regulate distant adipose tissue remains a mystery. : Cold-stimulated intestinal epithelial cell-derived exosomes (Cold IEC-Exo) play a pivotal role in enhancing adipose thermogenesis and metabolic homeostasis, as demonstrated in this study. : IEC-Exo can accumulate in adipose tissue. Compared with IEC-Exo derived from room temperature mice (RT IEC-Exo), Cold IEC-Exo significantly enhanced the thermogenesis of adipose. In vitro, Cold IEC-Exo directly stimulated thermogenesis in primary adipocytes by elevating oxygen consumption rate, proton leak, and fatty acid uptake, with no effect on glucose uptake. Small RNA sequencing identified miR-674-3p as a key mediator enriched in Cold IEC-Exo. miR-674-3p mimicry replicated Cold IEC-Exo effects, augmenting expression, mitochondrial uncoupling, and fatty acid utilization in adipocytes. Local overexpression of miR-674-3p in BAT and sWAT via AAV in vivo enhanced thermogenesis and attenuated diet-induced glucose intolerance. : These findings establish that Cold IEC-Exo, via miR-674-3p transfer, drive adipose thermogenic activation and mitigate metabolic dysfunction, highlighting their therapeutic potential in obesity-related disorders.

摘要

肠道上皮细胞是否能够调节远处的脂肪组织仍是一个谜。如本研究所示,冷刺激肠道上皮细胞来源的外泌体(Cold IEC-Exo)在增强脂肪产热和代谢稳态中起关键作用。IEC-Exo能够在脂肪组织中积累。与来自室温小鼠的IEC-Exo(RT IEC-Exo)相比,Cold IEC-Exo显著增强了脂肪的产热。在体外,Cold IEC-Exo通过提高耗氧率、质子泄漏和脂肪酸摄取直接刺激原代脂肪细胞的产热,而对葡萄糖摄取无影响。小RNA测序确定miR-674-3p是Cold IEC-Exo中富集的关键介质。miR-674-3p模拟物复制了Cold IEC-Exo的作用,增强了脂肪细胞中的表达、线粒体解偶联和脂肪酸利用。通过体内腺相关病毒在棕色脂肪组织(BAT)和皮下白色脂肪组织(sWAT)中局部过表达miR-674-3p可增强产热并减轻饮食诱导的葡萄糖不耐受。这些发现表明,Cold IEC-Exo通过miR-674-3p转移驱动脂肪产热激活并减轻代谢功能障碍,突出了它们在肥胖相关疾病中的治疗潜力。

https://cdn.ncbi.nlm.nih.gov/pmc/blobs/df15/12113151/06e24a3fa48d/metabolites-15-00324-g001.jpg

文献AI研究员

20分钟写一篇综述,助力文献阅读效率提升50倍。

立即体验

用中文搜PubMed

大模型驱动的PubMed中文搜索引擎

马上搜索

文档翻译

学术文献翻译模型,支持多种主流文档格式。

立即体验