Suppr超能文献

C57BL/6小鼠听觉内毛细胞突触中Ribeye和GluR2的大小及定位受短脉冲皮质酮的影响,且存在性别差异。

The Size and Localization of Ribeye and GluR2 in the Auditory Inner Hair Cell Synapse of C57BL/6 Mice Are Affected by Short-Pulse Corticosterone in a Sex-Dependent Manner.

作者信息

Domarecka Ewa, Olze Heidi, Szczepek Agnieszka J

机构信息

Department of Otorhinolaryngology, Head and Neck Surgery, Charité-Universitätsmedizin Berlin, Corporate Member of Freie Universität Berlin and Humboldt-Universität zu Berlin, 10117 Berlin, Germany.

Faculty of Medicine and Health Sciences, University of Zielona Góra, 65-046 Zielona Góra, Poland.

出版信息

Brain Sci. 2025 Apr 24;15(5):441. doi: 10.3390/brainsci15050441.

Abstract

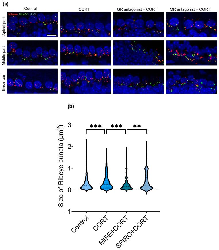
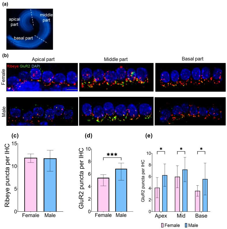
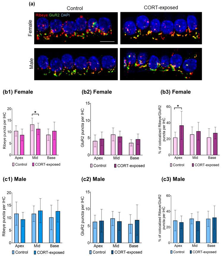
Inner hair cell (IHC) ribbon synapses are the initial synapses in the auditory pathway, comprising presynaptic ribbons and postsynaptic glutamate receptors on the peripheral afferent fibers. The excitatory neurotransmitter glutamate primarily signals through AMPA-type heterotetrameric receptors (AMPARs), composed of GluR1, GluR2, GluR3, and GluR4 subunits. Research shows that corticosterone affects AMPA receptor subunits in the central nervous system. The present study investigates the effects of corticosterone on AMPA receptor subunits in the murine cochlea. : Cochlear explants were isolated from male and female C57BL/6 pups (postnatal days 4-5), treated for 20 min with 100 nM corticosterone, and cultured for an additional 24 h. The concentration of AMPAR protein subunits was quantified using an ELISA assay, while gene expression was analyzed using RT-PCR. The synaptic localization patterns of GluR2 and Ribeye were examined using immunofluorescence and confocal microscopy. : Male C57BL/6 mice have a significantly greater basal concentration of the GluR2 subunit than females and more GluR2 puncta per IHC than females. Corticosterone increases the size of Ribeye in males and increases twofold GluR2/Ribeye colocalization in the apical region of females. : Exposure of membranous cochleae to corticosterone induces changes consistent with neuroplasticity in the auditory periphery. The observed effect is sex-dependent.

摘要

内毛细胞(IHC)带状突触是听觉通路中的起始突触,由外周传入纤维上的突触前带状物和突触后谷氨酸受体组成。兴奋性神经递质谷氨酸主要通过由GluR1、GluR2、GluR3和GluR4亚基组成的AMPA型异源四聚体受体(AMPARs)进行信号传递。研究表明,皮质酮会影响中枢神经系统中的AMPA受体亚基。本研究调查了皮质酮对小鼠耳蜗中AMPA受体亚基的影响。:从出生后4 - 5天的雄性和雌性C57BL/6幼崽中分离出耳蜗外植体,用100 nM皮质酮处理20分钟,然后再培养24小时。使用酶联免疫吸附测定(ELISA)法对AMPAR蛋白亚基的浓度进行定量,同时使用逆转录 - 聚合酶链反应(RT - PCR)分析基因表达。使用免疫荧光和共聚焦显微镜检查GluR2和Ribeye的突触定位模式。:雄性C57BL/6小鼠的GluR2亚基基础浓度显著高于雌性,且每个内毛细胞的GluR2斑点比雌性更多。皮质酮增加了雄性中Ribeye的大小,并使雌性顶端区域的GluR2/Ribeye共定位增加了两倍。:将膜性耳蜗暴露于皮质酮会诱导与听觉外周神经可塑性一致的变化。观察到的效应具有性别依赖性。

https://cdn.ncbi.nlm.nih.gov/pmc/blobs/ced8/12110336/5a4c3033740b/brainsci-15-00441-g001.jpg

文献AI研究员

20分钟写一篇综述,助力文献阅读效率提升50倍。

立即体验

用中文搜PubMed

大模型驱动的PubMed中文搜索引擎

马上搜索

文档翻译

学术文献翻译模型,支持多种主流文档格式。

立即体验