Suppr超能文献

微小RNA-27b-3p通过抑制凋亡蛋白酶激活因子-1的表达降低普萘洛尔治疗婴幼儿血管瘤的疗效。

MiR-27b-3p Reduces the Efficacy of Propranolol in the Treatment of Infantile Hemangioma by Inhibiting the Expression of Apaf-1.

作者信息

Li Jing, Zhu Yifei, Xie Linyang, Ahmadi Sina, Yao Chonghao, Cui Hao, Kang Xuteng, Tu Junbo, Na Sijia

机构信息

Key Laboratory of Shaanxi Province for Craniofacial Precision Medicine Research, College of Stomatology, Xi'an Jiaotong University, Xi'an 710004, China.

Department of Oral and Maxillofacial Surgery, College of Stomatology, Xi'an Jiaotong University, Xi'an 710004, China.

出版信息

Biomedicines. 2025 Apr 30;13(5):1092. doi: 10.3390/biomedicines13051092.

Abstract

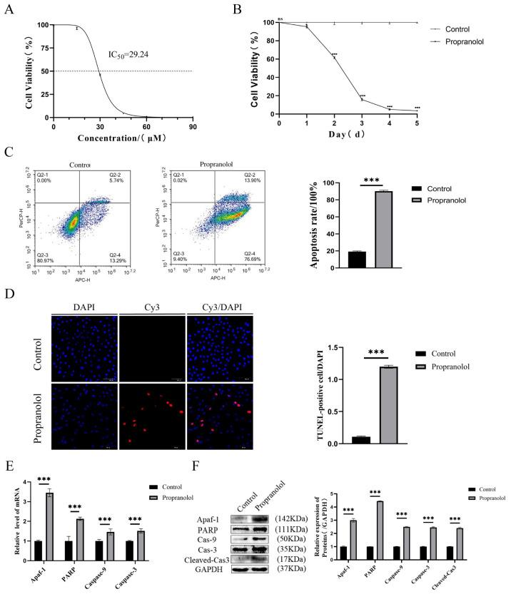
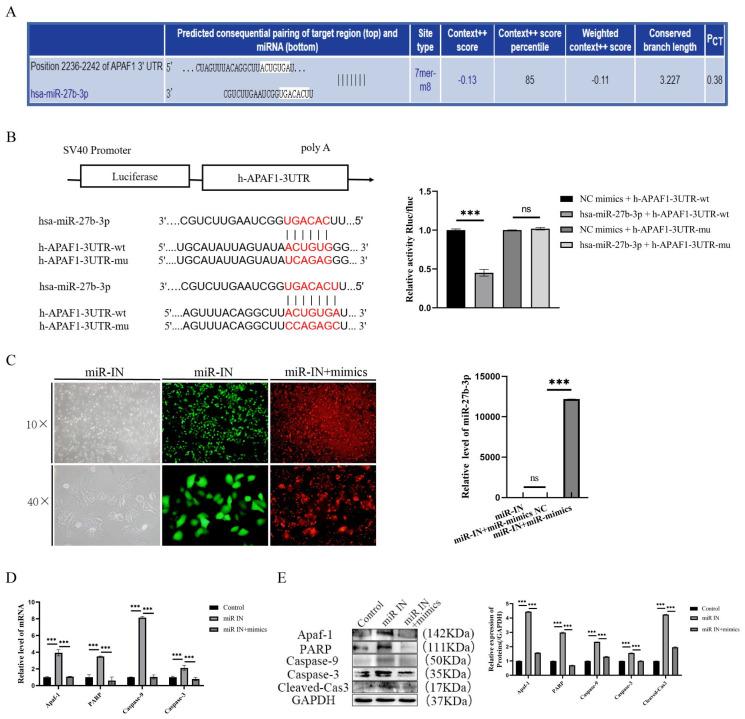
: To explore the role and mechanism of miR-27b-3p in treating infantile hemangiomas (IHs) with propranolol and to clarify the cause of the poor efficacy of propranolol in IHs. : Human umbilical vein endothelial cells (HUVECs) were used as the research model and were treated with 0, 15, 30, 45, 60, and 90 μM of propranolol to explore the best concentration. RNA interference technology was used to regulate the expression of miR-27b-3p. CCK-8, TUNEL, and flow cytometry detected cell proliferation and apoptosis levels. Real-time PCR was used to detect the expression of miR-27b-3p and apoptosis pathway-related mRNA, and Western blotting was used to detect the expression of apoptosis-related proteins. The target relationship between miR-27b-3p and Apaf-1 was analyzed using a double Luciferase report. : The most significant inhibitory effect on cell activity of propranolol is at a dose of 30 μM. After propranolol treatment, the expression of miR-27b-3p was downregulated, and the expression of the apoptotic factors Apaf-1, PARP, caspase-9, and caspase-3 was upregulated, which was consistent with the results after the deletion of miR-27b-3p. However, after upregulation of miR-27b-3p, the level of and the expression of apoptotic factors was inhibited. "targetscan.org" gene database analysis found that miR-27b-3p matched the 3'-UTR of Apaf-1 mRNA, and luciferase results showed that miR-27b-3p had a targeted relationship with Apaf-1. : The miR-27b-3p target inhibits the expression of Apaf-1, reduces the level of endothelial cell apoptosis, and interferes with the therapeutic effect of propranolol.

摘要

探讨miR-27b-3p在普萘洛尔治疗婴幼儿血管瘤(IHs)中的作用及机制,阐明普萘洛尔治疗IHs疗效不佳的原因。以人脐静脉内皮细胞(HUVECs)为研究模型,分别用0、15、30、45、60和90μM的普萘洛尔处理,以探索最佳浓度。采用RNA干扰技术调节miR-27b-3p的表达。用CCK-8、TUNEL和流式细胞术检测细胞增殖和凋亡水平。用实时PCR检测miR-27b-3p及凋亡途径相关mRNA的表达,用蛋白质免疫印迹法检测凋亡相关蛋白的表达。用双荧光素酶报告基因分析miR-27b-3p与Apaf-1之间的靶向关系。普萘洛尔对细胞活性的最大抑制作用剂量为30μM。普萘洛尔处理后,miR-27b-3p表达下调,凋亡因子Apaf-1、PARP、caspase-9和caspase-3表达上调,这与miR-27b-3p缺失后的结果一致。然而,上调miR-27b-3p后,凋亡水平及凋亡因子表达受到抑制。“targetscan.org”基因数据库分析发现,miR-27b-3p与Apaf-1 mRNA的3'-UTR匹配,荧光素酶结果显示miR-27b-3p与Apaf-1存在靶向关系。miR-27b-3p靶点抑制Apaf-1表达,降低内皮细胞凋亡水平,干扰普萘洛尔的治疗效果。

https://cdn.ncbi.nlm.nih.gov/pmc/blobs/0894/12108718/507cfbb8866c/biomedicines-13-01092-g001.jpg

文献AI研究员

20分钟写一篇综述,助力文献阅读效率提升50倍。

立即体验

用中文搜PubMed

大模型驱动的PubMed中文搜索引擎

马上搜索

文档翻译

学术文献翻译模型,支持多种主流文档格式。

立即体验