Suppr超能文献

雌二醇通过调节促性腺激素释放激素和钙信号通路,逆转卵巢切除诱导的下丘脑基因表达和行为紊乱。

Estradiol Reverses Ovariectomy-Induced Disruption of Hypothalamic Gene Expression and Behavior via Modulation of Gonadotropin Releasing Hormone and Calcium Signaling Pathways.

作者信息

Muhammad Asim, Muhammad Mubashir, Chao Xiaohuan, Zhang Chunlei, Chen Jiahao, Yang Huan, Liu Shuhan, Ding Yuan, Wang Ziming, Bi Hongwei, Guo Wen, Fan Junhong, Zhou Bo

机构信息

College of Animal Science and Technology, Nanjing Agricultural University, Nanjing 210095, China.

出版信息

Animals (Basel). 2025 May 19;15(10):1467. doi: 10.3390/ani15101467.

Abstract

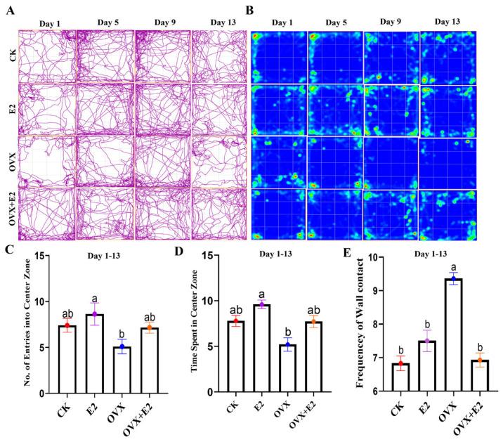
Estrogen plays a crucial role in regulating reproductive and neuroendocrine functions, yet the molecular mechanisms underlying its effects on the hypothalamus remain incompletely understood. This study investigates the transcriptional and behavioral changes induced by ovariectomy (OVX) and estradiol (E2) supplementation in female C57BL/6J mice. RNA sequencing was performed to identify differentially expressed genes (DEGs) across control (CK), E2, OVX, and OVX+E2 groups, followed by functional enrichment and pathway analyses. Behavioral assessments, including open field, Y-maze, and elevated plus maze tests, were conducted to evaluate anxiety-like and cognitive behaviors. Results revealed significant alterations in GnRH signaling, neurotransmission, and inflammatory pathways, with key genes such as , , and differentially expressed in response to estrogen modulation. OVX-induced neuroendocrine disruptions were partially reversed by E2 treatment, as evidenced by transcriptomic and behavioral outcomes. Pearson correlation analysis further linked gene expression patterns with phenotypic traits, providing insights into estrogen's regulatory mechanisms in the hypothalamus. These findings enhance our understanding of estrogen-mediated neuroendocrine regulation and may have implications for hormone replacement therapies in postmenopausal disorders.

摘要

雌激素在调节生殖和神经内分泌功能中起着至关重要的作用,但其对下丘脑作用的分子机制仍未完全了解。本研究调查了雌性C57BL/6J小鼠卵巢切除(OVX)和补充雌二醇(E2)所诱导的转录和行为变化。进行RNA测序以鉴定对照(CK)、E2、OVX和OVX+E2组之间的差异表达基因(DEG),随后进行功能富集和通路分析。进行行为评估,包括旷场试验、Y迷宫试验和高架十字迷宫试验,以评估焦虑样行为和认知行为。结果显示GnRH信号传导、神经传递和炎症通路有显著改变,诸如 、 和 等关键基因在雌激素调节反应中差异表达。E2治疗部分逆转了OVX诱导的神经内分泌紊乱,转录组学和行为结果证明了这一点。Pearson相关性分析进一步将基因表达模式与表型特征联系起来,为雌激素在下丘脑中的调节机制提供了见解。这些发现加深了我们对雌激素介导的神经内分泌调节的理解,可能对绝经后疾病的激素替代疗法有影响。

https://cdn.ncbi.nlm.nih.gov/pmc/blobs/a5c3/12108420/acd2ba8b804b/animals-15-01467-g001.jpg

文献AI研究员

20分钟写一篇综述,助力文献阅读效率提升50倍。

立即体验

用中文搜PubMed

大模型驱动的PubMed中文搜索引擎

马上搜索

文档翻译

学术文献翻译模型,支持多种主流文档格式。

立即体验