Suppr超能文献

一种环二腺苷酸佐剂化CPAF蛋白疫苗在猪中具有免疫原性,但未能减轻生殖道感染负担。

A Cyclic-di-AMP Adjuvanted CPAF Protein Vaccine Is Immunogenic in Swine, but It Fails to Reduce Genital Burden.

作者信息

Bettin Leonie, Stadler Maria, Unterweger Christine, Dippel Maximiliane, Harris Jonathan M, Buzanich-Ladinig Andrea, Poston Taylor B, Darville Toni, Käser Tobias

机构信息

Department of Biological Sciences and Pathobiology, Center of Pathobiology, Immunology, University of Veterinary Medicine Vienna, 1210 Vienna, Austria.

Clinical Department for Farm Animals and Food System Science, Clinical Centre for Population Medicine in Fish, Pig and Poultry, University of Veterinary Medicine Vienna, 1210 Vienna, Austria.

出版信息

Vaccines (Basel). 2025 Apr 27;13(5):468. doi: 10.3390/vaccines13050468.

Abstract

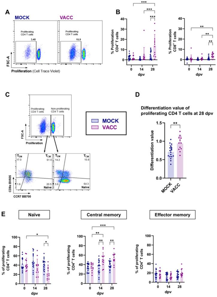
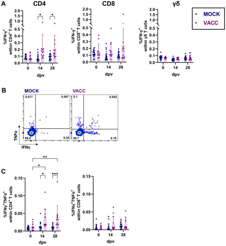
: () is the leading bacterial cause of sexually transmitted infection globally. If undiagnosed or left untreated, these infections can lead to serious complications such as infertility, ectopic pregnancies, and chronic pelvic pain. Despite the high prevalence and potential for serious health complications, no vaccine has been licensed. Pigs offer a valuable biomedical model for chlamydia research: they have an overall high degree of similarity to humans and serve as natural hosts for (), a close relative of . Thus, in this study, the pig model was used to evaluate a vaccine candidate against . : The vaccine candidate consists of chlamydial-protease-like activity factor (CPAF) protein adjuvanted with STING (Stimulator of Interferon Genes) pathway agonist cyclic-di-AMP (c-di-AMP). Pigs received two doses intramuscularly followed by two intranasal doses. Each week, the systemic T cell response was assessed via IFN-γ and IL-17 ELISpots, as well as multi-parameter flow cytometry on 0, 14, and 28 days post vaccination (dpv). The humoral immune response was analyzed by measuring CPAF-specific antibody levels and avidity via ELISAs. : Vaccination with c-di-AMP adjuvanted CPAF triggered low-level systemic IFN-γ and multifunctional IFN-γTNF-α CD4 T cell responses. Despite the rather low systemic effector cytokine production, robust anti-CPAF IgG responses were detected in serum, vaginal swab eluates, and oviduct flushes. Genital challenge 42 dpv resulted in only transient infection, precluding a confident assessment of vaccine efficacy of the tested CPAF/c-di-AMP vaccine candidate. However, after challenge, vaccinated pigs exhibited boosted systemic anti-CPAF IFN-γ and mucosal IgG responses compared to unvaccinated pigs. : Thus, while vaccine efficacy remains elusive, the CPAF/c-di-AMP vaccine candidate was immunogenic: it elicited a low-level systemic cell-mediated response and robust humoral immune responses. Future studies will incorporate a STING agonist directly conjugated to CPAF as well as addition of other Th1-inducing adjuvants to enhance cellular immunity.

摘要

(某衣原体)是全球性传播感染的主要细菌性病因。如果未被诊断或未得到治疗,这些感染会导致严重并发症,如不孕、宫外孕和慢性盆腔疼痛。尽管其患病率高且有引发严重健康并发症的可能性,但尚无已获许可的疫苗。猪为衣原体研究提供了有价值的生物医学模型:它们与人类总体相似度高,并且是(某衣原体近亲)的自然宿主。因此,在本研究中,猪模型被用于评估一种针对(某衣原体)的候选疫苗。:该候选疫苗由衣原体蛋白酶样活性因子(CPAF)蛋白与干扰素基因刺激物(STING)途径激动剂环二磷酸腺苷(c-di-AMP)佐剂组成。猪肌肉注射两剂,随后进行两次鼻内给药。在接种疫苗后第0、14和28天(dpv),每周通过IFN-γ和IL-17 ELISpot以及多参数流式细胞术评估全身T细胞反应。通过ELISA测量CPAF特异性抗体水平和亲和力来分析体液免疫反应。:用c-di-AMP佐剂的CPAF进行疫苗接种引发了低水平的全身IFN-γ和多功能IFN-γTNF-α CD4 T细胞反应。尽管全身效应细胞因子产生水平较低,但在血清、阴道拭子洗脱液和输卵管冲洗液中检测到了强烈的抗CPAF IgG反应。接种疫苗后42天进行生殖道攻毒仅导致短暂感染,无法对所测试的CPAF/c-di-AMP候选疫苗的效力进行可靠评估。然而,攻毒后,与未接种疫苗的猪相比,接种疫苗的猪表现出增强的全身抗CPAF IFN-γ和黏膜IgG反应。:因此,虽然疫苗效力仍难以捉摸,但CPAF/c-di-AMP候选疫苗具有免疫原性:它引发了低水平的全身细胞介导反应和强烈的体液免疫反应。未来的研究将纳入直接与CPAF偶联的STING激动剂以及添加其他诱导Th1的佐剂以增强细胞免疫。

https://cdn.ncbi.nlm.nih.gov/pmc/blobs/3b4b/12115861/62dc6ebd2399/vaccines-13-00468-g002.jpg

文献AI研究员

20分钟写一篇综述,助力文献阅读效率提升50倍。

立即体验

用中文搜PubMed

大模型驱动的PubMed中文搜索引擎

马上搜索

文档翻译

学术文献翻译模型,支持多种主流文档格式。

立即体验