Suppr超能文献

PI3K-AKT 通路对自噬的调节作用以改善糖尿病肾病。

Regulation of autophagy by the PI3K-AKT pathway in - to ameliorate diabetic nephropathy.

作者信息

Zhang Rui, Lan Xushan, Zhu Wenhui, Wang Lifan, Liu Peng, Li Ping

机构信息

Xiyuan Hospital, China Academy of Traditional Chinese Medicine, Beijing, China.

Renal Division, Department of Medicine, Heilongjiang Academy of Chinese Medicine Sciences, Harbin, China.

出版信息

Front Pharmacol. 2025 May 13;16:1505637. doi: 10.3389/fphar.2025.1505637. eCollection 2025.

Abstract

AIMS AND BACKGROUND

Autophagy plays an increasingly significant role in diabetic nephropathy (DN), but the mechanism by which autophagy participates in DN injury is not well understood. Our previous studies have shown that (AM-CO) improves DN lipid metabolism disorders, however, the exact mechanism of which is also not well defined. The aim of this study was to investigate the therapeutic effects of AM-CO officinalis on DN and the mechanism of action on DN using lipidomic techniques and network pharmacological approaches.

EXPERIMENTAL METHODS

The experiments were carried out using the KKAy mice model with the intervention of AM-CO. Analysis of kidney and serum samples from KKAy mice treated with AM-CO using lipidomic technology to obtain biomarkers for the treatment of DN and to identify the main targets associated with DN; Analyse potential signalling pathways for the treatment of DN using network pharmacology methods. experiments were performed with PA-induced HK-2 cells and results verified by protein blotting and immunofluorescence.

RESULTS

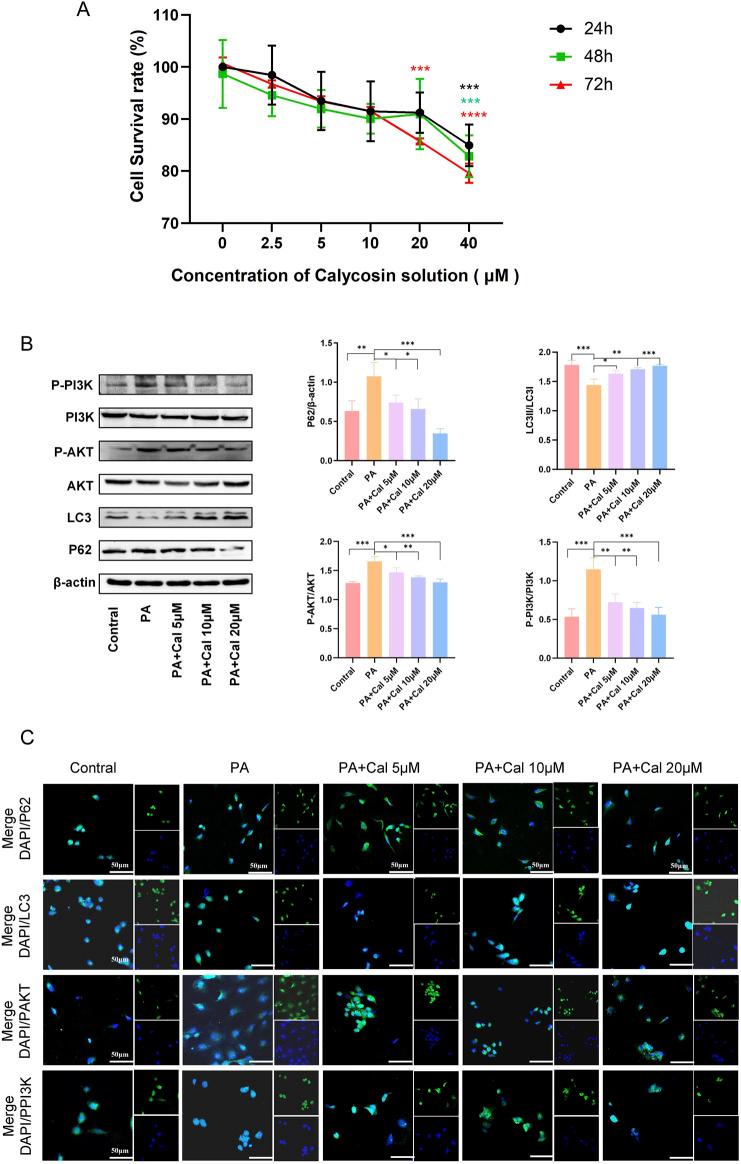
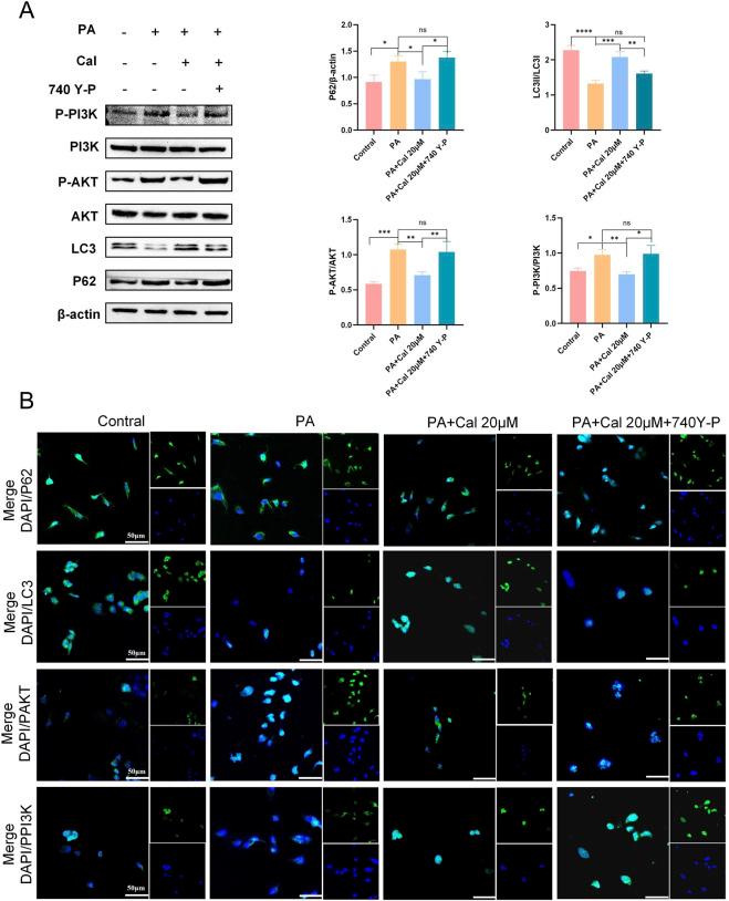
Lipidomic analysis revealed 363 differential metabolites in serum and 195 differential metabolites in kidney tissue, which were compared and analysed to find their common differential metabolites belonging to the phosphatidylethanolamine (PE) classes, respectively. In addition, PE plays a vital functiona in the process of autophagy. And the network analysis results speculated that Calycosin (Cal), a major component of AM-CO, could ameliorate DN injury by regulating autophagy through modulating the PI3K-AKT signaling pathway. experiments showed that AM-CO could induce autophagy, an increase in LC3II expression and a decrease in P62 expression. Meanwhile, experiments showed that Cal could also increase the expression of LC3II and inhibit the protein expression levels of p62, PI3K, P-AKT and AKT. The addition of a PI3K activator resulted in a reversal of protein expression.

CONCLUSION

In conclusion, Cal can ameliorate the injury in DN by regulating autophagy, and PI3K-AKT is the main pathway for its regulation of autophagy and a key pathway for the action of AM-CO.

摘要

目的与背景

自噬在糖尿病肾病(DN)中发挥着越来越重要的作用,但其参与DN损伤的机制尚不完全清楚。我们之前的研究表明,黄芪-黄连(AM-CO)可改善DN脂质代谢紊乱,但其确切机制也尚不明确。本研究旨在利用脂质组学技术和网络药理学方法,探讨AM-CO对DN的治疗作用及其作用机制。

实验方法

采用KKAy小鼠模型并给予AM-CO干预进行实验。运用脂质组学技术分析AM-CO处理的KKAy小鼠的肾脏和血清样本,以获得DN治疗的生物标志物并确定与DN相关的主要靶点;运用网络药理学方法分析DN治疗的潜在信号通路。对PA诱导的HK-2细胞进行实验,并通过蛋白质印迹和免疫荧光验证结果。

结果

脂质组学分析显示血清中有363种差异代谢物,肾组织中有195种差异代谢物,经比较分析发现它们分别属于磷脂酰乙醇胺(PE)类别的共同差异代谢物。此外,PE在自噬过程中发挥着至关重要的功能作用。网络分析结果推测,AM-CO的主要成分毛蕊异黄酮(Cal)可通过调节PI3K-AKT信号通路来调节自噬,从而改善DN损伤。实验表明,AM-CO可诱导自噬,使LC3II表达增加,P62表达降低。同时,实验表明Cal也可增加LC3II的表达,并抑制p62、PI3K、P-AKT和AKT的蛋白表达水平。添加PI3K激活剂导致蛋白表达逆转。

结论

总之,Cal可通过调节自噬改善DN损伤,PI3K-AKT是其调节自噬的主要途径,也是AM-CO发挥作用的关键途径。

https://cdn.ncbi.nlm.nih.gov/pmc/blobs/d34d/12106390/04bfe8fe85a6/fphar-16-1505637-g001.jpg

文献AI研究员

20分钟写一篇综述,助力文献阅读效率提升50倍。

立即体验

用中文搜PubMed

大模型驱动的PubMed中文搜索引擎

马上搜索

文档翻译

学术文献翻译模型,支持多种主流文档格式。

立即体验