Suppr超能文献

基质血管成分通过调节梗阻性肾病中的代谢和炎症来抑制肾纤维化。

Stromal vascular fraction inhibits renal fibrosis by regulating metabolism and inflammation in obstructive nephropathy.

作者信息

Yue Guang, Yang Yunjie, Jia Hongshuai, Wu Yangyang, Ma Lifei, Yi Xiaoyu, Tao Yuandong, Zhou Huixia

机构信息

Department of Pediatric Urology, The Seventh Medical Center of Chinese PLA General Hospital, Beijing, China.

Medical School of Chinese PLA, Beijing, China.

出版信息

Front Pharmacol. 2025 May 13;16:1559446. doi: 10.3389/fphar.2025.1559446. eCollection 2025.

Abstract

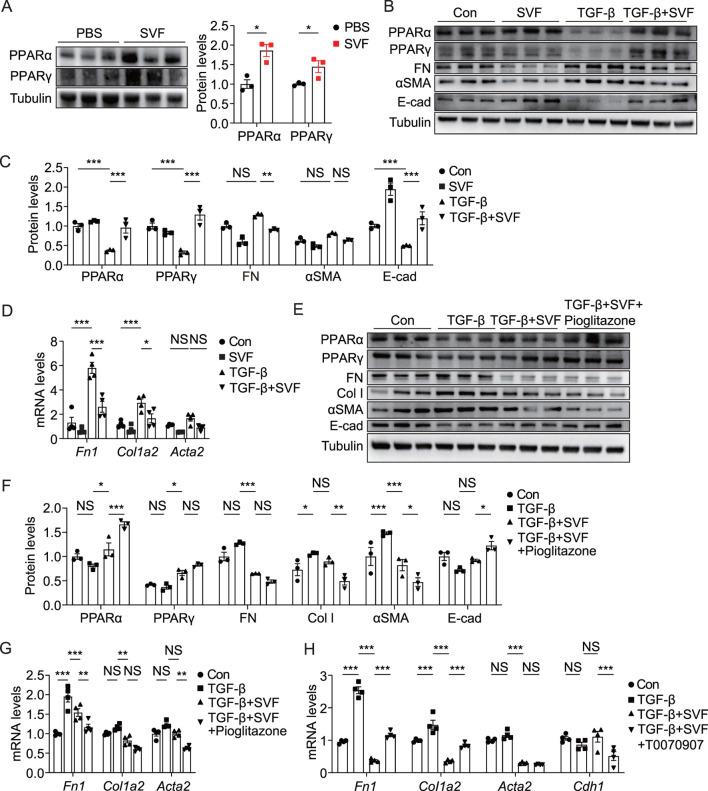
Obstructive nephropathy is one of the leading causes of kidney injury and fibrosis, which can lead to end-stage renal disease (ESRD). Stromal vascular fraction (SVF), a heterogeneous cell mixture derived from adipose tissue, has been widely used for regenerative medicine across many preclinical models and clinical applications. Recent studies have suggested that SVF can alleviate acute kidney injury in mice. However, to our knowledge, the therapeutic effects of SVF on obstructive nephropathy have not been studied before. In this study, we evaluated the therapeutic potential of SVF on obstructive nephropathy in mice with unilateral ureteral obstruction (UUO). We revealed that autologous SVF administration mitigated UUO-induced renal fibrosis. SVF treatment inhibited both the infiltration of neutrophils and CD4 T cells, as well as the production of inflammatory cytokines. Moreover, SVF promoted metabolic reprogramming and improved mitochondrial function in the obstructed kidneys, partially through PPAR pathway activation. Mechanistically, SVF-mediated PPAR activation inhibited the epithelial-mesenchymal transition (EMT) process of tubular cells, thus alleviating renal fibrosis in UUO mice. We further confirmed that pharmacological activation of PPAR pathway significantly reduced fibrosis in UUO kidneys. Therefore, our study suggests that SVF may represent a promising therapeutic strategy for obstructive nephropathy.

摘要

梗阻性肾病是导致肾损伤和纤维化的主要原因之一,可导致终末期肾病(ESRD)。基质血管成分(SVF)是一种源自脂肪组织的异质性细胞混合物,已在许多临床前模型和临床应用中广泛用于再生医学。最近的研究表明,SVF可减轻小鼠的急性肾损伤。然而,据我们所知,此前尚未研究过SVF对梗阻性肾病的治疗效果。在本研究中,我们评估了SVF对单侧输尿管梗阻(UUO)小鼠梗阻性肾病的治疗潜力。我们发现,自体SVF给药可减轻UUO诱导的肾纤维化。SVF治疗抑制了中性粒细胞和CD4 T细胞的浸润以及炎性细胞因子的产生。此外,SVF促进了梗阻肾脏的代谢重编程并改善了线粒体功能,部分是通过激活PPAR途径实现的。从机制上讲,SVF介导的PPAR激活抑制了肾小管细胞的上皮-间质转化(EMT)过程,从而减轻了UUO小鼠的肾纤维化。我们进一步证实,PPAR途径的药理学激活可显著减轻UUO肾脏的纤维化。因此,我们的研究表明,SVF可能是一种有前景的梗阻性肾病治疗策略。

https://cdn.ncbi.nlm.nih.gov/pmc/blobs/614a/12106432/485e3af8e486/fphar-16-1559446-g001.jpg

文献AI研究员

20分钟写一篇综述,助力文献阅读效率提升50倍。

立即体验

用中文搜PubMed

大模型驱动的PubMed中文搜索引擎

马上搜索

文档翻译

学术文献翻译模型,支持多种主流文档格式。

立即体验