Suppr超能文献

富含血小板纤维蛋白屏障精确递送间充质干细胞球体:增强糖尿病伤口愈合中球体间充质干细胞的存活和修复功能

Accurate Delivery of Mesenchymal Stem Cell Spheroids With Platelet-Rich Fibrin Shield: Enhancing Survival and Repair Functions of Sp-MSCs in Diabetic Wound Healing.

作者信息

Zhang Jinglve, Xu Wenqing, Xiao Yutian, Su Dingheng, He Yusheng, Yang Huohong, Xie Yixin, Wang Xiaofang, Xu Ren-He, Lei Shaorong, Wu Dingyu

机构信息

Department of Plastic Surgery, Xiangya Hospital, Central South University, 87 Xiangya Road, Changsha, Hunan, 410008, China.

National Clinical Research Center for Geriatric Disorders, Xiangya Hospital, Changsha, Hunan, 410008, China.

出版信息

Adv Sci (Weinh). 2025 Jul;12(25):e2413430. doi: 10.1002/advs.202413430. Epub 2025 May 28.

Abstract

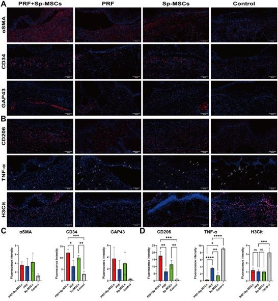
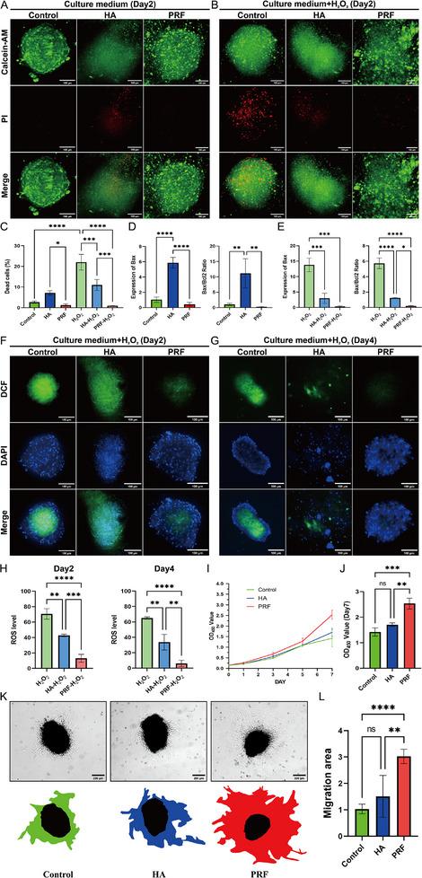
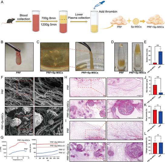
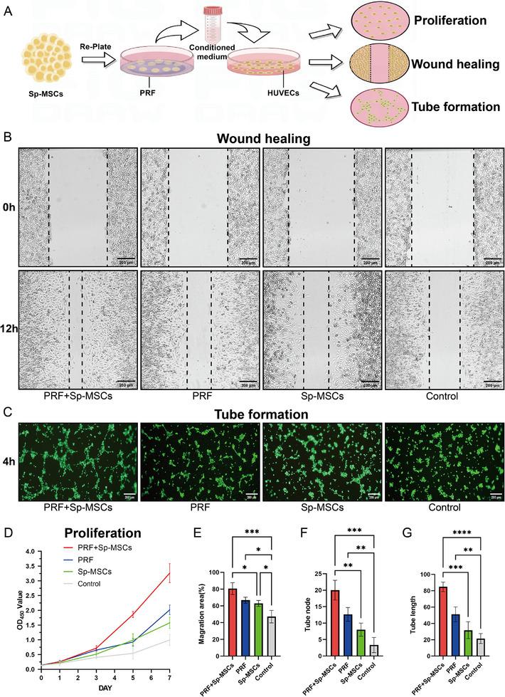
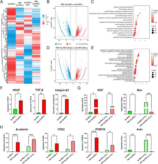
Diabetic wound is a significant clinical challenge, and stem cell therapy has shown great potential. This study explores the role of mesenchymal stem cell (MSC) spheroids (Sp-MSCs) in healing diabetic wounds and the use of autologous plasma-rich platelet fibrin (PRF) as a scaffold for Sp-MSCs. Through activation of the coagulation system, PRF offers a protective fibrin shield for Sp-MSCs to promote the rapid recovery migration and proliferation of MSCs while maintaining the activity of Sp-MSCs in an inflammatory overload environment by activating the related genes of Integrin-β1-vascular endothelial growth factor (VEGF), and Wnt/β-catenin pathways. The inclusion of Sp-MSCs accelerates the gelation of PRF and results in improved mechanical strength. Additionally, PRF enhances the repair function of Sp-MSCs, creating a favorable microenvironment for angiogenesis. In the wound model of diabetic mice, the combination of PRF with Sp-MSCs accelerates wound healing. Results show that this combination significantly promotes wound repair and regulates the immune microenvironment. The study suggests that PRF is a promising bio-derived scaffold for stem cell applications in diabetic wounds, offering new directions for stem cell therapy and biomimetic scaffold material development.

摘要

糖尿病伤口是一项重大的临床挑战,而干细胞疗法已显示出巨大潜力。本研究探讨间充质干细胞(MSC)球状体(Sp-MSCs)在糖尿病伤口愈合中的作用,以及使用富含自体血小板纤维蛋白(PRF)作为Sp-MSCs的支架。通过激活凝血系统,PRF为Sp-MSCs提供保护性纤维蛋白屏障,以促进MSC的快速恢复迁移和增殖,同时通过激活整合素-β1-血管内皮生长因子(VEGF)和Wnt/β-连环蛋白途径的相关基因,在炎症过载环境中维持Sp-MSCs的活性。Sp-MSCs的加入加速了PRF的凝胶化并提高了机械强度。此外,PRF增强了Sp-MSCs的修复功能,为血管生成创造了有利的微环境。在糖尿病小鼠伤口模型中,PRF与Sp-MSCs的组合加速了伤口愈合。结果表明,这种组合显著促进伤口修复并调节免疫微环境。该研究表明,PRF是一种有前途的生物衍生支架,可用于糖尿病伤口的干细胞应用,为干细胞疗法和仿生支架材料开发提供了新方向。

https://cdn.ncbi.nlm.nih.gov/pmc/blobs/4be5/12225000/6a2ea5f0cfdb/ADVS-12-2413430-g007.jpg

文献AI研究员

20分钟写一篇综述,助力文献阅读效率提升50倍。

立即体验

用中文搜PubMed

大模型驱动的PubMed中文搜索引擎

马上搜索

文档翻译

学术文献翻译模型,支持多种主流文档格式。

立即体验